
蒋琪, 周玮 译, 邹多武, 李兆申审校
1 海军军医大学附属长海医院
2 上海交通大学医学院附属瑞金医院
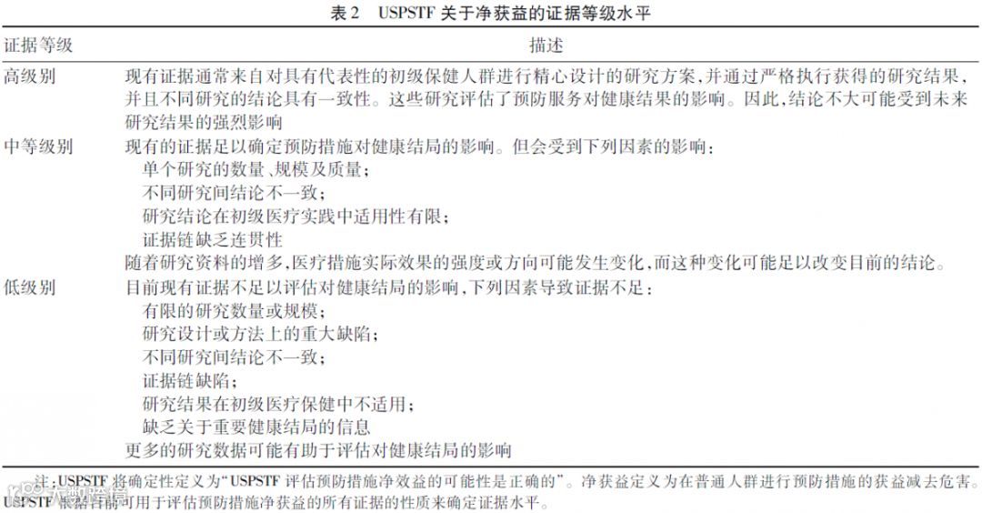
胰腺癌是一种罕见的癌症,年龄校正的年发病率为12.9例/10万人年。然而,胰腺癌的预后很差,死亡率为11例/10万人年。尽管其发病率很低,但胰腺癌是美国癌症死亡的第三大常见原因。由于胰腺癌发病率上升,以及其他类型癌症早期筛查和治疗技术的改进,胰腺癌可能即将成为美国癌症死亡的第二大原因。制订本共识的目的是更新2004年美国预防医学工作组(USPSTF)关于胰腺癌的筛查建议。USPSTF回顾了胰腺癌筛查的获益和风险,胰腺癌筛查试验的准确性,筛查检出或对无症状胰腺癌患者治疗的获益和风险等方面的证据。USPSTF认为目前没有证据表明对胰腺癌筛查或者对筛查检出患者的治疗可以改善疾病相关的发病率、死亡率或全因死亡率。有充足证据表明在无症状成年人中筛查胰腺癌基本没有获益。有充足证据表明胰腺癌筛查和对筛查检出患者进行治疗的风险至少在中度以上。USPSTF重申了先前的结论,在无症状成人中筛查胰腺癌的潜在获益未超过潜在风险。最终,USPSTF建议不对无症状成人进行胰腺癌筛查(D级推荐)(表1、2)。


USPSTF主要就没有明显相关体征或症状的人群提供特定预防保健措施的有效性提供建议。USPSTF基于预防措施的获益和风险及评估二者之间的平衡做出推荐建议。在评估预防措施的过程中成本不在考虑范围内。USPSTF认为临床决策的影响因素包括但不限于证据。临床医生应该了解证据,但要根据具体患者或情况作出个体化的决策。USPSTF同样指出政策和医保决策也是重要的影响因素。
1 基本理论
1.1 重要性 根据2009年-2015年“监测、流行病学和最终结果计划”的数据,胰腺癌的5年整体生存率为9.3%,生存率取决于确诊时的疾病阶段。局限性胰腺癌的5年生存率为37.4%;当出现局部转移时,5年生存率为12.4%;如果出现远处转移,则5年生存率降至2.9%。早期的外科手术干预是最有可能提高生存率的治疗方式,但是大多数病例在确诊时已经是晚期,此时手术切除已经意义不大。由于胰腺癌发病率不断上升,加上其他类型癌症早期筛查和治疗的进展,胰腺癌可能很快成为美国第二大癌症死亡原因。
2019年,预计将有56 770人被诊断为胰腺癌,45 750人死于胰腺癌。85%~90%确诊胰腺癌的患者没有已知的胰腺癌家族审史或遗传性肿瘤综合征,5%~10%的患者有家族史,3%~5%的患者有遗传性肿瘤综合征(如P-J综合征)。胰腺癌家族史是指至少有2名1级亲属患病,一个人的家族风险程度取决于患病亲属的数量。
1.2 修订过程 2004年,USPSTF回顾了对无症状成年人进行胰腺癌筛查的证据,并给出D级推荐的建议。USPSTF决定重新审查修订,更新此建议。USPSTF对现有的A或D级建议进行重新审查,只有高级别的证据才能改变建议等级。在证据审查过程中,只有新证据有足够的强度和质量才能改变既往的建议。
1.3 筛查方法 USPSTF没有发现基于影像学的筛查方式[CT、MRI或超声内镜检查(EUS)]对胰腺癌诊断准确性的证据。
1.4 发现和早期治疗的获益 USPSTF没有发现对胰腺癌进行筛查或对筛查检出患者的治疗能改善疾病相关并发症发生率、死亡率或全因死亡率的证据。由于普通人群胰腺癌发病率低,目前筛查试验准确性差,即使早期治疗预后仍然不理想,USPSTF认为有足够证据表明对无症状成年人进行筛查基本没有获益。当直接证据有限,缺乏或限于特定人群或临床情景时,USPSTF可能会对获益或风险的大小设定概念上的上限或下限。
1.5 发现和早期治疗的风险 考虑到假阳性结果和治疗风险等潜在风险,USPSTF发现了充足的间接证据,表明对胰腺癌进行筛查和对检出患者进行治疗的风险在中度以上。
1.6 USPSTF评估 在重审修订过程中,USPSTF认为目前没有新证据可以改变既往D级推荐的建议,重申既往结论,无症状成人进行胰腺癌筛查的潜在获益未超过潜在风险。
2 临床注意事项
2.1 适用人群 该建议适用于无症状成年人,无已知高危因素。该建议不适用于有遗传性肿瘤综合征(如P-J综合征、遗传性胰腺炎)或胰腺癌家族史的高危人群。
2.2 风险评估 有特定的遗传性肿瘤综合征或胰腺癌家族史的人群是胰腺癌高危人群,该建议不适用于高危人群。其他因素如新发糖尿病、既往糖尿病、高龄、吸烟、肥胖或慢性胰腺炎病史等,会在较小程度上增加患胰腺癌的风险。USPSTF将无症状且有其他危险因素的人视为普通人群的一部分,并将其纳入本建议。
2.3 筛查试验 USPSTF不推荐普通人群接受任何胰腺癌筛查试验。CT、MRI、EUS等影像学方法已经作为筛查方法用于对具有遗传性肿瘤综合征或胰腺癌家族史的高危人群筛查研究中。目前尚没有确切可靠的早期胰腺癌生物学标志物。
2.4 治疗或干预措施 在确诊时如果被认为是可切除的胰腺癌,推荐的治疗方式通常为手术治疗,常见的术式有胰十二指肠切除术、胰腺全切或胰体尾切除术。根据癌症分期和其他因素,可以推荐新辅助化疗或辅助化疗。
3 其他建议
研究需要和差距:需要开发对胰腺癌及高级别上皮内瘤变具有高度敏感性和特异性的筛查试验。需要开展胰腺癌癌前病变进展为胰腺癌的流行病学及其自然病史的相关研究,包括癌前病变进展为胰腺癌可能性的研究。
对有胰腺癌家族史和遗传性肿瘤综合征的高危人群进行胰腺癌筛查的获益和风险是目前热门的研究领域。该领域需要不断的研究,以制订明确有效的筛查策略,并确定在高危人群中进行筛查的益处(如改善临床预后)和风险。如果在高危人群发现筛查的获益大于风险,有必要对胰腺癌风险增高的人群(如成人新发糖尿病)进行筛查。改善风险分层的研究也可能有助于促进胰腺癌筛查领域的研究。
此外,胰腺切除术有很高的并发症发生率和死亡率,进展期胰腺癌患者无手术机会,预后极差。为了提高胰腺癌的长期生存率并减少治疗并发症,不同分期胰腺癌的最佳治疗方式还需进一步研究。
4 讨论
4.1 疾病负担 早期手术干预是最有可能改善胰腺癌患者生存率的治疗方法。然而,大多数胰腺癌患者都是在进展期发现的,此时手术并不能改善患者的生存率。其发病率和死亡率都在逐年上升。
4.2 综述范围 为了更新2004年胰腺癌筛查建议,USPSTF对胰腺癌筛查的获益和风险,胰腺癌筛查试验的准确性以及对筛查检出患者或无症状胰腺癌患者进行治疗的获益和风险进行了系统回顾。USPSTF分析了对有胰腺癌家族史的高危人群进行筛查的研究,以确定这一证据是否有助于为普通人群中进行胰腺癌筛查的建议提供借鉴。
4.3 筛查试验的准确性 USPSTF未发现关于CT、MRI或EUS作为胰腺癌筛查试验的敏感性和特异性的研究。USPSTF发现了13项胰腺癌筛查的队列研究,研究对象主要为高家族风险人群(n=1317),研究报道了使用CT、MRI或EUS进行筛查的诊断率。其中1项研究同时纳入了161名无已知家族史或遗传风险的参与者,该组受试者未查出罹患胰腺癌。在所有研究中的高危参与者中,共筛查出18例胰腺癌患者,比例为15.6‰。该数据是否适用于低胰腺癌风险人群尚不确定,在胰腺癌发病率较低的人群中筛查的结果可能会更低。另一个重要考量是在低危人群中使用的任何筛查试验都可能出现较低的阳性预测值和较高的假阳性率。
4.4 早期诊断及治疗的价值 USPSTF未发现任何关于胰腺癌筛查获益的研究,也未发现关于对筛查检出患者以及对无症状胰腺癌患者进行治疗可以获益的研究。
在13项对高危家族史人群筛查的队列研究中,共有57例检出患者接受了胰腺手术治疗,其中14例确诊为胰腺癌,38例有癌前病变(导管内乳头状黏液瘤、胰腺上皮内瘤变或二者均有),5例患有神经内分泌肿瘤、肝脏增生或良性浆液性囊腺瘤。目前尚不清楚癌前病变(特别是低级别上皮内瘤变)进展为浸润癌的风险,因此还不能评估筛查和手术切除该类病变的潜在获益和风险。胰腺上皮内瘤变很常见,并且大多数病例不会发展成癌症。在其中2项研究中,因胰腺癌以外的原因而切除的胰腺中有26%~54%的胰腺由于这种病变。另有一项回顾性研究在总结了美国3个癌症中心手术切除导管内乳头状黏液瘤的经验后,发现胰腺导管内乳头状黏液瘤治疗的国际共识指南标准对预测高级别上皮内瘤变或浸润癌具有高敏感性(98.4%),但特异性只有14.8%。这些数据表明在普通人群中进行筛查可能导致过度诊断和过度治疗。
在高危人群的筛查研究中,共检出18例胰腺癌患者。如上文所述,14例患者经手术确诊,其余4例为无手术机会的进展期患者。12例(66.7%)患者为 Ⅰ 期、 Ⅱ 期,或被归类为“可切除”。在18例胰腺癌患者中,有长期随访结果的仅有10例,其中5例在随访12~63个月时仍存活,有2例发现远处转移。因为随访结果不完整且病例数较小,该数据有明显的局限性。USPSTF未发现将筛查人群与未筛查人群的健康结局相对照以评估筛查价值的相关研究。另外,这些结果对低风险人群的适用性尚不确定。
4.5 早期诊断和治疗的潜在风险 USPSTF回顾了10项对高危人群进行胰腺癌筛查的队列研究,来评估筛查及治疗的潜在风险。在2项评估筛查的社会心理危害的研究中(n=271),大多数受试者全程表现出正常水平的担忧或焦虑。一项研究表明,对比基线水平和筛查3个月后,胰腺癌风险、焦虑和普通痛苦的感知水平没有明显变化。也有研究认为,相比于基线水平,随着时间的推移,受试者的癌症焦虑量表评分有所下降。
8项研究报道了筛查操作相关的风险。在1项研究中,216例受试者接受EUS筛查,其中55例(25.5%)出现轻度术后疼痛,13例(6%)出现麻醉相关并发症。另有2项以经内镜逆行胰胆管造影作为筛查方式的研究,共有150人参与, 15例患者(10%)出现了急性胰腺炎,其中9例需要住院治疗。其余6项研究未发现筛查相关的风险。现有研究中,关于筛查风险发生率的报道并不一致。
6项共包含了32例患者的研究分析了手术相关的风险。一项研究报告了1例患者在术后11个月发生肝空肠吻合口狭窄,另有1例患者术后并发症不明。在另一项研究中,报告了2例术后瘘和3例糖尿病,其余4项研究未发生相关并发症。
胰腺切除术有很高的并发症发生率和病死率。关于手术风险的额外资料可以从非专门针对筛查者进行的研究中获得。德国一项对428例接受胰腺切除术(主要是胰十二指肠切除术)的患者进行的研究显示,并发症发生率为33.6%。2003年美国的一项研究认为,胰腺肿瘤切除术后围术期病死率为4.6%,另一项美国研究,纳入了2007-2010年接受胰腺切除术的21 482例患者,发现术后30 d的病死率为3.7%。
4.6 筛查净获益的评估 USPSTF认为此次对现有证据进行了重新审查评估,但没有发现提示胰腺癌筛查获益的新证据。并且USPSTF认为有充足证据表明胰腺癌筛查及检出患者治疗至少有中等程度的风险。因此USPSTF重申先前的结论,无症状成人胰腺癌筛查的潜在获益未超过潜在风险。
4.7 对公众意见的回应 2019年2月5日-3月4日,该建议声明的草拟版本在USPSTF网站上发布,以征询公众意见。作为对公众意见的回应,USPSTF增加了胰腺癌患者存活率的数据,有关胰腺导管内乳头状黏液瘤管理的共识指南的信息,以及这些指南在预测胰腺癌或高级别上皮内瘤变方面的准确性(即敏感性和特异性),也提供了胰腺癌高风险家族史人群筛查研究的长期随访数据。部分评论建议USPSTF对有家族性胰腺癌或遗传性肿瘤综合征病史的高危人群提供筛查建议。对此,USPSTF表明这些群体并不在本建议的范围内,并且该建议不适用于这些人群。
5 重申USPSTF既往的建议
该建议重申了USPSTF 2004年反对在无症状成年人中筛查胰腺癌的建议声明。2004年,USPSTF回顾了胰腺癌筛查的证据,得出的结论是胰腺癌筛查的风险超过了任何潜在的获益。为了此项建议,USPSTF进行了一项评估胰腺癌筛查的获益和风险新证据的系统综述。USPSTF没有发现可以改变该意见的新的实质性证据,因此重申了其反对在无症状成年人中筛查胰腺癌的建议。
6 其他建议
目前尚无组织建议普通人群中的无症状成年人进行胰腺癌筛查。美国胃肠病学会仅推荐在明确的高危人群(例如,患有胰腺癌相关遗传综合征的人群,家族性胰腺癌患者的一级亲属)中进行监测,并建议要在经验丰富、有一定科研能力的医学中心进行筛查。
(来源:临床肝胆病杂志)


