
一群怀揣理想的专家
一个共同追寻的目标
一段永生难忘的记忆
一个共同搭建的平台
松柏之志,经霜犹茂
为此,我们悉心竭力
为此,我们付出青春年华


第十二届全国疑难及重症肝病大会
参会通知
由全国疑难及重症肝病攻关协作组(CNSLD)、北京肝胆相照公益基金会(BIM)、北京医药科学技术发展协会(BMA)主办的“第十二届全国疑难及重症肝病大会”,将于2023年6月15日-17日在辽宁大连隆重召开,预计将有1,000余位来自世界各地的专家学者参加会议。本次会议主题是“经验回顾及指南共识”。
本次会议内容丰富,除最新指南深度、系统解读外,还包括各型病毒性肝炎、酒精性肝病、非酒精性脂肪性肝病、自身免疫性肝病、遗传代谢性肝病、肝硬化、门静脉高压症、肝衰竭、肝癌等主要肝病学领域的问题、挑战和学科的新观点、新进展,在慢病管理、智慧医疗、5G应用等方面也将展开热烈交流。期待能和大家一起共享新技术、新形式带来的无限空间。
一、会议日期
2023年6月15日报到
二、报到地点
大连香格里拉酒店
三、会议地点
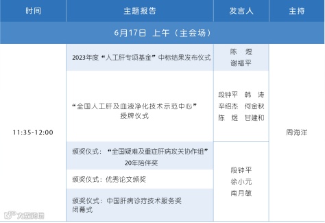
四、会议日程







(点击图片 查看高清大图)
五、会议费用
会议费含会议、资料、工作餐

① 支付宝付款(请备注参会人姓名)
② 银行汇款(请上传银行汇款凭证,并备注参会人姓名)
开户单位:北京医药科学技术发展协会
开户行:华夏银行北京德外支行
您如因故不能参加会议,可以取消注册,并向会务组(office@igandan.org)申请退还已交纳的注册费。
六、住宿费用

七、学分
八、到达方式
1) 大连火车站→大连香格里拉酒店
出租车:打车10-15分钟约10元
2) 大连北站→大连香格里拉酒店
出租车:打车30-40分钟约40元
3) 大连国际机场→大连香格里拉酒店
出租车:打车20-25分钟约30元
4) 大连长途汽车站→大连香格里拉酒店
出租车:打车10-15分钟约12元
九、其他事务
2023年6月16日晚上
2023年6月17日上午
2023年6月17日上午
2023年6月17日上午
2023年6月17日上午
十、会议联系人
段淑丽 张珣 周海洋
电话:010-87573022
电子信箱:office@igandan.org或office@cnsld.org。
第十二届全国疑难及重症肝病大会
组织委员会
2023年5月

声明:本文仅供医疗卫生专业人士了解最新医药资讯参考使用,不代表本平台观点。该信息不能以任何方式取代专业的医疗指导,也不应被视为诊疗建议,如果该信息被用于资讯以外的目的,本站及作者不承担相关责任。
(来源:肝胆相照平台)

