
编者按


01
TAF治疗乙肝健康携带者:一项随机对照试验的初步结果公布

研究背景
目前,各国指南对慢性乙肝患者的抗病毒治疗指征逐渐放宽,但针对“乙肝健康携带者”抗病毒治疗仍缺乏高级别的循证医学证据。富马酸丙酚替诺福韦(tenofovir alafenamide fumarate,TAF)是指南推荐治疗慢性乙型肝炎的一线药物,该研究旨在评估TAF治疗乙肝健康携带者的安全性和有效性。
研究方法
这是一项前瞻性随机对照试验,纳入乙肝健康携带者,定义为HBV DNA阳性(HBeAg阳性者HBV DNA>20 IU/ml,HBeAg阴性者HBV DNA为20~2000 IU/ml),丙氨酸氨基转移酶(alanine aminotransferase,ALT)正常,基于Fibroscan检测肝硬度值<5.8 KPa,影像学无肝硬化、肝癌、肝纤维化表现,并排除存在肝硬化或肝癌家族史。将受试者按1:1的比例随机分为治疗组(予以TAF治疗)和对照组(规律随访),评估TAF治疗乙肝健康携带者的安全性和有效性。详细的研究方案已在BMJ Open发表(BMJ Open. 2021;11: e048410),研究方案见图1。

研究结果
截至2023年5月15日,共纳入122例患者,其中61例HBeAg阳性患者(30例接受TAF治疗,31例未接受治疗),61例HBeAg阴性患者(29例接受TAF治疗,32例未接受治疗)。研究者对完成24周随访的受试者进行分析(HBeAg阳性TAF组20例、对照组17例,HBeAg阴性TAF组22例、对照组17例)。
在HBeAg阳性队列和HBeAg阴性队列中,TAF组和对照组的基线特征相似。各组在24周随访期间均未见严重不良反应,ALT、肌酐、壳酶蛋白、Fibroscan均无明显变化。
在HBeAg阳性队列中,TAF组和对照组的基线HBV DNA平均水平分别为7.85和8.03 log10 IU/ml;TAF组12周及24周HBV DNA显著低于对照组,平均下降4.24和5.24 log10 lU/ml,治疗24周时HBV DNA不可检测率为10%(2/20)。HBeAg阴性队列中,TAF组和对照组的基线HBV DNA平均水平分别为2.74和2.60 log10 IU/ml;TAF组24周HBV DNA显著低于对照组,平均下降2.5 log10 IU/ml,HBV DNA不可检测率达82%(18/22)。随访24周时各组病毒学指标与基线相比的变化如图2所示。

研究结论
初步结果表明,TAF治疗乙肝健康携带者是安全的;乙肝健康携带者接受TAF抗病毒治疗24周HBV DNA得到迅速下降,尤其是HBeAg阴性组HBV DNA不可检测率高。本研究中治疗前后HBsAg变化不大,但HBeAg阳性组较基线降低幅度优于HBeAg阴性组。HBeAg阳性患者TAF治疗24周后HBV pgRNA较基线升高,这一现象还需在后续治疗中进行观察。
02
ANXA4通过抑制慢性乙型肝炎中MCM2的自噬降解来限制HBV的复制——初步结果公布!
研究背景
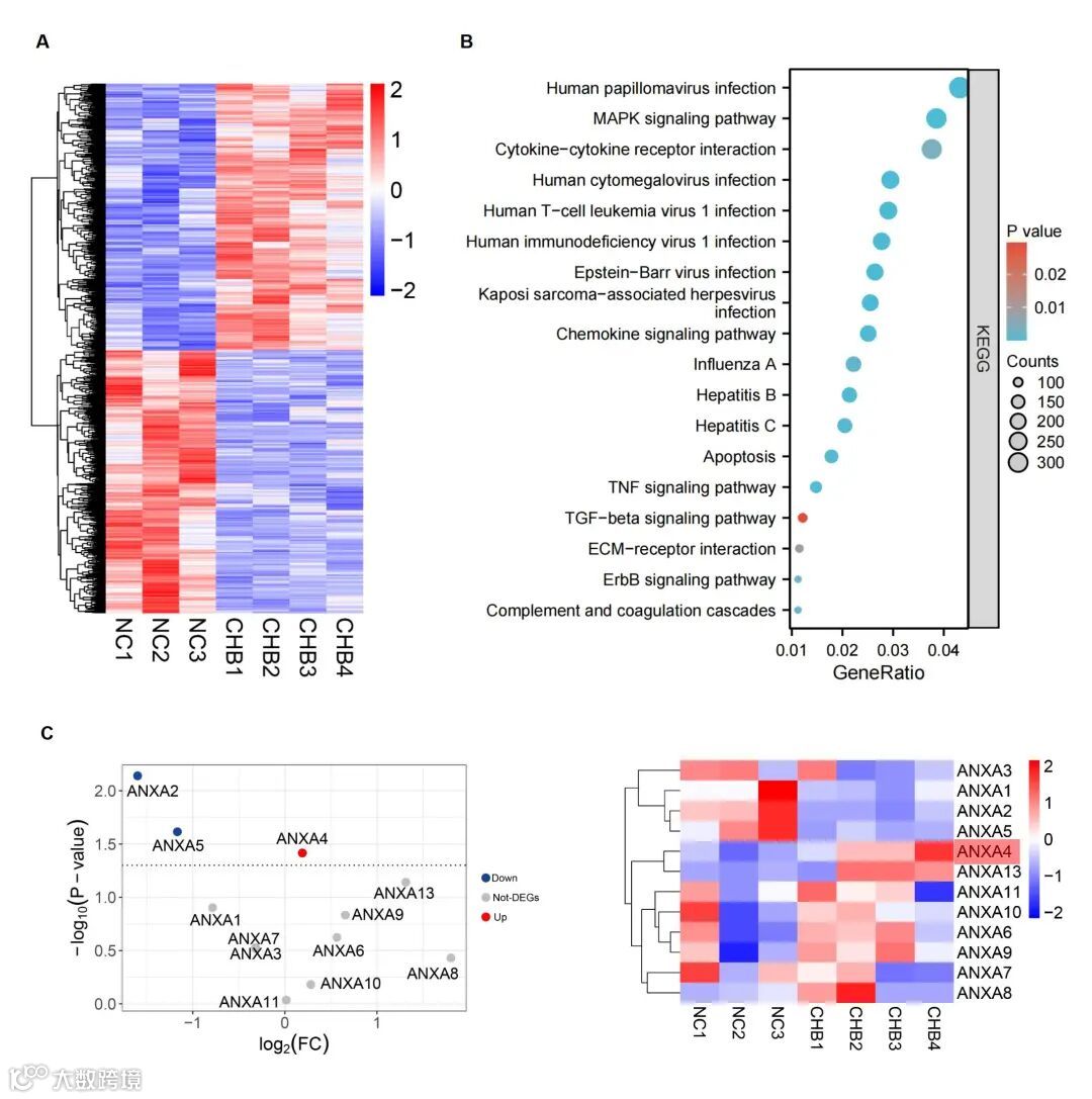
研究方法
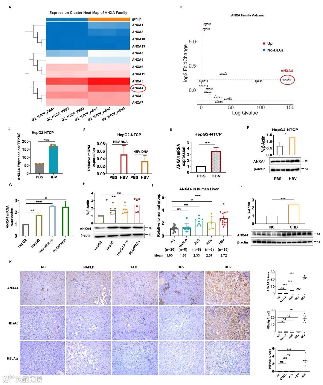
收集了肝炎患者、供肝或健康个体的临床样本。对CHB肝组织和HBV感染的细胞进行转录组测序。建立具有HBV全长基因组的HepG2.2.15细胞和HBV感染的HepG2-NTCP细胞模型。利用了腺相关病毒,建立HBV感染的小鼠模型。
研究结果
在CHB感染期间,ANXA4的表达升高。下调ANXA4促进了HBV复制,加重了肝损伤,而过表达ANXA4则减轻了肝损伤。在机制上,自噬途径被ANXA4缺失激活,促进微染色体维持复合物成分2(MCM2)的自噬降解。抑制MCM2激活了HBV复制,而过表达MCM2则减弱了ANXA4缺失诱导的HBV复制和肝损伤。临床上,乙型肝炎病毒蛋白表达与ANXA4水平呈负相关,而ANXA4水平较高(> 8 ng/ml)的CHB患者对干扰素治疗的敏感性更高。

研究结论
ANXA4在HBV感染过程中起着保护因子的作用。在HBV攻击下,ANXA4的表达升高,通过抑制MCM2的自噬降解来抑制HBV的复制和转录,从而减轻肝损伤,抑制CHB感染过程。ANXA4还还提高了CHB患者对干扰素治疗的敏感性。ANXA4有望成为CHB治疗和预后评估的新靶点。

研究者说
03
三维培养人脐带来源间充质干细胞对急性肝衰竭小鼠的治疗效果不劣于传统二维培养细胞
急性肝衰竭(Acute liver failure,ALF)的病死率高。在现有的ALF的治疗方式中,肝移植、人工肝支持系统的广泛应用受多种因素制约。既往研究表明,间充质干细胞(Mesenchymal stem cells,MSCs)可能通过免疫调节和抗炎、抗细胞凋亡和促进肝细胞再生,抗肝纤维化等机制治疗ALF。与二维培养相比,三维培养系统更好的模拟组织内细胞所处的真实环境。同时,为了实现足够的MSCs数量用于细胞移植和组织工程应用,三维培养MSCs可能是一种更可靠的方法。近年来,多项研究表明三维培养增加MSCs在肾缺血再灌注、缺血性脑卒中等疾病模型的治疗潜力,但三维培养MSCs治疗ALF的效果尚不确切。本研究旨在比较三维培养及二维培养MSCs在ALF小鼠模型中的治疗效果。
该研究分别采用生物反应器与微载体组成的三维动态系统和传统的二维培养瓶对人脐带MSCs进行扩增以获得三维MSCs(3D-MSCs)和二维MSCs(2D-MSCs)。8周龄雄性C57BL/6J小鼠腹腔注射250 mg/kg硫代乙酰胺(TAA)构建ALF小鼠模型。造模12小时后三组分别经尾静脉注射等体积磷酸缓冲盐溶液(PBS),1×106个2D-MSCs或3D-MSCs。
研究结果表明,在细胞培养阶段,二维培养和三维培养均能保持MSCs的形态、多向分化能力和表面分子标记物的表达。在成本和能耗方面,以收获1×1010个MSCs为例,三维培养较二维培养的人工成本、能耗、空间占用分别降低83.3%、97%和80%。
与PBS组相比,2D和3D-MSC组ALF小鼠预后明显改善(PBS vs. 2D,P=0.0124,PBS vs. 3D,P=0.0009),2D和3D组间无明显差异(图5)。

图5. PBS组、2D组、3D组生存曲线
与PBS组相比,2D和3D-MSC组ALF小鼠血清谷草转氨酶(AST)水平明显下降(36h:PBS vs. 2D:8767.14±2457.29U/L vs. 5673.00±2541.11U/L,P=0.01,PBS vs. 3D:8767.14±2457.29U/L vs. 6289.5±1935.99U/L,P=0.012;60h:PBS vs. 2D:4325.00±1025.30U/L vs. 966.67±409.18U/L,P=0.001,PBS vs. 3D:4325.00±1025.30U/L vs. 1400.00±1020.94U/L,P=0.002),2D和3D组间无明显差异(图6)。

与PBS组相比,2D和3D-MSC组ALF小鼠肝脏坏死面积减小(图7),肝脏坏死面积分数明显降低(60h:PBS vs. 2D:0.71±0.08 vs. 0.43±0.07,P=0.02,PBS vs. 3D:0.71±0.08 vs. 0.34±0.10,P<0.000;84h: PBS vs. 2D:0.44±0.07 vs. 0.17±0.04,P=0.001,PBS vs. 3D:0.44±0.07 vs. 0.13±0.12,P=0.007)。2D和3D组间无明显差异(图8)。


该研究的结果证明,二维和三维培养MSCs在急性肝衰竭中都有很好的治疗潜力。三维培养MSCs对ALF小鼠的治疗作用不劣于二维MSCs。
参考文献:
[1] Luo Q, Xu W, Li X, et al. TENOFOVIR ALAFENAMIDE FUMARATE THERAPY IN HEALTHY HBsAg CARRIERS: PRELIMINARY RESULTS OF A RANDOMIZED CONTROLLED TRIAL. AASLD 2023. Abstract 1442-C.
[2] Yang L, Liu X, Zhen L, et al. ANXA4 RESTRICTS HBV REPLICATION BY INHIBITING AUTOPHAGIC DEGRADATION OF MCM2 IN CHRONIC HEPATITIS B. AASLD 2023. Abstract 43236.
[3] Zhu S, Zhang Z, Peng L. THE THERAPEUTIC CAPACITIES OF THREE-DIMENSIONAL HUMAN UMBILICAL MESENCHYMAL STEM CELLS IN ACUTE LIVER FAILURE MICE. AASLD 2023. Abstract 4321-A.
专家简介
彭亮



会场花絮

声明:本文仅供医疗卫生专业人士了解最新医药资讯参考使用,不代表本平台观点。该信息不能以任何方式取代专业的医疗指导,也不应被视为诊疗建议,如果该信息被用于资讯以外的目的,本站及作者不承担相关责任。
(来源:《国际肝病》编辑部)

