
迟秀梅 牛俊奇
吉林大学第一医院
编者按
目前,被世界各国专家们承认的病毒性肝炎共有5种,即甲型肝炎、乙型肝炎、丙型肝炎、丁型肝炎和戊型肝炎。其中的丁型肝炎是由丁型肝炎病毒(HDV)侵入人体所引起。本文将简要介绍HDV的结构特点、丁型肝炎的流行病学及其临床表现。
HDV的结构特点
1977年意大利学者Rizzetto用免疫荧光法在慢性乙型肝炎患者的肝细胞核内发现一种新的病毒抗原,并称为δ因子(delta agent)[1]。1984年将δ因子及其抗原,抗体和相关肝炎分别命名为丁型肝炎病毒(hepatitis D Virus, HDV),δ抗原(Hepatitis D Antigen, HDAg),δ抗体(Anti-HD)和 δ肝炎(Hepatitis D)。2017年10月27日,世界卫生组织国际癌症研究机构将丁型肝炎病毒列为3类致癌物(对人体致癌性尚未归类的物质) 。
HDV为直径35-37 nm的球形颗粒,核心颗粒由单股负链共价闭合的环状RNA和HDAg组成(图1)。HDAg 是已知的唯一由HDV RNA 编码的功能性蛋白,是HDV病毒颗粒的一种内部成分,通常存在于患者的血浆或肝脏中。HDAg有27 kDa和24 kDa两种分子量形式,分别命名为:大HDAg和小HDAg。大HDAg较小HDAg的羧基端多出19个氨基酸,HDV RNA的复制需要小HDAg,而病毒组装需要大HDAg[2]。
HDV核心颗粒外包着3种HBV表面抗原(小、中和大HBsAg)组成的包膜。小HBsAg与病毒的组装有关,大HBsAg与病毒的入侵有关,而中HBsAg似乎可有可无[3]。HDV是一种缺陷病毒,必须依赖辅助病毒HBV为其提供包膜,才能完成自身的入侵和分泌过程。HDV 核心颗粒与包膜蛋白结合时,通过大HDAg识别小HBsAg进行组装[4]。小HBsAg能独自完成HDV的组装和释放的全部过程。但只包被小HBsAg、缺乏大HBsAg的HDV颗粒没有感染性[3]。

图1.丁型肝炎病毒分子构成
HDV发病依赖病毒因素和宿主因素两方面。病毒因素:大HDAg羧基端多出的19个氨基酸具有基因型特异性,不同型别的HDV的组装能力也略有差异;丁型肝炎病毒一段RNA序列与细胞7S RNA具有同源性,会干扰细胞功能;HDV RNA复制使用细胞的转录机制,基因转录可能受到抑制。宿主因素:丁型肝炎病毒发病需要乙肝病毒。
HDV为一有缺陷的单股负链RNA病毒,必需依赖HBV等嗜肝DNA病毒为其提供外壳,才能进行复制。HDV存在于HBsAg阳性的HDV感染者的肝细胞核内和血清中,主要在肝细胞内复制。HDV易发生变异。人感染HDV后可明显抑制HBV DNA的合成,HDAg出现与血清中HBV DNA减少相一致,随着HDAg转阴和抗-HD出现,HBV DNA又恢复到原水平。
丁型肝炎的流行病学
丁型肝炎流行的地区性差异比较大,高流行率的地区包括蒙古、亚马逊流域、中非、中欧和东欧等[5]。很多国家没有完善的丁型肝炎流行病学的调查,理论上,HBsAg阳性的人群都应检测HDV抗体,但实际全世界HDV检测率都很低。英国的检测率为40%~90%,希腊大约为35%,美国大约为5%。
我国也展开了一些关于丁型肝炎流行病学的相关调查。2012年毕胜利教授团队对中国五个省份1486名HBsAg阳性患者的抗-HD进行检测,总体阳性率为1.21%[6]。2018年张福杰教授和王彦博士对七个省市3000例HBsAg阳性血浆进行检测,HDV总体感染率为2.63%,其中759例HIV/HBV合并感染者HDV感染率为7.91%,HBV单独感染人群的HDV感染率为0.85%。七省市中感染率最高为四川,其他依次为广西,广东,新疆,内蒙古,北京,云南[7]。2019年徐华国教授的meta分析结果显示,中国普通人群HDV的流行率为0.45%;没有危险行为的HBsAg阳性患者中,HDV的流行率为5.57%;有静脉内吸毒史的HBsAg阳性患者HDV的流行率为60.68%;有危险性行为的HBsAg阳性患者中HDV的流行率为25.74%[8]。
吉林大学第一医院(下简称吉大一院)早在1980年就开展了很多关于丁型肝炎的研究[9-11]。早期研究结论为,在各型肝病中,以肝硬化和重症肝炎患者中丁型肝炎抗体检出率最高,且肝炎病毒的混合感染容易引起肝病病情反复活动,并使临床中重症肝炎的发生增多。
吉大一院联合共计15家医院进行了全国多中心的HBsAg阳性病人的丁肝病毒感染的流行病学调查。使用德国海德堡大学胶体金试纸条/北京万泰ELISA试剂盒进行HDV-IgG抗体检测,使用意大利Robo Gene HDV qPCR试剂盒进行HDV RNA检测。实验发现内蒙古/新疆地区医院普通人群HDV-IgG抗体阳性率较高(图2)。内蒙古251名HBsAg阳性患者中,35人呈HDV-IgG抗体阳性,阳性率为13.9%。其中34人HDV RNA检测结果为阳性。新疆180名HBsAg阳性患者中,7人呈HDV-IgG抗体阳性,阳性率为3.9%,其中6人HDV RNA检测结果为阳性。其他地区(西藏,广东,湖北,上海,江苏,山东,辽宁,吉林,黑龙江)的阳性率均为0%,所有地区总体阳性率为1.4%。对内蒙古人群进行分层分析,非肝硬化患者的HDV-IgG抗体阳性率为12.7%,肝硬化患者中的HDV-IgG抗体阳性率为44.4%。(以上为待发表数据。)

图2.国内多中心普通乙肝患者中HDV抗体/HDV RNA检出率
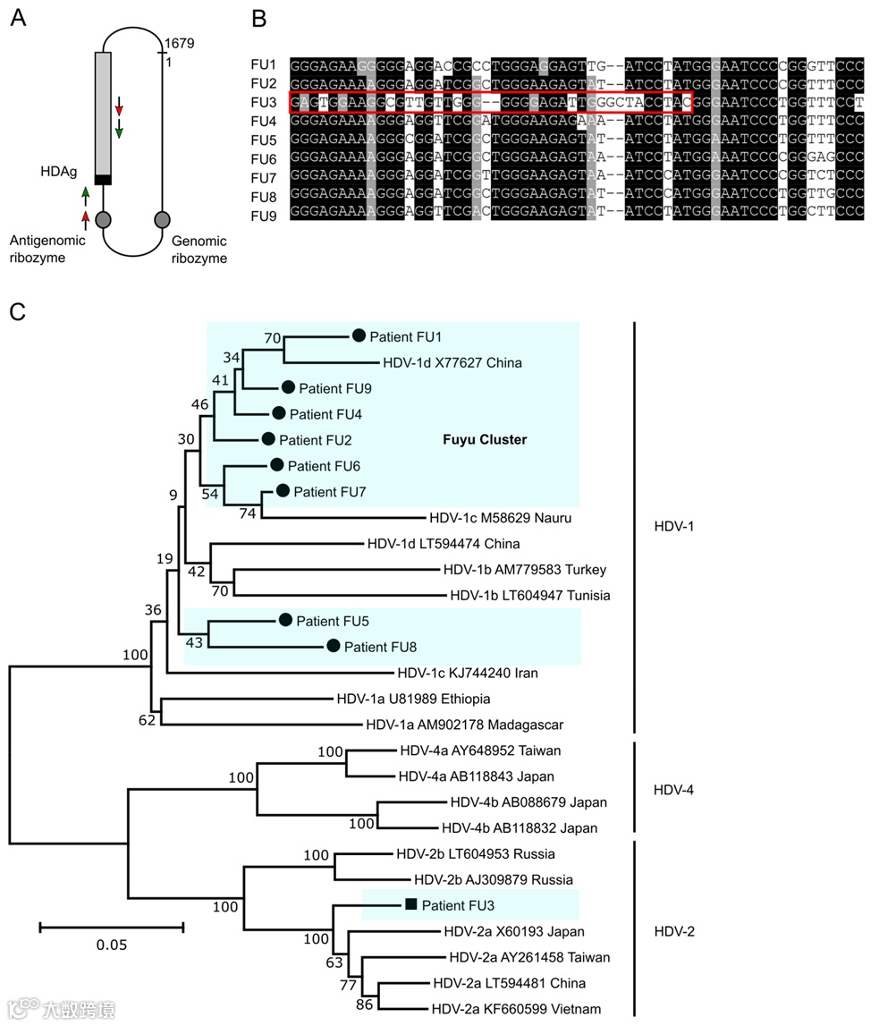
同时,我们对吉大一院2016年至2021年住院的246例肝衰竭患者进行了回顾性分析,HDV抗体阳性率3.26%。HBV表面抗原阳性的普通乙肝患者中,586份HBV DNA >1000IU标本中0例HDV抗体阳性;567份HBV DNA<1000IU标本中2例HDV抗体阳性,阳性率0.36%。107例HBV/HCV合并感染患者中34例HDV抗体阳性,阳性率31.8%,HDV RNA阳性率约为16.8%。抗-HBc阳性的单纯丙肝患者中,HDV抗体阳性率为2.0% (21/1033),HDV RNA阳性率为0.4%(4/1033)。对内蒙古9例HDV RNA阳性患者进行HDV分型分析,发现仅1名患者为HDV-1型,其余患者均为HDV-2型(图3)。
2021年4月至7月再次随访上述流行病学调查中HDV抗体阳性的患者时,发现很多人已经去世。内蒙古地区电话随访显示,35位阳性病例中9位去世。扶余地区电话随访65位阳性病例中11位去世,5位已经进展为肝硬化或肝癌。

图3.HDV病毒基因型
上述调查结果显示肝衰竭或者重症肝炎患者,或者乙丙合并感染者以及乙肝病毒定量偏低的患者合并丁型肝炎感染的可能性更大,并常常可以导致肝炎症状加重,病情快速进展并恶化。故乙型肝炎患者的病情若突然恶化加重,应警惕有无HDV感染,可加强相关检查,以早期明确诊断。
丁型肝炎的治疗
治疗方面,对于HBV和HDV双重感染导致的慢性丁型肝炎,其治疗难度远远大于单一的慢性乙型肝炎。目前对于HBV/HDV合并感染者并无已批准的治疗药物。2020年7月,欧洲药监局EMA有条件批准了Bulevirtide的临床应用。德国的Myrcludex B在欧洲获批治疗丁型肝炎。北京华辉安健的HH003和杨森JNJ-3989均处在临床试验阶段。期待更多的乙肝和丁肝的新药更快被研发并应用。
再次对参与全国多中心HBsAg阳性病人的丁肝病毒感染的流行病学调查的医院参加人员致谢
内蒙古国际蒙医医院:张专才,付春山
内蒙古人民医院:韩白乙拉
新疆医科大学第一医院:张跃新,孙晓风
西藏自治区人民医院:石荔,温青萍
哈尔滨医科大学第四医院:于雷
黑龙江省人民医院:胡晓丽
沈阳市第六人民医院:李鲁平,宋树森
山东省立医院:李婕,刘传礼
上海瑞金医院:张欣欣,陈嘉
同济医科大学附属协和医院:杨东亮,王欢
常州市第三人民医院:叶春艳
南方医科大学南方医院:侯金林,孙剑,梁携儿
专家简介
牛俊奇,教授,博士生导师
吉林大学第一医院肝病科主任,吉林省肝病研究所所长,吉林省资深高级专家,吉林大学唐敖庆特聘教授,全国卫生系统先进工作者。承担十二五重大专项4项、十一五重大专项3项,863计划1项,973课题1项,卫生部临床学科重点项目2项,国家自然科学基金9项。主持或参与新药临床试验研究项目共计114项。共发表SCI科研文章141篇,总影响因子584;其中第一作者或通讯作者发表文章70篇,影响因子196。获得中华医学科技奖二等奖1项,教育部高等学校科学研究优秀成果奖,吉林省自然科学奖一等奖2项。
专家简介
迟秀梅 ,副教授,硕士生导师
毕业于吉林大学生物化学与分子生物学专业,曾两次赴美国访学。主要从事病毒性肝炎中病毒和宿主相互作用的分子机制、分子诊断标志物、新型诊断试剂研发及新药一期临床试验。近年来累计发表SCI文章21篇,总影响因子87。承担国家十三五科技重大专项子课题1项,国家十二五科技重大专项子课题1项,国家自然科学基金课题1项,教育部“高等学校博士学科点专项科研基金” 新教师基金项目1项。
(来源:《国际肝病》编辑部)


