
戊型肝炎病毒(HEV)感染是引发急性病毒性肝炎最主要的原因。HEV诱导炎症过激活极易在有基础疾病患者及孕妇中导致重症化感染,死亡率较高。2021年8月16日,荷兰伊拉斯姆斯大学潘秋卫、南方科技大学王艺瑾、北京大学医学部王麟团队合作,于Hepatology杂志在线发表题为“Hepatitis E virus infection activates NLRP3 inflammasome antagonizing interferon response but therapeutically targetable”的研究论文,深入探究了HEV激活炎症反应机制及潜在抗病毒抗炎干预策略。

图1.文章发表封图
戊型肝炎病毒(HEV)感染是引发急性病毒性肝炎最常见原因。全球每年大约有2000万人感染HEV,约有7万人死于HEV感染相关的疾病,尤其是孕妇以及免疫功能低下者,易导致慢性或爆发性肝炎。HEV重症化与免疫反应失调密切相关,但其致病机制尚不清楚。该研究旨在探究HEV感染能否激活炎症小体及其与干扰素反应的交互作用,并筛选HEV感染潜在治疗靶点。
研究收集了戊型肝炎患者和HEV感染兔血清,测定IL-1β的含量,明确HEV感染与炎症反应相关性;体外实验利用基因1型、3型、7型全长HEV RNA及3型复制子HEV RNA,转染原代巨噬细胞以及巨噬细胞系(THP-1、HL60、U937),探究HEV触发炎症反应的主要靶点;建立干扰素抑制模型和炎性小体抑制模型探究HEV感染时炎症以及干扰素激活通路的关系;筛选靶向性药物,开发新型HEV治疗方案。
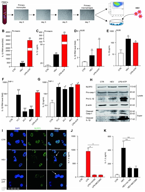
研究者在HEV感染的患者和兔血清中检测到IL-1β(炎性小体激活的标志)的分泌,体内实验证实HEV持续感染能够激活炎症小体的反应。随后在体外细胞模型中发现接种HEV病毒颗粒可强烈诱发原代巨噬细胞和巨噬细胞细胞系中NLRP3炎性小体的激活。

图2. HEV激活人原代巨噬细胞和巨噬细胞系中的NLRP3炎性小体
炎症小体和干扰素(IFN)反应共同组成了先天性免疫反应,在病毒和细菌感染的感染中发挥重要作用。研究者在巨噬细胞中发现HEV能够触发强烈的抗病毒IFN反应,那么HEV激活IFN反应是否与炎性小体存在交互作用呢?有趣的是,阻断IFN反应能够增强HEV诱导的IL-1β的激活,而炎症小体激活也可拮抗IFN的反应,从而促进病毒在巨噬细胞中的复制。

图3. HEV激活炎症小体与抗病毒IFN反应的相互作用
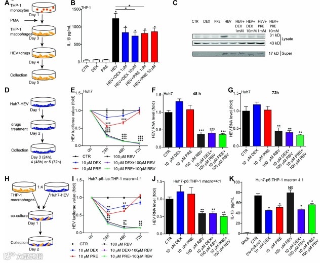
由于急性HEV感染会导致严重的病理性炎症反应,抑制干扰素的产生,因此在HEV的抗病毒治疗中,联合靶向抗炎治疗是非常有必要的。研究者通过体外细胞模型,探究发现类固醇类药物地塞米松或泼尼松联合利巴韦林能够显著缓解HEV引起的IL-1β的产生和分泌,抑制了HEV病毒的复制,并且不干扰利巴韦林的抗病毒活性以及细胞活力,为炎性小体抑制剂与抗病毒治疗方法的结合提供理论支撑。

图4. 联合利巴韦林治疗靶向NLRP3炎症小体的效果
本研究首先利用临床样本及动物模型证明HEV感染可以激活炎性小体。进一步证明巨噬细胞是响应HEV感染启动炎性小体的靶向细胞类型,随后利用细胞炎性或IFN反应抑制模型探究HEV诱导的炎性反应与IFN的关系,并针对 HEV 激活炎症反应的机制筛选潜在干预靶点。
通常,在健康的个体中HEV感染是无症状和自限性的,相比较之下孕妇感染HEV会诱发严重的肝脏炎症。在本研究中,我们发现HEV感染患者和动物模型血清中IL-1β显著升高,肝脏炎症损伤明显,但我们的患者中没有孕妇,相比于感染HEV的孕妇,我们患者的疾病严重程度可能要轻得多,因此推测感染HEV的孕妇的炎症小体激活水平可能会更加突出。
肝脏中单核细胞和巨噬细胞在炎症小体介导的抗病毒抗菌防御中起到关键作用,同时巨噬细胞也是启动肝脏炎症反应的主要细胞类型。已经有研究发现在感染过HEV的孕妇中单核细胞、巨噬细胞和树突状细胞数量增多,这些研究均表明人类单核细胞和巨噬细胞是HEV感染的靶标细胞,并能强烈激活炎性小体的表达。
在许多疾病中已经有炎症小体和 IFN 反应关系的相关报道,本研究也揭示了 HEV 感染引起的炎症反应和 IFN 反应之间存在相互拮抗作用,这解释了为什么靶向炎性小体能够显著抑制巨噬细胞中HEV的复制。同时,在接受IFN-β治疗的多发性硬化症患者中,单核细胞中产生的IL-1β量会减少很多,这些结果均表明炎症小体与IFN反应之间存在相互拮抗。
目前针对慢性HEV感染的主要治疗手段是使用利巴韦林进行抗病毒,该疗法对大多数患者有效,但是对于急性HEV感染的治疗仍然缺乏证据。由于HEV感染会伴随着强烈的炎症反应,因此我们考虑采用炎症小体的抑制剂地塞米松或泼尼松治疗HEV感染,但它并不能显著抑制HEV病毒的复制。因此我们考虑将地塞米松或泼尼松与利巴韦林联合使用,结果发现其显著抑制了HEV的复制及炎症小体的激活。我们的结果也显示类固醇在抑制炎症小体的效果方面并不是最佳的,因此迫切需要开发具有更强靶向性、更有效的炎症小体抑制剂。
总之,本研究的结果充分证明了 HEV 感染巨噬细胞诱导炎症小体激活,探究了炎症小体和 IFN 反应之间的交互作用,并探索了HEV感染潜在干预靶点。这些新发现对于更好地理解 HEV与宿主相互作用以及HEV 感染的致病机制至关重要。我们提出的将炎小性体抑制剂与抗病毒药物联合使用的策略也为治疗重症 HEV 感染(如孕妇)以及许多其他重症病毒感染(如 COVID-19)提供了可行的选择。
END
通讯作者
潘秋卫教授
荷兰伊拉斯姆斯大学医学中心终身高级研究员,PI,长期从事 HEV 研究。其课题组以病毒感染的转化研究为核心,通过结合最先进的分子和细胞生物学技术,重点研究 HEV、轮状病毒和诺若病毒的感染机制、 病毒-宿主相互作用及开发新型高效抗病毒药物,同时其研究领域还扩展到肝炎病毒感染引起的肝癌发生机制。获得多项欧盟及荷兰人才项目及课题基金自助,资金支持总计约230万欧元, 包括荷兰科技部科学基金,荷兰肝肠病学会基金,the NWO/ZonMWVeni 基金, a KWF young instigator grant, Daniel den Hoed Stichting 的纪念奖学金和来自 EASL的 Sheila Sherlock 奖学金。近五年,发表 SCI 论文 170 余篇,引用超 4000 次。
通讯作者
王艺瑾
南方科技大学,副教授,博士生导师。2016 年于荷兰伊拉斯姆斯大学医学中心获得博士学位。获得北京市科技新星、深圳市海外高层次人才B类、解放军总医院创新人才等。多次获得欧洲及亚太肝病学会授予的青年科学家奖。其研究方向以病毒性肝炎转化研究为核心,重点研究肝炎病毒-宿主相互作用、病毒学和免疫学发病机制、精准诊断、预后及抗病毒抗炎干预策略;同时,依托感染性疾病的研究,发现和揭示天然免疫应答新机制。以第一/通讯作者发表SCI论文16篇,包括Gastroenterology, Hepatology, Journal of Hepatology等,总影响因子170余分,他引6000余次。主持国家自然科学基金2项,深圳市面上项目等。
通讯作者
王麟
博士,主要从事戊型肝炎病毒相关研究。以第一或通讯作者(含共同)在Hepatology、JVI、CID和EID等专业期刊发表论文。作为编委参编国际首部HEV英文专著Hepatitis E Virus。入选北京市科学技术协会青年人才托举工程,主持国家自然科学基金青年项目和林岛项目等。
原文链接:Li Y, Yu P, Kessler AL,et al. Hepatitis E virus infection activates NLRP3 inflammasome antagonizing interferon response but therapeutically targetable. Hepatology. 2021 Aug 15. Epub ahead of print.
(来源:《国际肝病》编辑部)


