点击上方蓝字 关注我们
编者按:2024年9月23日,中国医学科学院肿瘤医院赵宏教授团队在Nature子刊Signal Transduction and Targeted Therapy(影响因子:40.8)上发表了题为“Single-cell exome sequencing reveals polyclonal seeding and Transcriptional Repressor GATA Binding 1 (TRPS1) mutations in colon cancer metastasis”的文章,在结肠癌肝转移机制上取得了重大突破。该研究对一例Ⅳ期结肠癌患者原发灶、肝转移灶及淋巴结转移灶分离的150个单细胞进行了单细胞全外显子测序,发现转移灶的遗传异质性大于原发灶,表明转移灶起源于多克隆来源的循环肿瘤细胞(CTC)簇。该研究还确定了TRPS1基因突变在结肠癌肝转移中的关键作用,提示TRPS1突变与晚期肠癌的不良预后有关。该研究不仅深化了临床对结肠癌转移过程的理解,也为未来的精准治疗提供了新的潜在靶点。
结肠癌是全球发病率和死亡率均极高的癌症之一,约一半的患者死于肝功能衰竭或肝转移相关综合征。目前结直肠癌肝转移的起源及其机制仍存在争议,有研究认为,肝转移由肿瘤原发灶的单个循环肿瘤细胞引发,也有研究显示由多个肿瘤细胞组成的细胞簇(cluster)转移能力更强。CTC簇中的细胞具有不同的基因组特征,对新环境的适应性和生长速度更高。
此项研究对一位76岁的IV期结肠癌患者的肿瘤原发灶、单发肝转移灶以及淋巴结转移灶的150个单细胞进行了全外显子测序分析。结果显示,肝转移和淋巴结转移均直接源自原发肿瘤的同一区域,但肝转移灶和淋巴结转移灶均展现出了更为显著的基因异质性。进一步分析来自原发肿瘤单个细胞及其转移灶之间的异质性和突变状态发现,转移灶来自于原发肿瘤的多克隆肿瘤来源的循环肿瘤细胞簇,而非单个细胞或单克隆。此外,本研究还发现淋巴转移灶与原发灶之间不同的变异并不存在于肝转移灶,从而提示肝转移起源于肿瘤原发灶,而非淋巴系统。
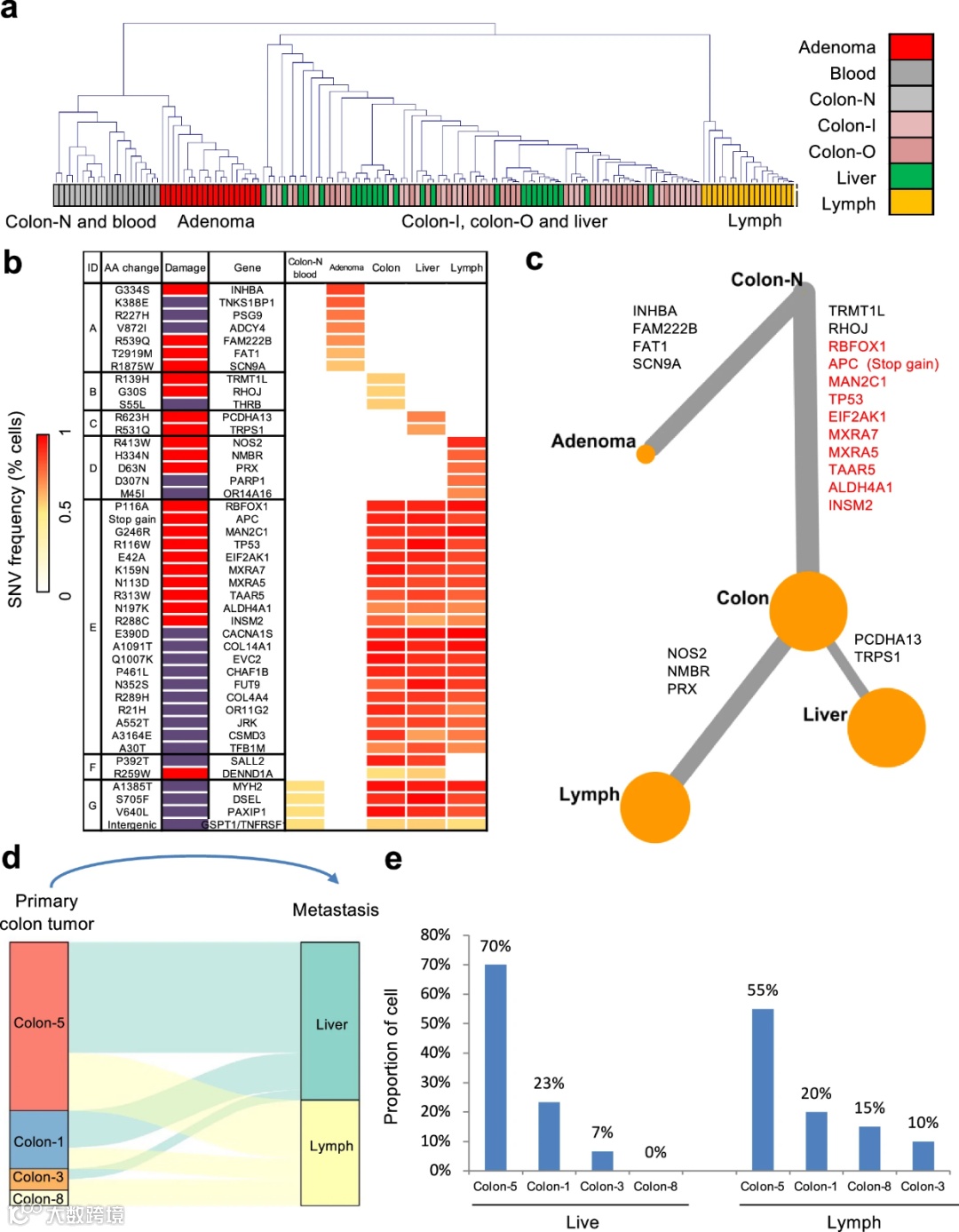
图1. IV 期结肠癌患者原发灶和转移灶的聚类和进化分析,组织样本的单细胞分析
a) IV 期结肠癌患者的肿瘤原发灶、肝转移灶、淋巴转移灶和腺瘤的 140 个单细胞外显子组测序的聚类分析
b) 不同组织中7组遗传改变的热力图
c) 结肠癌发展轨迹系统树。
d) 结肠癌不同组织单细胞外显子测序下的肝转移灶和淋巴转移灶起源桑基图
e) 肝转移灶和淋巴转移灶潜在起源部位的细胞比例
此研究的另一重要发现是揭示TRPS1基因的R544Q突变在肝转移中起到了关键推动作用。在对肿瘤原发灶和转移灶的突变差异分析发现,肝转移灶中TRPS1基因的R544Q突变在肝转移细胞中显著富集,而淋巴转移灶和原发灶并没有。突变后的TRPS1通过与ZEB1启动子结合,并激活其转录表达,从而激活上皮-间质转化(EMT)过程,显著增强了癌细胞的侵袭和迁移能力。体外实验结果及动物实验结果均显示,携带TRPS1 R544Q突变可显著促进结直肠癌细胞转移。进一步对结直肠癌(CRC)患者TRPS1基因表达及其相关因素分析发现,TRPS1突变与病理分期显著相关,且TRPS1突变患者具有较差的无病生存期(DFS)和较差的总生存期(OS)。同时还发现TSR1的表达与KRAS、NRAS、HRAS 、BRAF 呈弱相关性,但与ZEB1、ZEB2有显著关联。
图2 TRPS1突变人群DFS、OS更差
赵宏教授团队表示:该研究发现结肠癌的肝转移灶、淋巴转移灶均起源于肿瘤原发灶的CTC簇,提示转移灶一定程度上能够保留原发灶的异质性特征。该转移机制的存在打破了既往根据结肠内肿瘤位置推测转移能力的经验性推断,原发肿瘤的异质性在肿瘤的转移能力方面起着关键性的作用。另外,该研究对TRPS1突变的分析提示该突变具有作为CRC个体预后指标的潜力,针对TRPS1突变的靶向治疗可能是全新的研发方向。不过由于该研究仅分析了一个患者样本,可能会因个体差异的存而限制研究结果的普遍性。但无论如何,该研究展示了结肠癌原发灶及不同转移灶在单细胞水平分析下的遗传静观,并形成了全新的CTC簇转移模型,发掘了新的生物标志物TRPS1,为未来新药研发、预后预测等成果转化开拓了思路。
▌原文链接:
https://www.nature.com/articles/s41392-024-01960-8#:~:text=Here,%20we%20performed%20single-cell%20exome%20sequencing%20to%20investigate
(来源:《肿瘤瞭望》编辑部)

声明:本文仅供医疗卫生专业人士了解最新医药资讯参考使用,不代表本平台观点。该信息不能以任何方式取代专业的医疗指导,也不应被视为诊疗建议,如果该信息被用于资讯以外的目的,本站及作者不承担相关责任。

