

1、建立特异性量化HBV pgRNA剪接体和截短体的检测方法
2、HBV RNA国家标准品验证三种检测体系的准确性和灵敏度
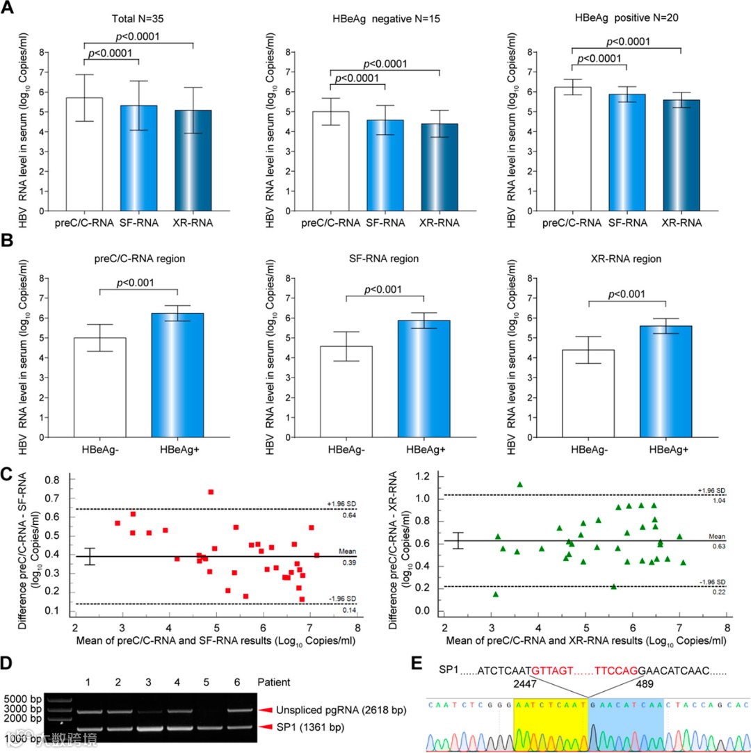
3、HBV pgRNA剪接变异体和3’末端截短体可显著影响未经治慢性HBV感染者血清 HBV RNA 的定量检测
图4. 未经治的慢性HBV感染者血清中preC/C-RNA、SF-RNA和XR-RNA区域检测结果的对比分析
4、在NAs经治的CHB患者中,HBV pgRNA剪接变异体和3’末端截短体同样可影响患者的血清HBV RNA定量
总结/讨论
既往研究虽然已经证明血清HBV RNA主要由全长、剪接变异体和3’末端截短的pgRNA组成,但不同HBV RNA异质体的动态变化及其对血清HBV RNA定量检测的影响尚未得到阐明。本研究首先证实,无论HBeAg状态如何、接受NAs治疗与否,pgRNA剪接变异体和3’末端截短体占总pgRNA的比例均足以影响血清HBV RNA的定量检测。由于pgRNA剪接变体和3’末端截短体的比例都可以随着NAs治疗的延长而相对增加,因此在长期NAs治疗下它们对血清HBV RNA 定量检测的影响也会愈加显著。因此,慢性HBV感染者,特别于长期NAs治疗的CHB患者,血清HBV RNA定量检测体系的引物和探针应设计在HBV基因组的5’末端区域,并位于pgRNA的常见剪接供体位点之前,以获得更高的准确性和灵敏度。
文献来源:
Yu G, Chen R, Zheng S, Liu Y, Zou J, Gu Z, Jiang B, Gao Q, Dai L, Peng J, Wang J, Lu F. A standardized assay for the quantitative detection of serum HBV RNA in chronic hepatitis B patients. Emerg Microbes Infect. 2022 Dec;11(1):775-785. doi: 10.1080/22221751.2022.2045874. PMID: 35220917;

(来源:片警实验室)

