为更好地指导ICC诊断与治疗及改善患者生存,中国抗癌协会肝癌专业委员会胆管癌协作组梳理ICC诊断与治疗相关证据,结合临床实践,撰写《原发性肝癌诊疗指南之肝内胆管癌诊疗中国专家共识(2022版)》。全文于10月14日在《中华消化外科杂志》线上正式发表。
本共识内容聚焦于ICC的筛查与诊断、病理学诊断及分子分型、多学科综合诊疗、外科治疗、局部治疗、系统治疗,旨在提高临床医师对ICC的诊断与治疗能力,使患者最大获益。
新时代、新进展、新突破
《ICC诊疗中国专家共识》编委成员
筛查诊断:助力早筛早诊
推荐建议1
CA19‑9和CEA是诊断ICC最常用的血清标志物,具有诊断和预测疗效的价值。(证据等级3,强推荐)
推荐建议2
1)常规灰阶超声、超声造影、CT、MRI、PET/CT检查均是诊断ICC有效的辅助检查手段,且DCE‑MRI检查具有明显优势。(证据等级3,强推荐)
2)用于ICC定性诊断的影像学检查方法可以考虑遵循以下顺序:常规灰阶超声检查➝超声造影检查➝动态增强CT或MRI检查。(证据等级3,中推荐)
推荐建议3
1)用于ICC分期和预后评价的影像学检查手段可选择CT和(或)MRI或PET检查(证据等级2,中推荐);PET/CT检查对ICC分期较CT和(或)MRI检查准确性更高。(证据等级3,中推荐)
2)用于ICC疗效评价的影像学检查手段可选择超声造影、CT和(或)MRI或PET/CT检查,但优先推荐MRI检查。(证据等级3,强推荐)
3)用于ICC可切除性评估的影像学检查方法可选择CT、MRI(MRCP)或PET/CT检查(证据等级3,中推荐);CT检查评估ICC可切除性的准确性高于MRI检查。(证据等级3,中推荐)
推荐建议4
对于无法行手术治疗的患者,在接受全身化疗、放疗或治疗性临床试验前建议获得病理学诊断。ICC穿刺活组织病理学检查或局部治疗的影像学引导手段可选择超声或CT检查。(证据等级3,强推荐)
病理诊断:指导治疗判断预后
推荐建议5
1)建议对肿块型ICC按7点取材法取材,并观察是否存在MVI;淋巴结检出数目尽可能>6枚。对管周浸润型及管内生长型ICC需沿病变大胆管剖开,并沿胆管长径切取肿瘤及胆管周围肝组织,需特别注意测量肿瘤距胆管切缘的最近距离。(证据等级3,强推荐)
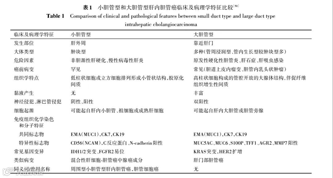
2)建议ICC的组织学分型尽量分出大胆管型以及小胆管型,以形态学为基础,必要时可参考的免疫组织化学染色指标包括EMA、CK7、CK19阳性和MUC5AC、S100P阳性(大胆管型ICC),CRP、N‑cadherin阳性(小胆管型ICC)。(证据等级3,中推荐)
3)有检测条件的医院,可根据治疗需要对相关靶点进行分子检测,推荐靶点包括FGFR2、IDH1/2、HER2、BRAF、KRAS和PD‑L1。(证据等级3,中推荐)
4)在ICC病理学诊断报告中,应特别注重对影响ICC术后复发和转移等病理学危险因素的描述,其中包括肿瘤的大体类型、胆管切缘和(或)手术切缘受累情况、组织亚型、分化程度、生长方式、MVI分级、TNM分期以及肝病背景情况等主要信息,并酌情选做相关标志物的免疫组织化学染色和分子靶点检测;可采用统一和规范的病理学诊断报告格式(无论是表单式或文字式),有助于提高病理学诊断的一致性和均质化。
综合诊疗:优化组合多种治疗手段
推荐建议6
1)ICC诊断与治疗需采取MDT模式。
2)建议ICC MDT至少由肝胆外科、肿瘤内科、病理科、介入治疗科、移植科、放疗科、消化内科及放射影像科医师组成,在特定医疗机构中为患者提供一致的诊断、治疗和管理建议。
外科诊疗:争取根治性切除治愈
推荐建议7
1)对IB期和无血管侵犯的II期ICC,建议经严格评估后首选解剖性肝切除术。(证据等级3,强推荐)
2)对于肿瘤体积较大、多发病灶、合并大血管侵犯的ICC,有条件的医学中心可经MDT讨论后实施新辅助/转化治疗,或经严格评估后行大范围肝切除术或联合血管切除重建的肝切除术,争取根治性切除机会。(证据等级3,中推荐)
3)经严格手术安全性评估后,建议根治性ICC切除术的切缘宽度≥10mm。(证据等级3,强推荐)
推荐建议8
1)对于明确诊断(包括术中病理学诊断明确)为ICC的患者,建议常规行淋巴结清扫。(证据等级3,强推荐)
2)淋巴结清扫范围基于肿瘤部位,起源于肝左叶者清扫范围包括肝十二指肠韧带、小网膜至胃小弯和贲门附近淋巴结,起源于肝右叶者清扫范围包括肝十二指肠韧带、门腔间隙和胰腺后方淋巴结。(证据等级3,中推荐)
3)对ICC诊断困难者建议术中经快速冷冻切片组织病理学检查以降低Nx的概率。(证据等级3,强推荐)
推荐建议9
新辅助治疗对ICC预后是否有益证据尚不充分。吉西他滨联合顺铂、经肝动脉的区域性治疗或两者联合可使部分ICC获得肿瘤降期。(证据等级3,中推荐)
推荐建议10
卡培他滨可用于ICC根治性切除术后辅助化疗。(证据等级2,强推荐)
推荐建议11
1)辅助放疗目前尚缺乏数据支持,是否行术后放疗需进行RCT。(证据等级3,中推荐)
2)对于淋巴结阳性的ICC患者,术后辅助放化疗可能带来生存获益。(证据等级3,中推荐)
推荐建议12
1)在有条件情况下,术前行PET/CT检查,有条件者PET/CT检查后行诊断性腹腔镜探查并行术中快速冷冻切片组织病理学检查。(证据等级3,强推荐)
2)ICC患者增加剩余肝脏体积的方法与其他行肝切除术治疗疾病的患者相同,建议根据具体情况选择门静脉栓塞或结扎;对于剩余肝脏体积预期再生不足的患者可考虑行ALPPS。(证据等级3,中推荐)
3)建议化疗联合靶向、免疫等多种治疗手段,针对患者进行个体化合理选择,并全程实施MDT策略;降期后切除远期效果尚需RCT或队列研究探索。(证据等级3,强推荐)
局部治疗:延缓进展延长生存
推荐建议13
失去根治性切除机会的ICC可考虑局部治疗,包括TACE、经肝动脉灌注化疗、钇90微球放疗栓塞、RFA或微波消融等;关于各种局部治疗手段的疗效,目前尚无高质量临床研究证据,最佳适应人群尚未明确;建议仅MDT讨论患者的可能获益与风险后,谨慎开展局部治疗。(证据等级4,推荐等级:中推荐)
推荐建议14
1)对于不可切除ICC,推荐放疗联合化疗。(证据等级3,中推荐)
2)推荐高剂量放疗(超过生物等效剂量80.5 Gy)联合化疗。(证据等级3,中推荐)
3)是否进行术后放疗应开展RCT以验证。(证据等级3,中推荐)
系统治疗:实现突破助力健康中国2030
推荐建议15
1)推荐吉西他滨联合铂类药物的联合方案,条件允许可在此方案上再联合度伐利尤单克隆抗体。(证据等级1,强推荐)
2)对于体能状况良好的患者,三药联合化疗方案(GCS或白蛋白结合型紫杉醇+吉西他滨+顺铂)或化疗基础上序贯免疫、靶向药物治疗的三联方案有效率和转化率较高、临床真实世界证据较强,III期临床试验已批准(特瑞普利单克隆抗体联合仑伐替尼和GEMOX方案),建议酌情选择。(证据等级3,中推荐)
推荐建议16
1)经吉西他滨联合顺铂双药一线治疗后发生肿瘤进展的患者推荐FOLFOX方案二线治疗(证据等级1,中推荐),亦可尝试伊立替康为主的联合方案,如伊立替康联合卡培他滨或脂质体伊立替康联合5‑氟尿嘧啶和亚叶酸。(证据等级3,中推荐)
2)建议ICC患者进行基因检测,FGFR2融合或重排者推荐使用佩米替尼(证据等级3,强推荐),NTRK融合阳性者推荐使用恩曲替尼或拉罗替尼(证据等级:3,强推荐);对于IDH1突变者,酌情推荐艾伏尼布。(证据等级1,中推荐)
3)未知驱动基因的ICC患者,经系统化疗后可选择靶向联合免疫治疗,如特瑞普利单克隆抗体联合仑伐替尼,相关系列临床研究正在积极探索中。(证据等级3,中推荐)

声明:本文仅供医疗卫生专业人士了解最新医药资讯参考使用,不代表本平台观点。该信息不能以任何方式取代专业的医疗指导,也不应被视为诊疗建议,如果该信息被用于资讯以外的目的,本站及作者不承担相关责任。
(来源:规范联盟)

