
编者按
研究概述

专家点评
孕妇、老年人和有基础肝病的人为HEV感染的重症化人群。妊娠期HEV感染的死亡率较高,孕妇的死亡主要由暴发性肝衰竭和产科并发症引起。HEV感染的孕妇需要全程进行密切观察。目前,尚无药物被证明能够有效治疗孕妇的HEV感染并且很好保护胎儿。因此,孕妇HEV感染重症化机制阐释及相应治疗靶点的寻找则成为了急需解决的问题。
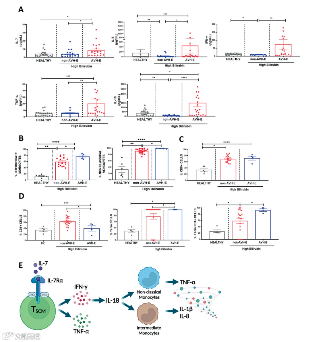
细胞因子风暴一直是戊型肝炎研究重点关注的内容。我们先前的研究表明从HC组到急性戊肝(AVH)组,IFN-γ和IL-10呈逐渐上升趋势,而从AHE组到戊型肝炎急性肝衰竭(HEV-ALF)组,IFN-γ呈急剧下降趋势,IL-4呈逐渐上升趋势。从AHE组到HEV-ALF组观察到Th2偏向。IFN-γ水平与HEV-ALF患者的预后相关。因此,HEV感染的重症化与细胞免疫有密切的相关性。
本研究则是侧重HEV感染特殊人群孕妇的抗病毒T细胞反应和TSCM细胞分析。此外,研究还设置了非HEV感染但表现AVH症状孕妇的组别(non-AVH-E),更加强调HEV感染在介导孕妇发病机制的作用。同样地,该研究揭示了TSCM细胞过度产生促炎细胞因子可能对HEV感染孕妇的发病机制产生重要影响,进一步表明细胞因子风暴在HEV感染孕妇中的作用,为HEV感染孕妇的治疗提供新的见解。
然而,本研究纳入患者的数量较少,仍需要更多的临床数据来支持本研究的结论。此外,距离HEV感染的孕妇实现安全有效的治疗还有很长的路要走,需要戊型肝炎研究者的不懈努力和奋斗。
原文链接:Anoushka Saxena , Hamda Siddiqui , Jayesh Kumar Sevak, et al. IL-7 Induced CD4+Memory Stem T Cell-Derived Pro-Inflammatory Cytokine Storm Plays a Role in Hepatitis-E Induced Pathogenesis in Pregnant Women. AASLD 2022 Abstract 1014.
专家简介
吴健
南京医科大学附属苏州医院(北区)检验科学科带头人
2022最新版全国检验学术百强
江苏省“333”工程人才培养对象
江苏省医学青年人才
中国戊型肝炎研究协作组(CCSHE)联合创始人、理事长
AGMR英文期刊联合创始人 ∕ 执行主编
中国微生态医疗专业委员会委员
浙江省分析测试协会生物大分子分析专业委员会委员
中国抗癌协会肿瘤标志物委员会专业学组委员
江苏省医学会检验分会青年委员
担任BMC Pulmonary Medicine、Frontiers in Public Health等SCI期刊的副主编,以第一负责人获得亚太肝病年会(APASL)授予个人旅行奖1项,淮海科技进步奖等省市奖项十余项,担任第二版人民卫生出版社《分子生物学检验技术》教材编委。近年来,主持及参与包括国家自然基金面上项目在内十余项。以第一作者(含并一,通讯,共通讯)发表SCI收录论文五十余篇,累计IF超过300分。在国际上率先开展戊型肝炎重症化过程中的肠道菌群、代谢及蛋白组学变化,构建了首个戊型肝炎急性肝衰竭患者预后评分模型,揭示4型HEV与自身免疫性肝病、神经系统疾病、急性胰腺炎及血液系统疾病的相关性。
往期回顾
AASLD中国之声丨高志良教授团队:中国慢乙肝临床治愈(珠峰)工程项目进展入选大会口头报告
AASLD五分钟丨王炳元教授:失之东隅,收之桑榆——anakinra vs. 激素治疗重症酒精性肝炎RCT研究的启示
AASLD速递丨Bulevirtide治疗代偿期丁肝肝硬化患者72周的有效性和安全性——HEP4Di研究
AASLD速递丨抗纤维化新药GB1211在失失代偿期肝硬化患者中的II期随机对照试验获初步成效
AASLD五分钟丨尚佳教授:慢性乙型肝炎抗病毒治疗的“新知”与“争议”

声明:本文仅供医疗卫生专业人士了解最新医药资讯参考使用,不代表本平台观点。该信息不能以任何方式取代专业的医疗指导,也不应被视为诊疗建议,如果该信息被用于资讯以外的目的,本站及作者不承担相关责任。
(来源:《国际肝病》编辑部)

