点击“蓝字”关注我们



专家简介
陈诗鸿 教授
山东大学第二医院
-
山东大学第二医院内分泌代谢科主任,二级教授 博士研究生导师,博士后合作导师
中国医师协会内分泌代谢科医师分会委员
中国女医师协会医体专委员会常务委员
中国女医师协会糖尿病专委会委员
中华医学会内分泌学分会代谢性骨病学组委员
中华医学会糖尿病学分会胰岛素抵抗学组委员
山东省医学会骨质疏松与骨矿盐疾病分会候任主任委员
山东省老年医学学会内分泌专业委员会主任委员
山东省研究型医院协会内分泌学分会主任委员
山东省医学会内分泌学分会副主任委员
山东省医师协会内分泌科医师分会副主任委员
《国际糖尿病》

《柳叶刀》最新报告发布,结束了肥胖是否为疾病的长期争论,对此您有什么看法?
陈诗鸿教授
《国际糖尿病》

“先知而后才能行动”,诊断也是肥胖症管理的重要环节,目前临床使用的诊断方式有哪些?
陈诗鸿教授
《国际糖尿病》

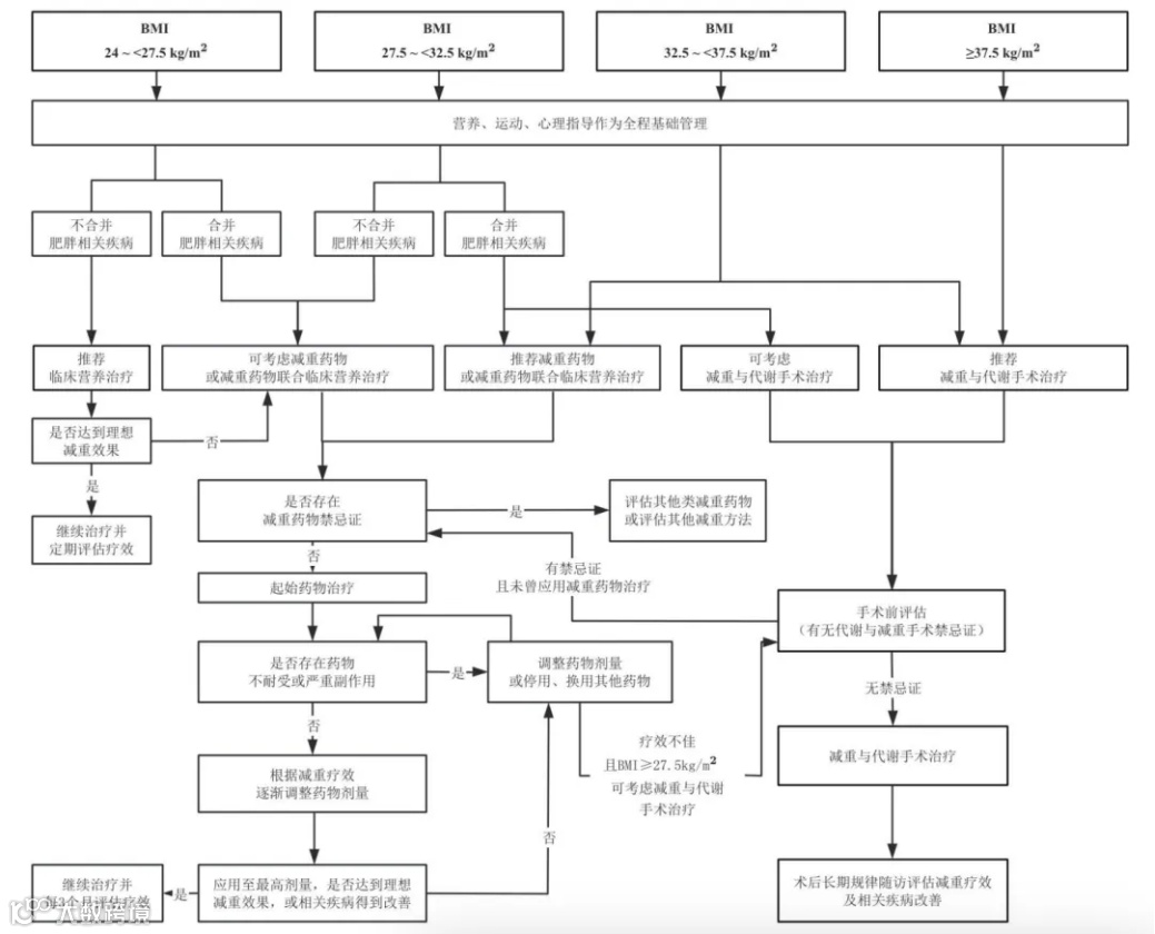
除诊断外,治疗才是肥胖管理的重中之重,目前临床中有哪些常用的治疗方案?
陈诗鸿教授

图1. 肥胖症的诊疗路径

参考文献
(来源:《国际糖尿病》编辑部)

声明:本文仅供医疗卫生专业人士了解最新医药资讯参考使用,不代表本平台观点。该信息不能以任何方式取代专业的医疗指导,也不应被视为诊疗建议,如果该信息被用于资讯以外的目的,本站及作者不承担相关责任。

