点击“蓝字”关注我们
编者按:
肥胖已不再仅仅是“体重问题”,而是成为全球公共卫生的重大挑战。最新统计数据显示,全球已有超过10亿人面临肥胖问题,其中包含1.6亿儿童和青少年。肥胖不仅影响外观,更显著提升了心血管疾病、糖尿病、慢性肾脏病、阻塞性睡眠呼吸暂停以及肿瘤等多种疾病的风险。面对快速变化的临床实践和新型药物的不断涌现,国际心血管疾病改善联盟(iCARDIO Alliance)携手全球专家,近期在GLOBAL CARDIOLOGY杂志上发布了最新的《2025年肥胖管理全球实施指南》[1],旨在为各国提供基于循证、切实可行的肥胖管理方案。我国北京大学人民医院内分泌科的纪立农教授作为联合第一作者,参与了该指南的制定工作。本刊将从诊断与评估、治疗策略、特殊人群管理以及未来展望等方面,系统性地为大家解读这份指南。
指南发布的背景和意义:肥胖,全球公共卫生的“沉默流行病”
肥胖是一种慢性、复发性疾病,其特征是脂肪过度堆积,显著增加心血管、糖尿病、肾脏疾病及心理健康风险。全球疾病负担研究显示,目前已有超过10亿人罹患肥胖,其中包括1.59亿儿童和青少年,发病率在过去30年急剧上升,这一惊人的数字凸显了肥胖对不同年龄段和不同地理区域的公共卫生构成的日益严峻的挑战。肥胖不仅危害健康,也造成沉重的经济负担。2019年,超重和肥胖相关支出约占全球GDP的2.2%,在美国单年医疗费用高达2600亿美元。在中低收入国家,有限的医疗资源进一步放大了肥胖带来的挑战。
虽然早在1998年就已有肥胖管理指南问世,近年来也陆续出现了多份相关指南,但由于医疗保健渠道差异、基础设施不足、资源限制以及各地实践不一,这些指南的全球适用性依然受限。与此同时,过去二十年肥胖管理领域发展迅速:生活方式干预逐渐实现循证化,GLP-1受体激动剂(GLP-1RA)等新药物的应用不断拓展,代谢手术也日益普及,使得传统指南已无法满足临床实践需求。
在此背景下,iCARDIO联盟联合全球专家发布了《2025年肥胖管理全球实施指南》。该联盟汇聚全球领先心血管学会,致力于推动心血管护理质量的提升,覆盖从预防、诊断到治疗与随访的全链条。本次指南不仅强调结合新疗法与最新证据,还提出了针对不同经济层面(不受限制、资源有些有限、资源严重受限)的分层建议,以保证全球可操作性。同时,该指南全面评估各类干预措施的风险、益处和价值,提出个体化管理方案,并针对资源受限地区设计了“经济调整”型推荐。总体而言,这一更新版指南为肥胖这一全球性健康挑战提供了统一的药物、非药物及侵入性管理策略,旨在优化临床决策、改善患者预后并减轻医疗负担。
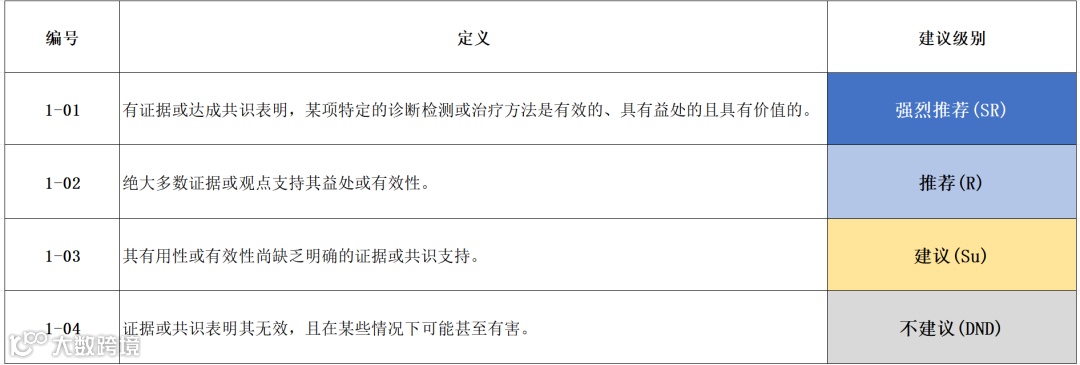
该指南制定基于系统文献回顾,整合全球相关指南和共识声明,经专家多轮审查与迭代,删除过时或重复建议,并根据最新证据补充了新内容。所有建议按照证据强度和风险-益处共识分为四级:强烈推荐(SR)、推荐(R)、建议(Su)和不做(DND),并对资源有限环境提供可行替代方案(表1)。
表1.证据和推荐级别定义
诊断与评估:
从BMI到更精准的指标(表2)
身体质量指数(BMI)仍是基础,但局限性明显:世界卫生组织(WHO)将 BMI 25.0~29.9 kg/m2定义为超重,BMI ≥30.0 kg/m2定义为肥胖;在相同的BMI下,亚洲人通常具有更高的体脂率和更大的代谢风险。为避免漏诊高危人群,指南建议采用更低的BMI阈值来识别肥胖。在亚洲人群中,超重的界值为BMI 23.0~27.5 kg/m2,而肥胖的界值为BMI ≥27.5 kg/m2。指南指出,尽管BMI是临床上应用最广泛的肥胖诊断工具,但其在区分瘦体重与脂肪量方面存在局限,难以准确反映总体脂百分比。而总体脂百分比才是评估肥胖相关心血管疾病(CVD)风险和预后的关键临床指标。
联合腰围与体脂指标:指南建议将BMI与中心性肥胖的人体测量指标结合使用,以更准确评估肥胖相关并发症风险。这些指标在CVD风险预测中已被证实具有更高的敏感性和特异性。常用的界值包括:男性腰围≥102cm、女性≥88cm提示风险增加;而在亚洲人群中,阈值更低(男性≥90cm、女性≥80cm)。
生物电阻抗分析(BIA)在体脂评估中的应用:BIA通过测量电阻抗作为替代指标来估算总体脂肪百分比及去脂体重。其估算的准确性和精确性会受到个体水合状态、身体几何形态及体内水分分布的影响。相比之下,测定总体脂肪百分比最准确的方法是密度测定法,包括水下称重法和双能X线吸收法(DEXA)。然而,这些方法成本较高,技术要求较高,尚未普及到临床或大规模应用中。
医患沟通中的“语言革命”:指南特别强调:避免“肥胖污名化”。传统上使用“肥胖个体”“病态性肥胖”等表述容易加重患者心理负担。推荐采用“with obesity(伴有肥胖的人群)”等更中性语言,并倡导5A框架(询问、评估、建议、协商、帮助),以提高患者接受度和依从性。
表2.诊断和评估肥胖的方法建议
生活方式干预:基石地位不可撼动
生活方式干预依旧是肥胖管理的核心(图1),它包括各种非药物措施,旨在通过饮食、体力活动和行为策略实现持续的习惯改变,从而改善风险因素和健康结局。生活方式干预被推荐为一线治疗,可单独使用,也可与药物或手术联合。高频咨询(6个月内≥16次),聚焦营养调整、体力活动及行为管理,有助于实现长期的能量负平衡目标(表3)。
图1.肥胖的治疗原则
饮食干预:推荐地中海饮食(富含蔬果、坚果、橄榄油)、DASH饮食(控制血压友好)、间歇性断食(如16:8、5:2法)等模式。总之该指南认为,目前尚无一种在肥胖管理中普遍优越的饮食策略,其平均效果也较为有限。 更为关键的是,应根据个体的偏好、文化背景和生活方式来制定个性化的饮食方案,并确保能够长期坚持。值得注意的是,多数饮食策略长期效果不佳,并非源于饮食本身的宏量营养素构成或结构问题,而更多是由于难以在长期中保持良好的依从性。
运动管理:身体活动是第二重要的生活方式干预措施,旨在减轻 5%~10% 的体重。每周≥150分钟中高强度运动(如快走、骑行、游泳),配合抗阻训练以维持肌肉量。身体活动是长期维持减肥效果的有力预测指标,与饮食和热量限制无关。美国国家体重控制登记(NWCR)建议每天进行60分钟中等强度的运动,以长期维持减肥效果。
表3.肥胖管理中的生活方式干预建议
药物治疗:疗效与可及性并重
过去十年,基于肠促胰岛素的高效减重药物不断涌现。此类药物通过作用于胰腺β细胞中的GLP-1受体,增加细胞内环磷酸腺苷(cAMP),促进内源性胰岛素分泌并抑制食欲。虽然SGLT2抑制剂尚未获批用于肥胖治疗,但可通过抑制肾小管对钠和葡萄糖的再吸收,实现轻度减重并改善肥胖相关的心-肾-代谢疾病。其他药物如奥利司他、苯丁胺、托吡酯以及纳曲酮/安非他酮,通过不同机制抑制脂肪吸收或食欲,但部分药物适用人群有限,需要密切随访。
近年来,基于GLP-1RA的双重和三重激动剂显示出显著减重效果。非肽类口服GLP-1RA(如奥格列酮)也表现出良好的血糖和体重改善作用。此外,研究正探索作用于中枢(如MC4受体激动剂、神经肽Y拮抗剂)和外周(如胰淀素类似物、普兰林肽美曲汀、新型抗肥胖疫苗)的新型药物,为肥胖管理提供更多治疗选择。
在选择减重药物时,应综合考虑 疗效、成本与可及性(表4,图2)。GLP-1RAs的减重效果最佳,但价格昂贵;奥利司他、纳曲酮/安非他酮等在低收入地区更具成本优势,但尚未显示心血管获益。冷链储存、注射给药方式及部分地区审批限制也影响药物可及性。因此,卫生系统在制定肥胖干预策略时,应权衡疗效、成本与可及性,为不同患者提供最适宜的治疗方案。
表4.减重药物的干预建议
图2.治疗成人肥胖的减重药物推荐
减重手术:针对高危患者的有效策略
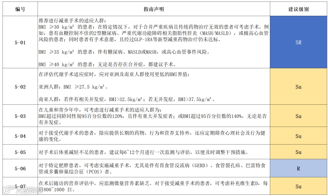
自约70年前问世以来,减重手术已成为肥胖患者的有效治疗选择,尤其适用于合并糖尿病、代谢综合征或代谢相关脂肪性肝病(MASLD)的患者。BRAVE试验显示,对于代谢相关脂肪性肝炎(MASH)患者,减重代谢手术比生活方式干预联合优化药物治疗更有效。常用手术方式包括Roux-en-Y胃旁路术、袖状胃切除术、内镜胃内球囊术、胆胰分流术及胃束带术(表5)。
表5.使用减重手术减轻肥胖患者体重的建议
特殊人群管理:精准与安全并重
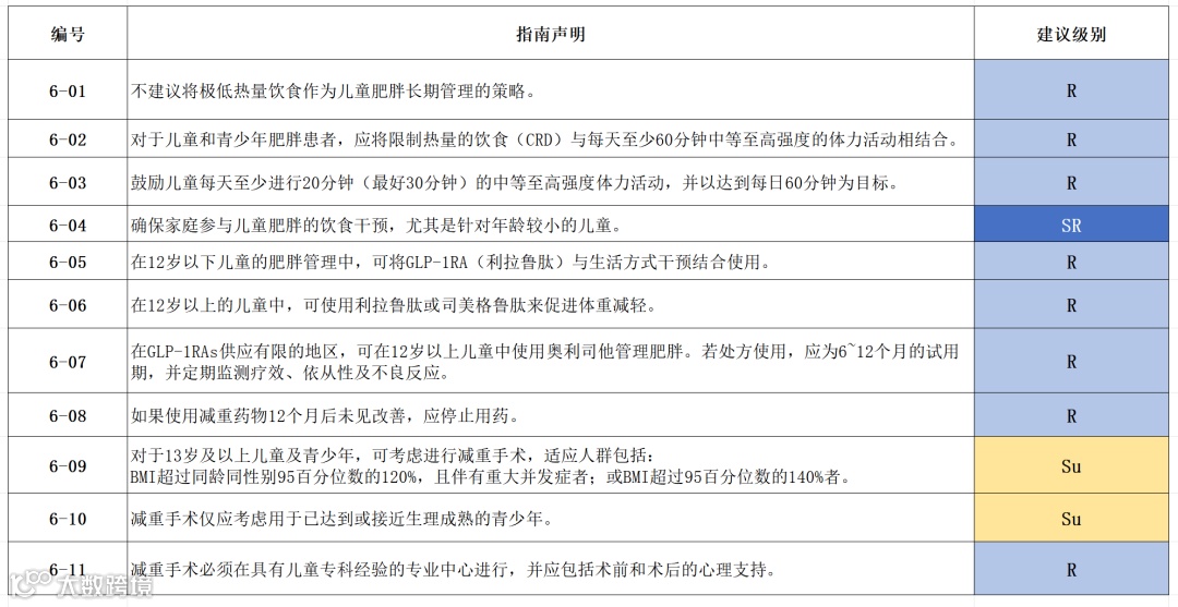
儿童和青少年:过去30年,全球儿童肥胖率翻倍,青少年肥胖率更是增长了3倍。该指南建议:儿童应从6岁开始对超重和肥胖进行常规筛查,使用基于世界卫生组织或美国疾病控制与预防中心生长图表的BMI百分位数。对于肥胖家族史、婴儿期体重快速增加或存在并发症(如睡眠呼吸障碍或胰岛素抵抗)的儿童,应考虑早期筛查。与成人一样,儿童和青少年的有效体重管理不仅依赖饮食调整,还应包括体育锻炼和社会心理支持,并根据儿童的喜好、并发症、食物限制及个体情况制定个性化饮食方案,纳入综合护理计划。学校干预措施,如提供健康膳食、开展体育活动和开展与文化相关的营养教育,有助于在青少年时期养成健康习惯、预防肥胖,尤其适用于医疗资源有限的地区。在部分病例中,GLP-1RA如司美格鲁肽、利拉鲁肽已在临床试验证实有效,但需在严格医学监管下使用(表6)。
表6.儿童和青少年肥胖管理建议
孕妇:孕期肥胖增加妊娠糖尿病、巨大儿、剖宫产等风险,因此在产前和怀孕期间适当控制体重至关重要。该指南建议:综合干预方法,包括营养支持、体力活动指导与监测,可优化肥胖管理,改善母婴结局。均衡饮食应根据孕期热量需求进行,强烈反对限制性或低热量饮食。中等强度运动(如快走、游泳)在无禁忌证下通常安全,并与更佳孕期结局相关。肥胖孕妇应进行妊娠期糖尿病早期筛查,并在24~28周复测。所有肥胖药物(如GLP-1RA、奥利司他、苯丁胺托吡酯)孕期禁用;育龄妇女在使用此类药物时应接受避孕咨询,怀孕则应立即停药(表7)。
表7.孕妇肥胖管理建议
合并精神疾病人群:部分抗精神病药物可导致体重增加。该指南提出,应定期监测体重,并考虑代谢友好的替代药物方案,必要时可联合生活方式干预和药物治疗(表8)。
表8.针对抑郁症和饮食失调患者的肥胖管理建议
智能干预:
人工智能(AI)引领肥胖管理的个性化新时代
AI和机器学习(ML)工具在早期识别肥胖相关合并症风险、制定个性化治疗方案以及持续监测方面显示出日益增长的实用性,因此应用日益广泛。ML算法能够分析从电子健康记录(EHR)中提取的大量多模态数据,从而识别高风险患者,甚至预测其对不同治疗方案的反应。这一能力在资源有限的环境中尤为重要,因为对高危患者进行精准干预,可有效减轻肥胖相关并发症及相关死亡率的负担。
结语
这份全球指南文件为肥胖的诊断与管理提供了系统、循证的框架,适用于不同医疗体系。指南强调可扩展的干预策略,包括生活方式与行为干预,并在可行条件下灵活纳入药物及手术治疗。近期治疗进展如GLP-1RA和双重GIP/GLP-1激动剂展示了显著减重潜力,但可负担性、可及性及监管限制仍是全球推广的挑战。撰写委员会在制定建议时充分考虑个体合并症、健康状况、文化背景、医疗可及性、依从性及社会健康决定因素的差异,并提供可行替代策略。临床判断仍是将指南适切应用于每位患者的核心,尤其在资源受限环境中。指南旨在支持循证实践,推动肥胖管理的公平性、可行性及情境适应性,并计划在两年内进行更新及重点修订。
参考文献:1.Anker SD et al. Global Cardiology 2025;3:181-206.DOI: 10.4081/cardio.2025.86
(来源:《国际糖尿病》编辑部)
声明:本文仅供医疗卫生专业人士了解最新医药资讯参考使用,不代表本平台观点。该信息不能以任何方式取代专业的医疗指导,也不应被视为诊疗建议,如果该信息被用于资讯以外的目的,本站及作者不承担相关责任。

