2025年3月4日,北京大学心血管研究所冼勋德研究团队在Military Medical Research期刊发表了题为 Motor protein KIF13B orchestrates hepatic metabolism to prevent metabolic dysfunction-associated fatty liver disease的研究论文。该研究首次系统性地揭示了运动蛋白KIF13B在调控MAFLD肝脂质代谢和线粒体功能中的重要作用,为MAFLD的临床治疗提供新策略。
MAFLD患者和小鼠的肝脏KIF13B表达降低
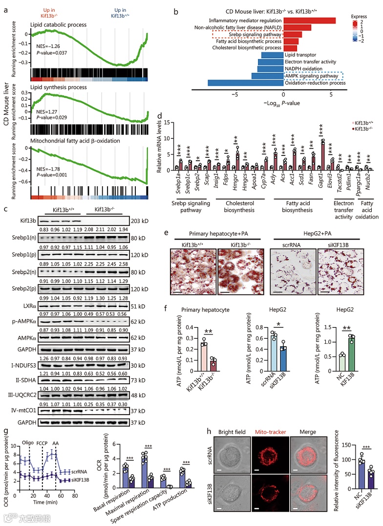
为了探究KIF13B在MAFLD中的作用,研究团队首先从GEO数据集中鉴定了MAFLD患者肝组织中KIF13B基因的表达情况,发现与健康对照 (HC) 相比,MAFLD和MASH患者的肝脏中 KIF13B mRNA表达较低 (图1a)。同样,免疫荧光分析证实了MAFLD患者肝脏中KIF13B蛋白表达比HC降低 (图1b)。相关性分析表明,KIF13B与MAFLD中葡萄糖和脂质代谢、炎症和纤维化密切相关 (图1c)。随后,作者对饲喂正常饮食(CD)或高脂饮食(HFD)的野生型(WT)小鼠以及ob/ob小鼠 (一种具有自发性MAFLD的遗传小鼠模型) 的肝脏进行了转录组测序。与相应对照组相比,HFD饲喂的小鼠和ob/ob小鼠的Kif13b mRNA表达显著降低 (图1d)。在不同MAFLD小鼠模型中,与对照组相比,肝Kif13b mRNA和蛋白质水平都显著降低 (图1e)。此外,来自HepG2细胞系的体外结果表明,在棕榈酸 (PA) 处理后,KIF13B mRNA和蛋白质水平降低 (图1f)。总的来说,这些结果表明肝脏KIF13B水平与MAFLD之间的负相关性。
图1
Kif13b缺乏引起肝脂肪变性并加重饮食诱发的脂肪性肝炎
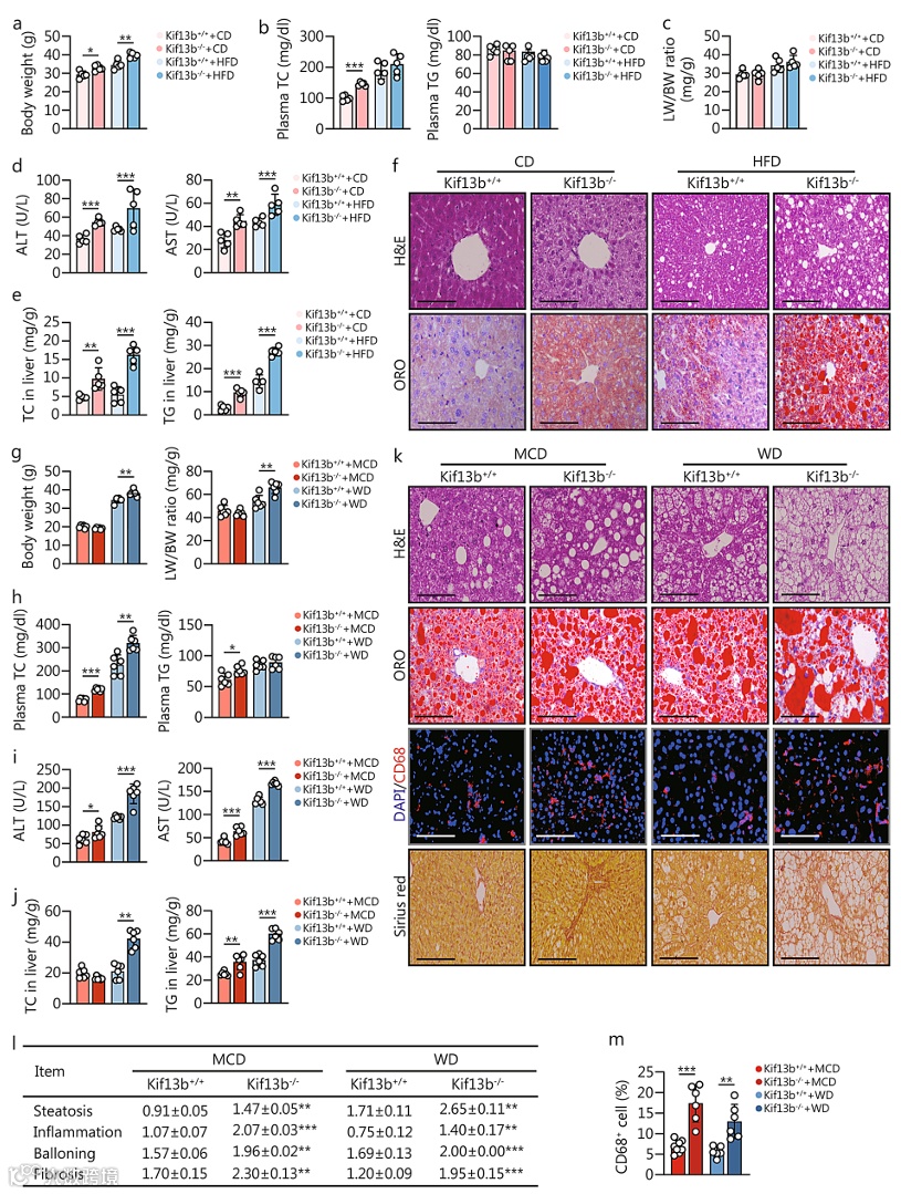
为了评估 Kif13b 敲除是否可能加剧 MASH 和纤维化的进展,用蛋氨酸、胆碱缺乏饲料(MCD)和西方饮食(WD)喂食小鼠。对于MCD饮食,尽管体重、LW/BW 比和肝脏TC含量没有变化,Kif13b-/- 小鼠表现出血浆 TC、TG、ALT和AST水平升高 (图2g-j)。与对照组相比,在Kif13b-/- 小鼠的肝脏中观察到TG含量显著增加,并伴有更严重的病理性脂肪变性、炎症和纤维化 (图2j-m)。
在WD条件下,代谢笼分析显示小鼠的食物摄入量或步行计数没有差异;然而,Kif13b-/- 小鼠比WT小鼠表现出更低的耗氧量 (VO2)、二氧化碳产生量 (VCO2) 和能量消耗量 (EE), 在黑暗中呼吸商 (RQ) 增加。磁共振成像 (MRI) 分析显示Kif13b-/-小鼠体脂体积更大,肝脏脂密度增加, 导致体重和LW/BW比率更高 (图2g)。与WT小鼠相比,Kif13b-/-小鼠血浆TC、ALT和AST水平显著升高,而血浆TG保持不变 (图 2h,i)。在Kif13b-/-小鼠的肝脏中观察到TC和 TG含量的显著增加 (图2j)。组织学数据证实 Kif13b-/-小鼠肝脏中存在严重的脂质积累,CD68 +细胞更多,表明炎症细胞浸润增加 (图2k-m)。此外,天狼猩红染色分析显示,Kif13b-/-小鼠的纤维化程度显著增加 (图2k,l)。
靶向肝脏Kif13b导致小鼠和仓鼠在过度营养时出现MASH和肝纤维化
与既往研究结果一致,作者发现KIF13B在肝脏中高度表达。使用单个核 / 单细胞RNA测序对MAFLD患者和小鼠的肝组织分析显示,随着MAFLD进展,肝细胞中KIF13B mRNA水平显著降低 (图3a,b)。随后作者构建了Kif13bLKO小鼠进行研究,并且在肝脏和其他组织中确认了Kif13b条件性敲除。值得注意的是,肝细胞Kif13b特异性缺乏导致CD饲养小鼠的体重增加以及循环TC和ALT 水平升高,而LW/BW比率和血浆TG、AST水平没有显著变化。同时,Kif13bLKO小鼠表现出肝TC和TG含量增加以及肝脏脂质的自发积累。代谢笼数据显示,在CD条件下,Kif13bLKO小鼠表现出更高的食物摄入量、VO2 和 EE, 而其他参数如VCO2、RQ和动态计数保持不变,这可能导致在饲喂CD 16周的 Kif13bLKO小鼠中出现肥胖和自发性肝脂肪变性。这些数据表明,靶向肝细胞敲除Kif13b 足以破坏肝脏代谢稳态,而无需饮食干预。
在WD饲喂下,Kif13bLKO小鼠也表现出体重增加和血浆TC、ALT和AST 水平升高;然而,血浆TG水平和LW/BW比没有改变 (图3c-f)。此外,WD饲喂的Kif13bLKO小鼠表现出更显著的肝TC和TG积累,以及严重的脂肪变性、炎症和纤维化 (图3g,h), 这与Kif13b-/-小鼠中观察到的结果一致。
作者进一步使用AAV8-shKif13b在WT仓鼠中诱导肝细胞Kif13b沉默,随后使用HFHCD饮食模型探讨Kif13b在MAFLD发病机制中的作用。与注射 AAV8阴性对照 (NC) 的仓鼠相比,肝细胞Kif13b缺陷的仓鼠体重和LW/BW 比增加,血浆TC、TG、ALT和AST水平升高 (图3i,j), 同时伴有更多的肝TG 含量 (图3k)。组织学分析也证实,与对照仓鼠相比,肝细胞Kif13b缺陷的仓鼠肝脏中脂质积累、巨噬细胞浸润和纤维化程度更显著 (图3l)。这些数据表明,肝细胞Kif13b缺陷足以引起脂质代谢紊乱,并加剧仓鼠的MASH和肝脏纤维化。

Kif13b调节肝脏脂质合成和线粒体功能化
图4
Kif13b通过AMPKα调节脂质代谢和线粒体功能
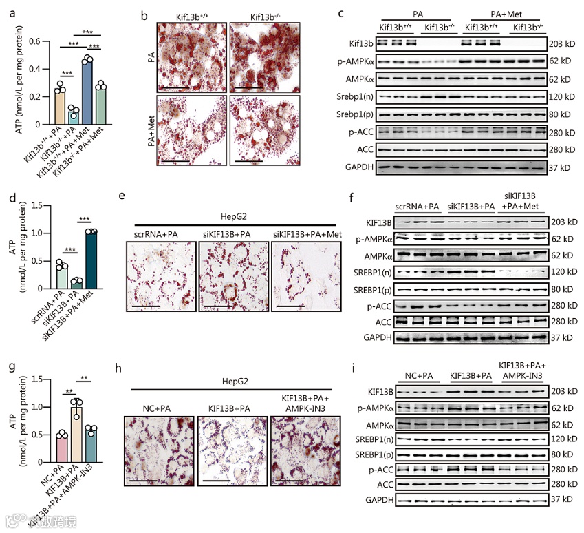
接着作者通过体外实验探讨Kif13b是否调控AMPKα活性来影响肝细胞脂质代谢和线粒体功能。将原代小鼠肝细胞在含有或不含二甲双胍 (AMPKα激动剂) 的PA培养基中培养。缺乏Kif13b的肝细胞表现出ATP产生减少、脂质积累增加、AMPKα磷酸化减少、核Srebp1水平升高以及乙酰辅酶A羧化酶 (ACC) 磷酸化减少,上述变化经二甲双胍处理后显著逆转 (图5a-c)。在KIF13B沉默的 HepG2细胞中获得了类似的结果 (图5d-f)。相反,KIF13B的过表达对上述指标的作用和沉默相反,相应的改变也能被AMPKα抑制剂 (AMPK-IN3) 抵消 (图5g-i)。上述研究结果表明,AMPKα激活对于KIF13B对脂质代谢和线粒体功能的有益作用是必要的,以维持体外肝代谢稳态。
二甲双胍通过激活AMPKα改善Kif13b敲除诱导的MAFLD
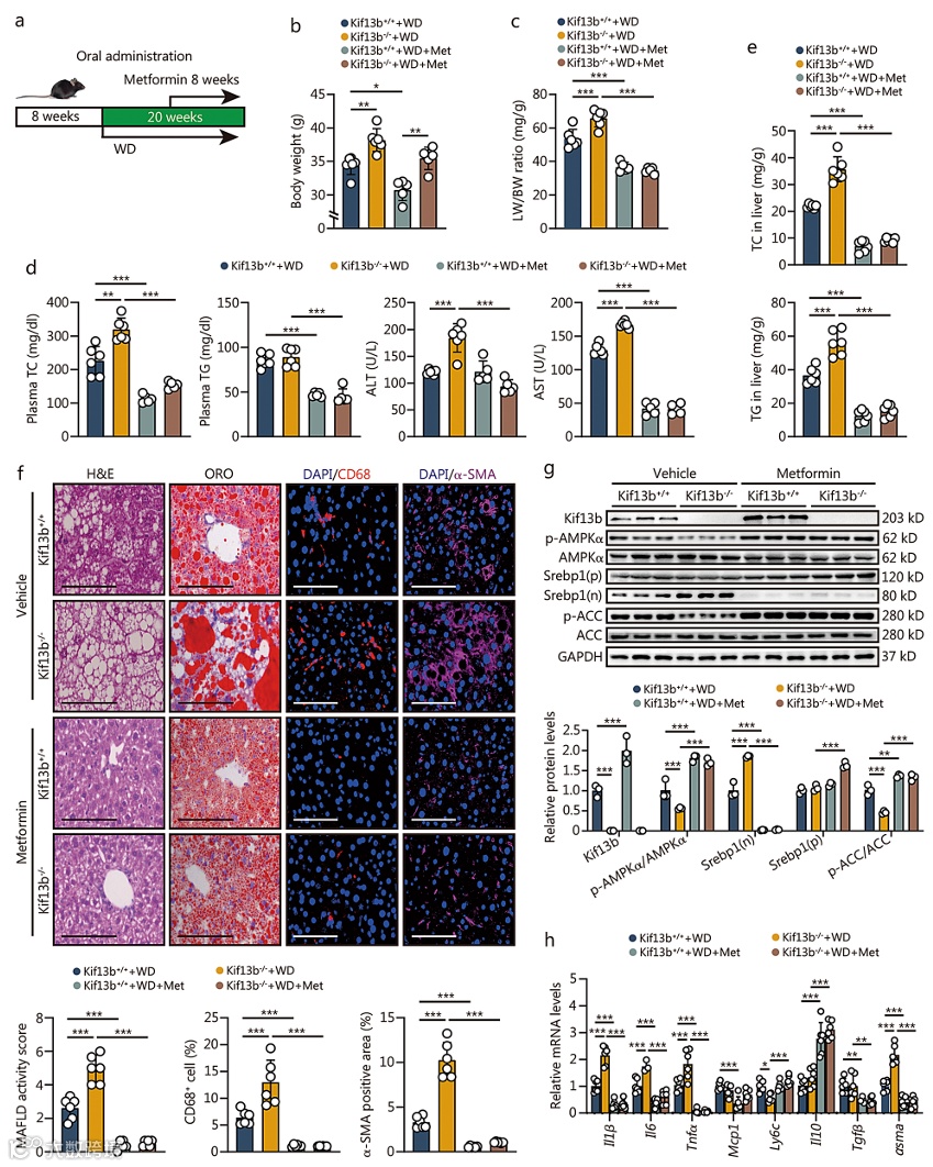
接着,作者评估了体内Kif13b缺乏情况下AMPKα激活对MAFLD的有益作用。将Kif13b+/+和Kif13b -/-小鼠进行WD饲喂20周,然后每2天通过灌胃给药二甲双胍,持续8周 (图6a)。与对照灌胃处理的Kif13b+/+小鼠相比,发现二甲双胍处理显著降低了Kif13b+/+小鼠的体重、LW/BW比率以及血浆TC、TG和 AST水平 (图6b-d)。重要的是,二甲双胍还挽救了由于Kif13b缺乏而导致的 LW/BW比率升高和血浆TC、ALT和AST水平升高 (图6c,d)。此外,二甲双胍有效地降低了Kif13b+/+和Kf13b-/-小鼠肝脏中TC和TG的含量 (图6e)。一致的是,二甲双胍处理消除了脂质沉积、巨噬细胞浸润和肝脏星状细胞激活 (图6f)。机制上,二甲双胍处理增加了AMPKα和ACC的磷酸化,并降低了Kif13b+/+和 Kif13b-/-小鼠肝脏中的核Srebp1水平 (图6g)。这反过来抑制了与脂肪生成、炎症和纤维化相关的基因表达,最终预防了WD诱导的MAFLD (图6h)。综上所述,这些结果表明Kif13b缺陷加剧了WD诱导的MAFLD, 而二甲双胍可以通过激活AMPKα来逆转这种情况。
图6
AMPKα1缺陷抑制KIF13B对MAFLD的保护作用
基于上述结果,作者验证了Kif13b-/-小鼠的表型与抑制肝内AMPKα 活性有关。免疫共沉淀 (Co-IP) 实验进一步证实了Kif13b和AMPKα在WT小鼠肝脏和过表达KIF13B的HepG2细胞中的相互作用 (图 7a)。为了鉴定哪些 AMPKα 亚型参与KIF13B在MAFLD中的作用,在HepG2细胞中进行了KIF13B-GFP 的过表达,然后使用GFP抗体下拉的蛋白裂解物通过液相色谱-串联质谱法 (LC-MS/MS) 检测相互作用的蛋白质。结果表明,KIF13B与1174种蛋白质存在相互作用,这些蛋白质主要参与葡萄糖和脂质代谢和线粒体稳态 (图 7b)。此外,这些蛋白质在AMPK信号通路中显著富集 (图 7c)。蛋白质二级结构分析显示 KIF13B特异性结合AMPKα1 (图 7d)。进一步结果表明,KIF13B CAP-Gly功能结构域在调节AMPKα1活化和脂质代谢方面发挥重要作用。为了进一步确定 KIF13B调控AMPKα1在MAFLD进展中的作用,WT小鼠接受MCD饮食1周,之后分别进行LV + AAV8、LV-KIF13B + AAV8、LV-KIF13 B + AAV8 + shAMPKα1处理(图 7e)。然后,所有小鼠继续维持MCD饮食2周。WB结果显示,LV介导的过表达导致Kif13b蛋白水平显著增加,AAV8介导的敲低导致AMPKα1蛋白磷酸化水平显著降低 (图 7f)。值得注意的是,三组小鼠在体重和血浆TG水平方面没有差异 (图 7g,h)。尽管Kif13b过表达不影响LW/BW比率,但与对照组相比,它确实导致血浆TC、ALT和AST水平降低 (图 7g,h)。相比之下,与 LV-KIF13B处理的小鼠相比,AMPKα1敲低的小鼠表现出LW/BW比增加,以及血浆TC、ALT和AST水平升高 (图 7g,h)。与对照小鼠相比,LV-KIF13B处理的小鼠显示出较低的肝TC和TG含量 (图 7i), 并改善了肝脏中的脂质积累、炎性细胞浸润和星状细胞活化 (图 7j); 然而,AAV8-shAMPKα1抵消了KIF13B过表达对肝脏损伤的保护作用 (图 7i,j), 表明AMPKα1是Kif13b在MAFLD中发挥保护作用的关键分子。
图7
在本研究中,研究团队发现MAFLD患者和小鼠模型中的KIF13B水平降低。全身或肝脏特异性敲除Kif13b基因的啮齿动物表现出自发性肝脂肪变性,并且随着过度营养饮食进一步加剧。在MCD喂养的小鼠中,KIF13B的过表达有效地预防了MASH。此外,在MAFLD的情况下,Kif13b缺陷加速了动脉粥样硬化。机制上,Kif13b缺陷增加肝脂质合成,并损害线粒体氧化磷酸化。进一步筛查显示,Kif13b与AMPKα1相互作用以调节AMPKα1的磷酸化,调控线粒体稳态并抑制肝脏中Srebp1介导的DNL。因此,本研究建立了Kif13b缺乏与MAFLD 之间的因果关系,强调Kif13b作为治疗MAFLD的潜在治疗靶点。

北京大学肝病研究所
将持之以恒
为中国防疫事业
中国传染病和肝病防治事业
贡献更多“人民”力量!
供稿 | 廖敏君
编辑 | 史羿君
声明 | 如转载请注明来源“北京大学肝病研究所”

