

编者按:盛宴落幕,热度不减。第33届亚太肝脏研究学会年会(APASL 2024)上,我国华中科技大学同济医学院附属同济医院宁琴教授团队成果丰硕,共入选8篇ORAL,覆盖乙型肝炎、代谢相关脂肪性肝病、肝纤维化和肝衰竭领域。继上篇乙型肝炎和代谢相关脂肪性肝病领域研究成果介绍后(宁琴教授团队:乙肝、脂肪肝、肝纤维化和肝衰竭领域多篇ORAL亮相丨APASL 2024),本期继续分享团队在肝纤维化和肝衰竭领域的研究报告精彩内容。

一、肝纤维化
FGL2-C3aR轴介导的中性粒细胞诱捕网释放促进非酒精性脂肪肝局部微血栓形成和纤维化进展的机制研究
101246: Fgl2-C3aR axis mediated NETs promote intravascular coagulation and liver fibrosis in NASH progression
第一作者:李玺堂 通讯作者:王晓晶 宁琴
研究背景
非酒精性脂肪性肝病(non-alcoholic fatty liver disease, NAFLD)发病率逐年攀升,其中包括单纯性脂肪肝(non-alcoholic fatty liver, NAFL),脂肪性肝炎(non-alcoholic steatohepatitis, NASH)、肝纤维化和肝癌等一系列疾病谱。据报道,约有10%的NASH患者会发生代谢性肝纤维化,其造成的肝硬化和终末期肝病是肝移植的主要原因之一。目前临床上尚无治疗脂肪肝相关肝纤维化的特效药物,因此亟需深入研究NAFLD的病理生理机制,开发新的治疗靶点。现阶段已有研究表明,NAFLD患者存在孤立的凝血功能障碍,并观察到凝血障碍与NAFLD肝纤维化进展正相关,但凝血系统在NAFLD肝纤维化中的作用及机制并不明确。近年来研究指出中性粒细胞外诱捕网(neutrophil extracellular traps, NETs)在促进凝血激活及免疫血栓形成中发挥关键作用。在此,本研究旨在探讨NETs介导的凝血在NASH纤维化中的作用及潜在机制。
研究方法
通过采用60%高脂(HFD)或缺胆碱蛋氨酸(MCD)饮食来诱导两种NAFLD模型。腹腔注射DNase 1来耗竭NETs。为了探讨纤维介素蛋白2(fibrinogen-like protein 2,FGL2)对NETs生成、凝血紊乱和NAFLD肝纤维化的影响,我们构建了fgl2敲除鼠(fgl2-/-)。分别把WT中性粒细胞及fgl2-/-中性粒细胞过继至WT MCD小鼠内来探讨中性粒细胞特异性fgl2对NETs生成、凝血紊乱及疾病进展的影响。采用全转录组和非实质细胞转录组测序分析WT小鼠与fgl2-/-小鼠(MCD和HFD双模型)肝组织中主要的差异通路及关键分子。为了探讨C3aR在NASH纤维化中的作用,MCD小鼠接受了C3aR拮抗剂(SB290157)治疗。在体外研究中,采用棕榈酸(PA)和LPS刺激WT和fgl2-/-小鼠的骨髓中性粒细胞并检测NETs相关分子表达情况。同时,在脂肪肝病人肝组织中检测FGL2、NETs及C3aR表达情况。
研究结果
中性粒细胞浸润及NETs释放在MCD和HFD肝纤维化小鼠中显著升高。同时NETs和纤维素存在共沉积,提示NETs可能与肝组织局部微血栓形成有关。通过DNase1耗竭NETs,肝脏炎症和纤维化均得到了缓解,同时凝血相关指标如TAT、补体相关成分C3a及肝脏纤维素沉积显著下调。fgl2敲除后NAFLD肝脏炎症和纤维化得到改善,转录组学分析提示fgl2敲除抑制了NETs释放及补体和凝血激活通路,并进一步在动物体内得到验证。中性粒细胞过继试验表明,中性粒细胞fgl2可促进肝脏NETs释放,激活补体和凝血系统。通过转录组学分析,我们筛选了补体和凝血通路上的关键基因,发现FGL2可能通过影响补体关键分子C3aR发挥作用。体外实验表明高脂和LPS刺激下,中性粒细胞FGL2可通过与C3aR相互作用,介导NETs的释放和补凝血系统的激活。体内实验提示,C3aR抑制剂处理后小鼠肝损伤减轻,肝脏NETs释放减少,补体和凝血指标下调。

研究结论
NETs可通过激活补凝血系统,促进肝脏局部微血栓形成,加剧NASH肝纤维化发生发展。在NASH肝纤维化中,NETs的生成受到FGL2-C3AR轴的调控,干预FGL2、C3aR及NETs均可缓解疾病进展。采用DNase-1干预NETs及下游凝血激活或可成为NAFLD肝纤维化的潜在治疗策略。
第一作者简介
李玺堂
通讯作者简介
王晓晶
通讯作者简介
宁琴教授
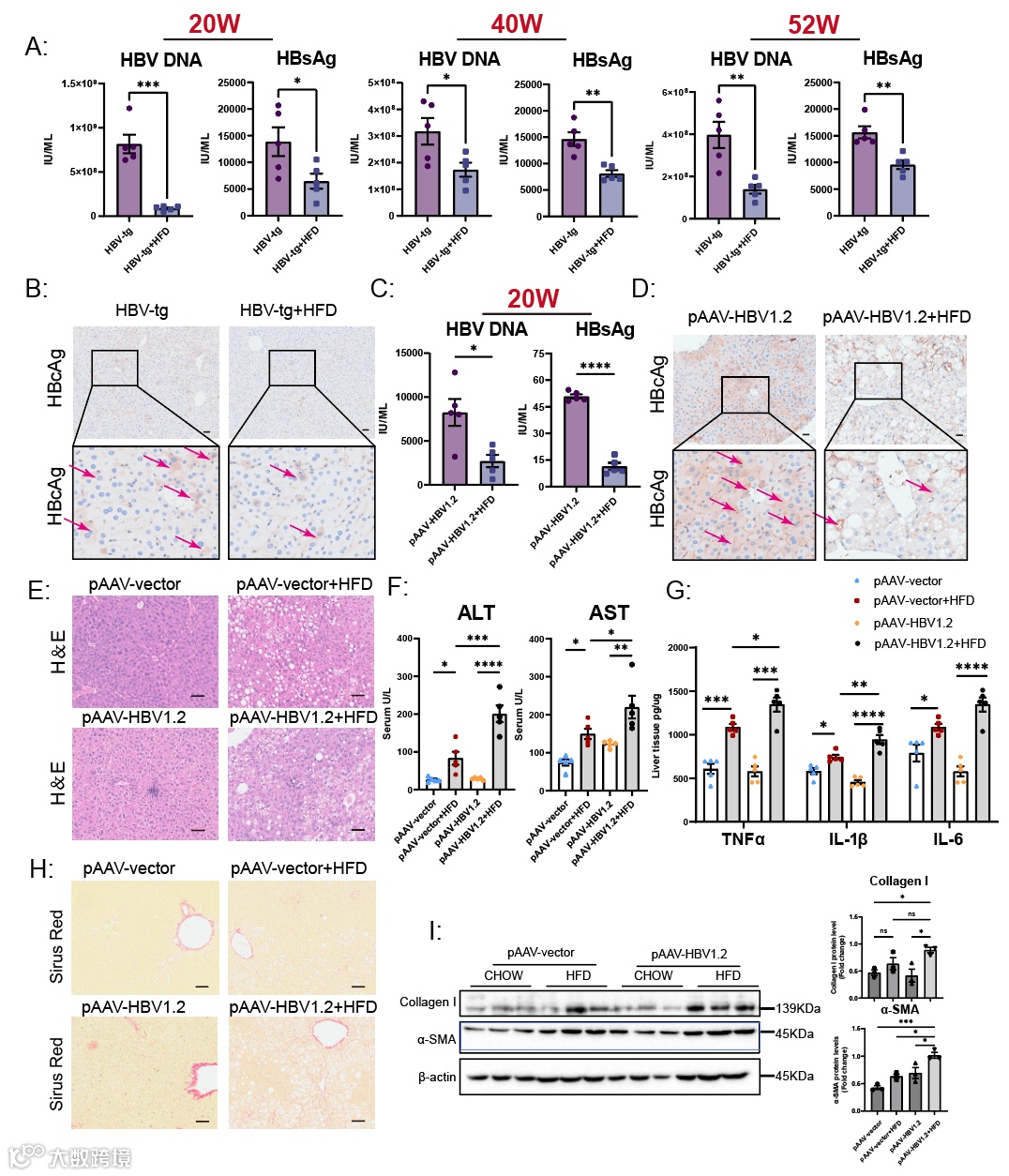
慢性乙型肝炎合并NAFLD中STING抑制HBV复制但促进炎症及纤维化进展
O-0982/101253: STING activation suppresses viral replication but promotes liver injury in CHB concurrent with NAFLD
第一作者:仵文会 通讯作者:王晓晶 宁琴
研究背景
慢性乙型肝炎罹患非酒精性脂肪肝患者的发病率逐年上升,而CHB合并NAFLD患者目前缺乏大型的多中心研究,其对肝脏相关的影响仍有争议。STING在先天免疫激活中发挥关键作用,本研究旨在探讨STING在CHB合并NAFLD患者疾病进展中的作用及机制。
研究方法
HBV转基因小鼠和pAAV-1.2HBV高压水动力注射小鼠均用于建立慢性乙型肝炎合并NAFLD的小鼠模型,在此基础上构建STING全敲及巨噬细胞特异性敲除小鼠。在体外用棕榈酸(PA)或其对照刺激THP1和HepG2/HeG2.2.15细胞12小时。通过蛋白质印迹和免疫荧光检测STING通路相关蛋白的表达。从患者身上获得的肝组织用于临床验证。
研究结果
慢乙肝合并NAFLD小鼠的血清HBV DNA及HBsAg降低,肝内HBcAg染色显著下降,表明HBV复制受到抑制,但同时肝脏炎症和纤维化的进展加快。在疾病进展中,合并小鼠表现出肝脏STING及其下游通路蛋白表达上调。我们发现巨噬细胞STING可以通过上调IFN-β、IL-1β、TNF-α、IL-6、IL-18和TGF-β1的表达来增强肝细胞炎症、脂质聚集和HSC活化。合并小鼠STING的敲除(巨噬细胞特异性敲除)减轻了肝脏炎症和纤维化,但同时HBV复制加强。在患者的肝脏样本中也观察到STING的表达显示出类似的变化。

研究结论
慢乙肝合并非酒精性脂肪肝患者肝脏STING激活后一方面上调TBK1-IRF3-IFNβ抑制HBV病毒复制,另一方面上调NF-κB/NLRP3炎症信号通路加重肝脏炎症及纤维化进展。因此,STING可能作为CHB合并NAFLD疾病进展的潜在干预靶点。
第一作者简介
仵文会
通讯作者简介
王晓晶
通讯作者简介
宁琴教授

二、肝衰竭
终末期肝病合并细菌或真菌感染的临床特征及危险因素:一项多中心回顾性研究
101409: Clinical Characteristics and Risk Factors for End-Stage Liver Disease Complicated by Bacterial or Fungal Infection: A Multi-Center, Retrospective Study
第一作者:刘薇 通讯作者:陈韬 宁琴
研究背景
细菌或真菌感染是终末期肝病(end-stage liver disease,ESLD)最常见的并发症,然而,ESLD合并细菌或真菌感染的临床特征及其发生和患者死亡的危险因素尚未完全阐明。
研究方法
本研究为回顾性队列研究,纳入了2012年1月至2022年12月在华中地区14家三级甲等医院收治的1208例ESLD患者,包括慢加急性肝衰竭(acute-chronic liver disease,ACLF)、肝硬化急性失代偿(acute decompensation of liver cirrhosis,ADC)和慢性肝衰竭(chronic liver failure,CLF),总结并分析这些患者合并细菌或真菌感染的临床特征及危险因素。
研究结果
在1208例ESLD患者中,合并细菌感染565例(46.8%),合并真菌感染16例(1.3%)。ACLF、CLF和ADC患者的细菌或真菌感染发生率分别为64.2%、60.2%和37.4%。自发性细菌性腹膜炎是最常见的感染类型(51.5%),其次分别是肺炎(43.7%)、泌尿道感染(7.9%)、菌血症(2.8%)及其他(1.9%)。72份标本培养结果阳性,其中革兰氏阳性菌和革兰氏阴性菌均为28份(38.9%),真菌16份(22.2%)。革兰氏阳性菌中最常见的是凝固酶阴性的葡萄球菌,革兰氏阴性菌中最常见的是大肠杆菌。
合并细菌或真菌感染的ESLD患者的白细胞计数和降钙素原(procalcitonin,PCT)水平均显著升高,肝功能和凝血功能严重受损,腹水、急性肾损伤(acute kidney injury,AKI)、肝性脑病(hepatic encephalopathy,HE)及上消化道出血的发生率显著高于未合并感染的患者。细菌感染是ESLD患者死亡的独立危险因素,而ACLF则是细菌或真菌感染的ESLD患者预后不良的独立预测因子。对于不同类型的ESLD,ACLF患者死亡的独立危险因素为血清总胆红素和乳酸脱氢酶水平升高以及AKI的发生;CLF患者死亡的独立危险因素是中性粒细胞计数的升高和HE的发生;ADC患者死亡的独立危险因素则是PCT的水平升高。
研究结论
细菌感染是ESLD患者死亡的独立危险因素。不同类型的ESLD患者(ADC、CLF和ACLF)合并细菌或真菌感染在流行病学、临床特征和死亡风险方面存在同质性。
研究简介及应用意义
本研究为多中心、回顾性研究,纳入了2012年1月至2022年12月在华中地区14家三级甲等医院收治的1208例ESLD患者,包括ACLF、ADC和CLF,旨在阐述ESLD合并细菌或真菌感染的临床特征及其发生和患者死亡的危险因素。本研究基于大样本量ESLD患者的临床数据,总结出ESLD合并细菌或真菌感染的临床表现不典型,早期难以识别及诊断的特点。细菌感染是ESLD患者死亡的一个重要的独立危险因素,及时、充分的抗感染治疗有助于改善ESLD患者的预后。另外,ADC、CLF和ACLF患者合并细菌或真菌感染在流行病学、临床特征和死亡风险方面存在一定的同质性。针对不同类型的ESLD患者,需实施不同的治疗策略。本研究对于临床上ESLD的救治具有一定指导及警示意义。
第一作者简介
刘薇
通讯作者简介
陈韬
通讯作者简介
宁琴教授
往期回顾
▶ 宁琴教授团队:乙肝、脂肪肝、肝纤维化和肝衰竭领域多篇ORAL亮相丨APASL 2024
▶ 祝贺!庄辉院士荣获Okuda-Omata杰出贡献奖,宁琴教授荣获Lesmana-Sollano资深导师奖丨APASL 2024
(来源:《国际肝病》编辑部)

声明:本文仅供医疗卫生专业人士了解最新医药资讯参考使用,不代表本平台观点。该信息不能以任何方式取代专业的医疗指导,也不应被视为诊疗建议,如果该信息被用于资讯以外的目的,本站及作者不承担相关责任。










