
点击蓝字
关注我们
编者按
代谢功能障碍相关脂肪性肝炎(MASH)受肝脏巨噬细胞和周围细胞之间复杂相互作用的调节。
2024年7月24日,复旦大学徐延勇及吴慧娟共同通讯在Science Advances 在线发表题为“Atf3-mediated metabolic reprogramming in hepatic macrophage orchestrates metabolic dysfunction–associated steatohepatitis”的研究论文,该研究表明Atf3调节巨噬细胞中的葡萄糖-脂肪酸循环,减弱肝细胞脂肪变性和肝星状细胞(HSC)中的纤维化。
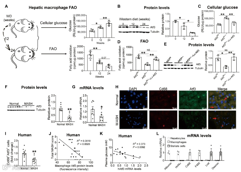
在西方饮食喂养的小鼠中,巨噬细胞中Atf3的过度表达可防止MASH的发展,而Atf3消融则具有相反的效果。从机制上讲,Atf3通过叉头盒O1(FoxO1)和Cd36改善葡萄糖诱导的脂肪酸氧化的减少。Atf3通过阻断K242、K245和K262处的Hdac1介导的FoxO1去乙酰化来抑制FoxO1活性,并增加C3、C7、C464和C466处的Zdhhc4/5介导的CD36棕榈酰化;此外,巨噬细胞Atf3通过视黄醇结合蛋白4(Rbp4)降低肝细胞脂肪生成和HSC活化。抗Rbp4可以阻止巨噬细胞中Atf3缺乏引起的MASH进展。这项研究确定Atf3是葡萄糖-脂肪酸循环的调节剂。针对巨噬细胞Atf3或Rbp4可能是治疗MASH的可行策略。
代谢功能障碍相关脂肪性肝炎(MASH)的特征是严重的肝细胞脂肪变性、炎症和纤维化,已成为肝硬化、肝移植和肝细胞癌的主要原因。MASH是一种进行性代谢性疾病,表现为糖脂代谢失调。葡萄糖-脂肪酸循环描述了碳水化合物和脂肪代谢相互作用的一组机制。葡萄糖-脂肪酸循环的破坏会导致MASH的进展。例如,作为一种关键的葡萄糖衍生代谢物,丙二酰辅酶A(CoA)被证明可以通过与肉碱棕榈酰转移酶1(Cpt1)结合并抑制胞浆长链酰基辅酶A分子转运到线粒体进行氧化来破坏脂肪酸氧化(FAO)。因此,了解葡萄糖代谢和脂质代谢之间的相互作用并协调MASH是该研究领域的关键问题。但由于肝细胞内糖脂代谢的异质性及复杂性,迄今为止,糖代谢和脂质代谢之间相互作用的潜在机制及其在MASH发病机制中的作用尚不完全清楚。
许多研究表明,肝脏中的细胞网络(而不是单一的细胞类型)调节MASH进展。在肝细胞中,肝巨噬细胞可以通过与周围细胞[如肝细胞、肝星状细胞(HSC)、肝窦内皮细胞等]的串扰来协调MASH的进展和恢复。此外,肝巨噬细胞表达高水平的葡萄糖或脂质转运蛋白,如Glut3和CD36,它们不仅可以作为葡萄糖或游离脂肪酸(FFA)的吸收和利用的途径,还可以调节巨噬细胞在炎症和先天免疫中的功能状态。因此,了解肝巨噬细胞的糖脂代谢网络对于操纵巨噬细胞与其周围细胞之间的细胞间串扰以及制定适当的MASH治疗策略至关重要。
在一项临床研究中,发现MASH患者Cd68阳性肝巨噬细胞中的激活转录因子3(Atf3)蛋白表达受到抑制,并且肝巨噬细胞Atf3蛋白水平与MASH评分水平之间存在强烈的负相关性,这表明Atf3可能是MASH进展中肝巨噬细胞的关键调节器。Atf3是Atf/cAMP(环磷酸腺苷)反应元件结合转录因子家族的成员。我们之前的研究表明,肝细胞Atf3在高密度脂蛋白(HDL)代谢、胆汁酸代谢和甘油三酯(TG)代谢中起重要作用,并防止动脉粥样硬化和代谢相关脂肪肝病(MAFLD)的进展。此外,Atf3介导HDL的抗炎特性。然而,Atf3在巨噬细胞糖脂代谢和MASH中的作用尚不清楚。在小鼠MASH发展过程中,Atf3的过表达可以改善肝巨噬细胞中葡萄糖诱导的FAO减少。本研究探索了在MASH进展中Atf3对肝巨噬细胞的代谢调节作用。
在此背景下,现在表明Atf3是葡萄糖-脂肪酸循环的调节器,Atf3通过抑制叉头框O1(FoxO1)介导的糖异生来降低细胞葡萄糖水平,从而增强巨噬细胞FAO。此外,Atf3还可以通过诱导Cd36对FFA的吸收来增强FAO。从机制上讲,Atf3通过阻断组蛋白去乙酰化酶1(Hdac1)对K242、K245和K262处的FoxO1进行去乙酰化来增加FoxO1乙酰化,从而减少糖异生并激活AMP活化蛋白激酶α(Ampkα)介导的FAO。此外,Atf3通过在C3、C7、C464和C466处对CD36进行棕榈酰化来增加FFA的吸收。Atf3可改善肝巨噬细胞的糖脂代谢,通过抑制脂肪生成减少肝细胞脂肪变性,并通过视黄醇结合蛋白4(Rbp4)减少HSC中的纤维化。这些发现提供了与肝巨噬细胞代谢作用相关的见解,该作用在MASH进展过程中影响其周围细胞功能,提出了巨噬细胞Atf3与MASH中预防肝脂肪变性和纤维化相关的合理机制,并表明Atf3可能是治疗MASH的有效肝巨噬细胞治疗靶点。
(来源:iNature)

声明:本文仅供医疗卫生专业人士了解最新医药资讯参考使用,不代表本平台观点。该信息不能以任何方式取代专业的医疗指导,也不应被视为诊疗建议,如果该信息被用于资讯以外的目的,本站及作者不承担相关责任。

