2025年3月25日,Journal of Hepatology(中科院1区,IF:26.8)在线发表的研究成果揭示了CBLB的促肝纤维化作用,并发现其抑制剂NX-1607可通过稳定SMAD7抑制TGF-β信号通路,从而显著减轻肝纤维化并改善生存率,为肝纤维化的治疗提供了新的靶点和策略。北京大学心血管所博士后路凯凯、博士生徐一童、赵音琪和北京大学第一医院何磊为本文共同第一作者。北京大学心血管研究所冼勋德研究员为通讯作者。
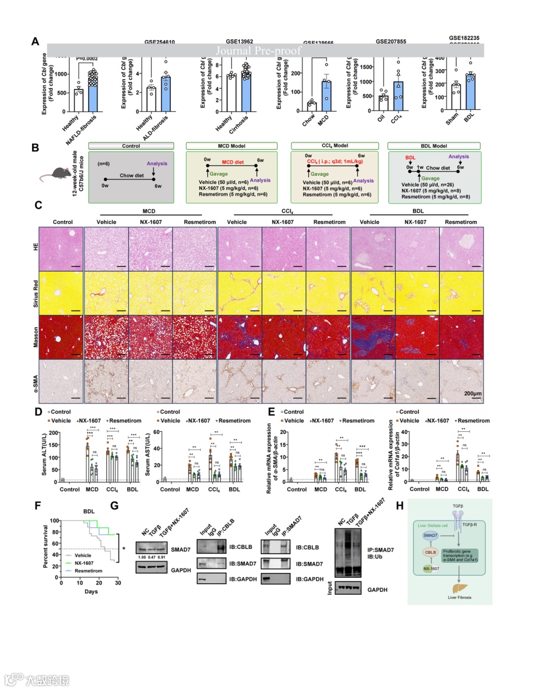
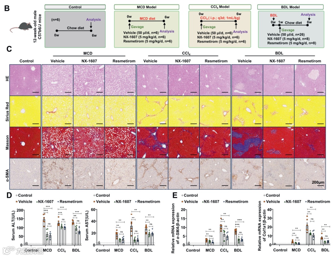
研究团队基于多个临床和动物模型数据发现,CBL的表达在肝纤维化中显著上调,提示其可能促进肝纤维化。为进一步验证CBL在肝纤维化中的作用,研究者建立了三种独立的肝纤维化小鼠模型,包括:甲硫氨酸-胆碱缺乏(MCD)饮食诱导的模型、四氯化碳(CCl₄)诱导的模型和胆管结扎(BDL)诱导的模型,并使用CBLB抑制剂NX-1607进行干预,同时引入FDA批准的Resmetirom作为阳性对照。
研究结果表明,NX-1607显著降低了三种模型中的肝纤维化水平,Sirius Red和Masson染色显示肝纤维化程度减少;α-SMA和Col1a1表达水平降低,提示肝星状细胞(HSC)活化减少;血清ALT、AST水平下降,表明肝损伤减少。研究同时发现,NX-1607在BDL模型中显著提高小鼠存活率。进一步的机制研究揭示,NX-1607通过抑制CBLB介导的SMAD7泛素化降解,增加SMAD7蛋白水平,进而抑制TGF-β信号通路,减少HSC活化和纤维化基因(如α-SMA、Col1a1)表达。
该研究挑战了CBL在肝纤维化中起保护作用的传统观点,并提供了新的实验数据支持CBL在肝纤维化进程中的促进作用,重新定义CBL在肝纤维化中的作用。以往研究认为CBL在肝病中具有保护作用,而本研究通过HSC模型和体内实验证明,CBL可能通过促进SMAD7降解、激活TGF-β信号通路,加剧纤维化进程。同时,提出CBLB抑制剂NX-1607作为抗纤维化新策略,NX-1607作为CBLB的首个临床试验小分子抑制剂,显示出强效的抗肝纤维化作用,并在严重胆汁淤积性肝纤维化(BDL模型)中提高生存率,这为肝纤维化治疗提供了全新的视角和潜在治疗靶点,未来仍需进一步临床研究来评估其临床应用价值。
通讯作者
冼勋德
• 北京大学心血管研究所研究员,血管稳态与重塑全国重点实验室PI,博士生导师,国家级海外高层人才项目获得者,北京大学博雅青年学者,担任中国病理生理学会动脉粥样硬化委员会常务委员、国际动脉粥样硬化学会中国分会副主席及国际动脉粥样硬化学会旗下期刊Atherosclerosis编委。
• 主要从事脂代谢紊乱与代谢性疾病研究,创建了世界领先的以拟人化仓鼠为特色的脂代谢紊乱疾病模型研究平台。
• 近年来在Journal of Hepatology,Circulation Research,Nature Communications, Military Medical Research, Theranostic,Metabolism, EBioMedicine 和Research 等期刊上发表学术论文60余篇,获批国际和国家专利11项,荣获北京市自然科学二等奖,北京市医学科技一等奖,中国实验动物学会优秀青年人才奖。
第一作者
路凯凯
• 北京大学心血管研究所博士后
• 主要研究方向为代谢功能障碍相关脂肪性肝病的发病机制
• 近年来在Journal of Hepatology,Metabolism 等期刊以第一作者(含共同)发表SCI收录研究论文6篇;主持校级科研项目2项;参与发明专利1项;参与国家自然科学基金面上项目4项。
点击下方 阅读原文
(来源:CHESS 肝脏健康)

声明:本文仅供医疗卫生专业人士了解最新医药资讯参考使用,不代表本平台观点。该信息不能以任何方式取代专业的医疗指导,也不应被视为诊疗建议,如果该信息被用于资讯以外的目的,本站及作者不承担相关责任。

