点击蓝字
关注我们
引用本文
中华医学会肝病学分会遗传代谢性肝病协作组 . 遗传性高胆红素血症诊疗专家共识(2025年版)[J]. 中华肝脏病杂志, 2025, 33(8): 747-759. DOI: 10.3760/cma.j.cn501113-20250518-00194.
通信作者:
郑素军,首都医科大学附属北京佑安医院肝病中心一科
段钟平,首都医科大学附属北京佑安医院肝病中心四科
摘 要
为帮助临床医师在遗传性高胆红素血症诊断和治疗中做出合理决策,中华医学会肝病学分会遗传代谢性肝病协作组组织相关领域专家,以遗传性高胆红素血症[ 包括吉尔伯特(Gilbert)综合征、克里格勒-纳贾尔(Crigler-Najjar)综合征、杜宾-约翰逊(Dubin-Johnson)综合征和罗托(Rotor)综合征 ]的临床和基础研究进展为依据,制定了《遗传性高胆红素血症诊疗专家共识(2025 年版)》。
遗传性高胆红素血症是一组由基因变异所致胆红素代谢障碍性疾病,主要包括吉尔伯特(Gilbert)综合征、克里格勒-纳贾尔(Crigler-Najjar)综合征、杜宾-约翰逊(Dubin-Johnson)综合征和罗托(Rotor)综合征。总体来讲,该类疾病在临床上并不少见,但目前国内外尚缺乏临床共识与指南。近年来,随着对此类疾病认识的加深和基因测序技术的普及,越来越多的患者得以确诊。为帮助临床医师在遗传性高胆红素血症的诊治中做出合理决策,中华医学会肝病学分会遗传代谢性肝病协作组组织肝病科、消化科、儿科、感染科、血液科、外科、病理科、影像科和方法学等多学科领域专家,共同制定了本共识。特别说明的是,遗传性溶血性疾病以及遗传性胆汁淤积性肝病所致高胆红素血症(见胆汁淤积性肝病相关指南[1]),不在本共识范围。
本共识并非强制性标准,也不可能包括或解决遗传性高胆红素血症诊治中的所有问题。临床医师在面对某一患者时,应遵循本共识的推荐意见,仔细了解病情,充分考虑患者及家属的观点和意愿,并结合实践经验和当地的医疗资源制订全面合理的个体化诊疗方案。
共识起草过程中参考了“参与者(participant)、干预措施(intervention)、对照(comparison)、结局(outcome)”的PICO 原则和国际通用的共识制定流程。共识水平由编写专家和共识专家共同投票确定,投票设置“完全同意”“基本同意”“不明确意见”“不同意,有较小保留意见”“完全不同意”5 个选项。每条推荐意见获得 75% 专家同意(包括“完全同意”“基本同意”)属于达成共识。“共识水平”以“完全同意”和“基本同意”占比之和表示。本共识适用目标群体可能涉及临床医师、患者及政策制定者等。
一、
发病机制
胆红素由血红素降解产生,血红素主要来源于衰老红细胞的血红蛋白,被血红素加氧酶转化为胆绿素,继之被胆绿素还原酶 A 还原成非结合胆红素(unconjugated bilirubin,UCB)。UCB 与血浆白蛋白结合后被转运到肝脏。在肝细胞滑面内质网中,尿苷二磷酸葡萄糖醛酸转移酶 1A1(uridine diphospho-glucuronosyl transferase 1A1,UGT1A1)催化脂溶性的非结合胆红素与葡萄糖醛酸结合,生成亲水的结合胆红素(conjugated bilirubin,CB),再通过毛细胆管膜上的多药耐药相关蛋白(multi-drug resistance protein,MRP)2 排泄到胆汁中。当结合胆红素向毛细胆管分泌出现饱和时,肝细胞可将结合胆红素通过肝细胞膜血窦面上的 MRP3 转运回肝血窦内,并通过有机阴离子转运多肽(organic anion transporting polypeptides,OATP)家族的OATP1B1 和 OATP1B3 蛋白,再次摄取胆红素[2-3]。
通常认为,UGT1A1基因是 Gilbert 综合征或 Crigler-Najjar 综合征的致病基因;ATP 结合盒亚家族 C 成员 2(ATP-binding cassette subfamily C member 2,ABCC2)基因编码 MRP2 蛋白,是 Dubin-Johnson 综合征的致病基因;溶质载体有机阴离子转运体(solute carrier organic anion transporter,SLCO)家族的 SLCO1B1、SLCO1B3基因分别编码 OATP1B1 和 OATP1B3 蛋白,是 Rotor 综合征的致病基因。上述基因缺陷可导致相应类型的遗传性高胆红素血症(图 1)。
目前临床检验中,常用“直接胆红素”“间接胆红素”分别代表“结合胆红素”“非结合胆红素”。故本共识中涉及胆红素代谢、发病机制等内容,采用“结合胆红素”“非结合胆红素”表述,涉及临床表现与实验室检查等内容,使用“直接胆红素”“间接胆红素”表述。
二、
Gilbert 综合征和 Crigler-Najjar 综合征
Gilbert 综合征和 Crigler-Najjar 综合征通常被认为属于常染色体隐性遗传病,主要是由 UGT1A1基因变异导致UGT1A1 酶活性降低,从而引起间接胆红素升高的一组疾病。Crigler-Najjar 综合征又分为Ⅰ型和Ⅱ型。Gilbert 综合征是因 UGT1A1 酶活性下降至正常水平的 30% 左右,血清总胆红素(total bilirubin,TBil)在 17.1~102.6 μmol/L。Crigler-Najjar 综合征Ⅱ型是因 UGT1A1 酶活性低于正常值的 10%,TBil在 102.6~342.0 μmol/L;Crigler-Najjar综合征Ⅰ型则是 UGT1A1 酶活性完全丧失,TBil≥342.0 μmol/L。以上 3 种临床表型也可视为一组轻重程度不同的 UGT1A1基因病[4]。
(一)流行病学
Gilbert 综合征在一般人群中的患病率估计为 3%~12%,种族差异明显。非洲人群患病率最高,为 15%~25%;白种人患病率约为 2%~10%;南亚、中东地区患病率高达20%,新加坡地区患病率为 3.2%[4]。中国尚缺乏 Gilbert 综合征流行病学数据。Gilbert 综合征多于青少年期发病,且男性多于女性(1.5∶1~10∶1)。有研究显示,运动员患病率高于一般人群[5]。Crigler-Najjar 综合征极其罕见,估计全球活产新生儿患病率低于 1/100 万~1/75 万[6],欧洲活产新生儿患病率不到 1/10 万[7]。北京地区 2 家肝病专科医院2002—2023 年的数据显示,Crigler-Najjar 综合征占同期住院患者的 1.077/万[8]。
(二)临床表现
Gilbert 综合征可有黄疸家族史,起病隐匿,多在体格检查或因其他疾病就诊时偶然发现胆红素升高,TBil 在17.1~102.6 μmol/L,多数<85.5 μmol/L,以间接胆红素升高为主。常表现为慢性、间歇性皮肤及巩膜黄染。青春期、禁食、脱水、过度劳累、压力状态、溶血或月经期等因素,可诱发或加重黄疸,少数患者黄疸发作时伴乏力、疲劳及消化道症状[9-10]。无肝脏、脾脏肿大及慢性肝病体征。
Crigler-Najjar 综合征Ⅰ型患者从新生儿期就会出现黄疸,TBil≥342.0 μmol/L,血清间接胆红素极度升高。非结合胆红素可透过血脑屏障损害神经系统,如不及时进行有效的光疗或血浆置换,可能会发展为进行性脑损伤,即胆红素脑病,严重患儿于婴幼儿期死亡。急性胆红素脑病早期表现为肌张力减低、嗜睡、尖声哭、吸吮差,而后出现肌张力增高、角弓反张、激惹、发热、惊厥、呼吸暂停,严重者可致死亡[11]。慢性胆红素脑病,即核黄疸,常表现为锥体外系运动障碍、感觉神经性听力丧失、眼球运动障碍和牙釉质发育异常,常不可逆转[12]。
Crigler-Najjar 综合征Ⅱ型较Ⅰ型临床症状表现较轻,TBil 在 102.6~342.0 μmol/L,多数预后良好。也有成年期诱发胆红素脑病的报道,特别是在并发其他疾病期间(如外伤或手术),当胆红素与白蛋白物质量比值>0.8 时{计算公式:[胆红素(mg/dL)×17.1]/[白蛋白(g/dL)×151]},需警惕发生胆红素脑病[13]。有研究显示,UGT1A1基因病罹患胆石症的风险增加[14],其可能机制为 UGT1A1 酶活性下降影响胆红素酯化过程,促进胆结石形成。也有研究显示少数 Crigler-Najjar 综合征Ⅱ型患者可发展为肝纤维化、肝硬化,机制目前尚不明确,可能与胆结石继发的慢性胆道梗阻、血红素降解产物的毒性作用等有关[15-18]。
(三)实验室及影像学检查
1. 肝脏生物化学指标
血清胆红素升高,且以间接胆红素升高为主,不伴随丙氨酸转氨酶(alanine transaminase,ALT),天冬氨酸转氨酶(aspartate transaminase,AST),碱性磷酸酶(alkaline phosphatase,ALP),γ-谷氨酰转移酶(gamma-glutamyltransferase,GGT)等肝脏生物化学指标异常。少数 Crigler-Najjar 综合征患者后期可能因胆汁淤积、肝纤维化等原因,出现 ALT、AST、ALP、GGT 等指标异常。
2. 溶血相关检测
UGT1A1基因病常需要与溶血性疾病鉴别,前者红细胞计数、血红蛋白、红细胞压积正常或轻度升高。 多数Gilbert 综合征患者网织红细胞百分比小于 1.5%;外周血涂片示红细胞形态正常;红细胞渗透脆性、血清乳酸脱氢酶与血清结合珠蛋白水平正常;抗人球蛋白试验(Coombs 试验)阴性。
3. 影像学检查
Gilbert 综合征患者肝脏、脾脏形态基本正常,部分可出现胆囊内胆盐沉积或结石。少数 Crigler-Najjar 综合征患者可出现肝纤维化、肝硬化表现。急性胆红素脑病患者头颅 MRI 可观察到苍白球、丘脑和基底神经核对称性 T1WI高信号,T2WI 可表现为轻度高信号或等信号;慢性胆红素脑病患者可出现 T2WI 双侧苍白球、丘脑和基底神经核的对称性高信号[19-20]。
(四)基因检测
对于长期间接胆红素升高为主的高胆红素血症、疑似Gilbert 综合征或 Crigler-Najjar 综合征时,基因检测有助于明确诊断和鉴别诊断[21]。基因检测可作为 Crigler-Najjar综合征的一线诊断方法。
UGT1A1基因位于 2 号染色体长臂 37 区(2q37),包括增强子、启动子和 5 个外显子。截至 2025 年 1 月,人类基因突变数据库(https://www.hgmd.cf.ac.uk/ac/index.php)中收录了至少 189 个 UGT1A1致病变异位点。Gilbert综合征常见的 UGT1A1基因变异位点,包括启动子区域TATA 盒的 TA 插入变异[A(TA)7TAA](UGT1A1*28)、苯巴比妥反应增强模块的 c.-3152G>A 和 c.-3275T>G(原为 c.-3279T>G)[22],1 号外显子的错义变异 c.211G>A(p.Gly71Arg)(UGT1A1*6)[23]。 其他 较 为 常 见 变 异 为c. 686C>A(p. Pro229Gln)、c. 1091C>T(p. Pro364Leu)、c.1456T>G(p.Tyr486Asp)等。不同人种的 Gilbert 综合征患者具有不同 UGT1A1基因变异热点[21,24-25]。绝大多数白种人 Gilbert 综合征存在 A(TA)7TAA 纯合变异。中国最常见变异包括 c.-3275T>G、A(TA)7TAA 和 c.211G>A[23,26]。A(TA)7TAA 杂合变异可使 UGTIA1 酶活性降低10%~35%,纯合变异降低约 70%。c.211G>A 纯合、杂合变异使 UGT1A1 酶活性分别降为正常水平的 32.2% 和 60.2%。
Crigler-Najjar 综合征Ⅱ型患者,多具有 UGT1A1外显子区域的纯合或复合杂合错义变异。东亚人最常见为 1 号外显子 c.211G>A 以及 5 号外显子 c.1456T>G 错义变异[27]。c. 1456T>G 纯合变异时 UGT1A1 酶活性为正常水平的7.6%。
Crigler-Najjar 综合征Ⅰ型患者,常表现为 UGT1A1的缺失、插入、错义、无义、移码及剪接变异,导致 UGT1A1 酶活性完全丧失[7]。
(五)肝脏病理学检查
不推荐常规进行肝穿刺活组织病理检查来诊断 Gilbert综合征和 Crigler-Najjar 综合征。如临床上存在多病因重叠需要鉴别诊断时,可考虑行肝穿刺病理学检查。Gilbert综合征肝脏组织形态通常大致正常,小叶中央区带肝细胞内毛细胆管侧常见细的脂褐素沉积,超微结构显示肝细胞内滑面内质网增生肥大。通常 Crigler-Najjar 综合征无明显肝脏组织学异常,毛细胆管、肝细胞或库普弗(Kupffer)细胞内偶见胆汁样色素颗粒。近来报道少数 Crigler-Najjar综合征患者可出现明显肝纤维化[28]。
(六)诊断
Gilbert 综合征的基本诊断思路为排除性诊断。对于长期或间歇性黄疸,以间接胆红素升高为主要临床表现的患者,存在间隔 6 个月以上的 2 次血清 TBil 升高(>1 倍正常值上限,通常在 17.1~102.6 μmol/L),不伴随 ALT、AST、ALP、GGT 等其他肝脏酶学指标升高,排除溶血等疾病后,即可做出临床诊断[29]。基因检测有助于明确诊断[21,30]。
Crigler-Najjar 综合征常表现为持续黄疸,胆红素水平更高。Crigler-Najjar 综合征Ⅱ型患者的 TBil 在 102.6~342.0 μmol/L,Crigler-Najjar 综合征 Ⅰ 型患者的 TBil≥342.0 μmol/L。试验性苯巴比妥治疗常对 Crigler-Najjar综合征Ⅱ型有效,血清 TBil 水平下降约 25%~30%[7,31],而对 Crigler-Najjar 综合征Ⅰ型无效。Crigler-Najjar 综合征确诊应进行 UGT1A1基因检测。
需注意的是,Gilbert 综合征发病率高,可与其他病因肝病共存[32]。尤其当相应病因和肝损伤得到良好控制[例如乙型肝炎病毒(hepatitis B virus,HBV)慢性感染患者血清 HBV DNA 检测不到,ALT、AST、ALP、GGT 正常或轻度升高],仍存在慢性高间接胆红素血症者,排除溶血后应考虑合并 Gilbert 综合征。
(七)鉴别诊断
需要与间接胆红素产生增多和清除减少的相关疾病鉴别。
1. 间接胆红素产生增多相关疾病
(1)溶血:UGT1A1基因病应注意与溶血性疾病,尤其慢性溶血性疾病相鉴别。慢性溶血可出现贫血、胆结石等表现,遗传性球形红细胞增多症、自身免疫性溶血等血管外溶血常伴有脾大。自幼即有贫血或有明确家族史者,需警惕遗传性溶血性疾病。以下检验有助于与溶血性疾病相鉴别:
①血常规+网织红细胞:溶血时网织红细胞通常升高,网织红细胞百分比>3%~4%[33-34]或绝对值>120×109/L。血红蛋白下降 、红细胞分布宽度增宽也对溶血有提示作用。当骨髓造血能够代偿时,可不出现贫血。
②外周血涂片:可出现幼红细胞,主要是晚幼红细胞、多染性红细胞、嗜碱性点彩红细胞;遗传性球形红细胞增多症、椭圆形红细胞增多症可发现红细胞形态异常。
③Coombs 试验:自身免疫性溶血通常阳性。
④乳酸脱氢酶:因红细胞破坏时释放入血而升高。
⑤血浆结合珠蛋白:溶血时血浆结合珠蛋白含量可减少。
⑥血浆游离血红蛋白测定:溶血时可增多。
⑦红细胞寿命测定:缩短。需要注意的是,部分患者可同时罹患 Gilbert/Crigler-Najjar 综合征与溶血性疾病[35-36]。
(2)消化道出血等出血性疾病或大血肿:血红蛋白分解吸收可能导致间接胆红素升高[37]。粪便潜血试验、胃肠镜检查、血红蛋白下降等情况,有助于鉴别。
(3)其他:人工心脏瓣膜置入者或经颈静脉肝内门体静脉分流术后,可因红细胞破坏增多而导致间接胆红素升高。
2. 间接胆红素清除减少相关疾病
(1)新生儿黄疸:新生儿红细胞寿命短,肝脏功能不成熟,UGT1A1 活性低,肠道菌群未建立使胆红素通过肠肝循环吸收入血增加。黄疸多数是生理性的,常在足月新生儿出生 14 d 内消退,早产儿在出生后 21 d 内消退。
(2)母乳性黄疸:母乳含有孕烷-3,20-二醇、某些不饱和脂肪酸、过量脂蛋白脂酶等成分,可能抑制 UGT1A1 酶活性,引发新生儿黄疸。母乳性黄疸通常发生在 2~3 d 的新生儿,大多数会在出生后 3~12 周内自限性消退。
(八)治疗
Gilbert 综合征长期预后良好,多不需要治疗。Crigler-Najjar 综合征主要治疗目标是降低间接胆红素水平,以避免出现胆红素脑病。Crigler-Najjar 综合征Ⅱ型一般预后较好。儿童当 TBil>200.0 μmol/L,可以结合具体病情采用光照疗法或者苯巴比妥治疗。成人一般不需要特殊治疗,但因合并其他疾病或应激状态下导致胆红素急剧上升,或黄疸影响生活质量时也可使用苯巴比妥治疗。Crigler-Najjar 综合征Ⅰ型患者,出生 1 周内就需应用血浆置换或者光疗来降低胆红素水平,否则容易出现胆红素脑病。目前肝移植是 Crigler-Najjar 综合征Ⅰ型唯一的根治手段,应在不可逆的脑损伤发生之前进行。
1. 药物治疗
苯巴比妥的作用机制是激活体内剩余的 UGT1A1 酶活性[7]。Crigler-Najjar 综合征 II 型儿童患者标准剂量为2 mg·kg−1·d−1,分 2~3 次服用;成人患者为 60~180 mg/d,分 2 次服用[7],常在 2~3 周起效。目前苯巴比妥疗程尚缺乏一致意见,少量文献报道成人多在 2 周~1 个月,儿童患者可从 2~3 周至数月、数年不等[38-39]。苯巴比妥治疗可使Crigler-Najjar 综合征 Ⅱ 型血清胆红素水平降低 25%~30%,对 Crigler-Najjar 综合征Ⅰ型患者无效。Gilbert 综合征患者,如黄疸明显影响生活质量,也可结合患者意愿给予苯巴比妥治疗,30~60 mg/d,睡前服用,也能起到较好效果。
2. 光照治疗
通过特殊蓝光荧光灯管或高强度发光二极管照射患者皮肤表面[14],使血液中非结合胆红素转化为水溶性的异构体,经过胆汁和尿液排出体外、降低体内胆红素水平。随着年龄增长,皮肤厚度、色素沉着及体表面积增加,光疗效果逐渐降低,部分患者可出现皮肤干燥、色素沉着、皮疹或苔藓化等副反应[6,14,40]。Crigler-Najjar 综合征Ⅰ型患者常需迅速开展长期光疗,以降低核黄疸风险。Crigler-Najjar 综合征Ⅱ型儿童患者,总胆红素超过 200.0 μmol/L 时可以进行光疗,较短疗程常可提高生活质量。
3. 血浆置换
血浆置换可有效、快速降低胆红素水平,帮助患者渡过高胆红素血症危机。在妊娠期间,血浆置换可以有效阻止胆红素经胎盘进入胎儿体内、损伤胎儿中枢神经系统。血浆置换常需多次进行,所需新鲜血浆量大,可能存在过敏反应等副作用。
4. 肝移植
肝移植可实现完全替代 UGT1A1 功能、使血清胆红素水平降至正常。Crigler-Najjar 综合征Ⅰ型患者应考虑接受肝移植治疗。肝移植手术适应证包括:①光疗效果不佳(无法维持间接胆红素<300 μmol/L),或光疗不耐受(出现严重光敏性皮炎、视网膜损伤等并发症)。②出现早期的神经系统症状(肌张力异常、抽搐),即使光疗控制胆红素有效,也建议评估肝移植。③长期光疗导致睡眠剥夺、心理障碍或社交隔离等,影响生活质量或心理健康。
5. Crigler-Najjar 综合征Ⅱ型患者妊娠及哺乳期治疗Crigler-Najjar 综合征Ⅱ型妊娠期治疗管理多为个案报道。母体高胆红素水平可能导致胎儿核黄疸风险增加[6]。苯巴比妥治疗、光疗和白蛋白输注可改善新生儿结局,有报道 Crigler-Najjar 综合征Ⅱ型患者可在妊娠早期应用光疗,妊娠晚期应用苯巴比妥序贯治疗[41]。妊娠早期服用苯巴比妥超过 750~1 000 mg/d 时,可能会导致胎儿面部畸形和智力残疾[42],建议在妊娠期间给药剂量<50~60 mg/d[43]。治疗期间应动态监测母体胆红素水平(目标值 :TBil<200 μmol/L,胆红素与白蛋白物质量比值<0.5)[44]。苯巴比妥有通过母体哺乳影响婴儿的风险[45],如果新生儿出现嗜睡过度或体质量增加缓慢,可考虑停药。
6. 健康宣教
Gilbert 综合征患者会因黄疸产生恐慌、焦虑情绪,进而影响社会功能与生活质量[29]。建议患者避免禁食、脱水、感染等诱发因素。应引导患者正确认识疾病,告知疾病预后良好且无需特殊干预,以缓解患者焦虑,避免过度检查。
(九)合并用药注意事项
UGT1A1 是一种Ⅱ相代谢酶,参与多种内源性和外源性物质的代谢。UGT1A1基因变异是一些药物毒性的潜在危险因素,而 UGT1A1 酶活性受抑制则可能引起胆红素升高。
伊立替康用于治疗晚期结直肠癌及胰腺癌,其活性代谢物 7-乙基-10-羟基喜树碱(SN-38)主要通过 UGT1A1 酶代谢,体内累积可引起严重腹泻和骨髓抑制。荷兰药物遗传学工作组指南、欧洲肿瘤学会管理共识转移性结直肠癌泛亚修订版、美国食品药品监督管理局、欧洲药品管理局等指南或管理机构,建议基于 UGT1A1基因型调整伊立替康给药剂量。 UGT1A1*28/*28、*6/*6、*6/*28、28/*37[A(TA)7TAA/A(TA)8TAA]等患者应用时,可减少药物剂量[46-50]。 DPWG 强调了伊立替康使用之前须进行UGT1A1基因检测[46],有助于增加药物安全性,具有成本效益[46,49]。
阿扎那韦为人类免疫缺陷病毒(human immunodeficiency virus,HIV)蛋白酶抑制剂,可抑 制 UGT1A1 酶活性。UGT1A1*28/*28、*28/*37[A(TA)7TAA/A(TA)8TAA]、*37/*37、*80/*80(c.-364C>T/c.-364C>T)、*6/*6 患者应用时,发生黄疸而导致停药者约 20%~60%,可考虑使用其他替代药物[51]。
贝利司他(belinostat)为组蛋白去乙酰化酶抑制剂,用于治疗复发性或难治性外周 T 细胞淋巴瘤。UGT1A1酶参与贝利司他代谢。美国食品药品监督管理局建议UGT1A1*28 纯合变异患者 ,贝利司他起始剂量减少到750 mg/m2,以减少不良反应[48,50]。
此外,对乙酰氨基酚、他汀类、甲酸雌二醇、拉莫三嗪等药物经 UGT1A1 酶代谢,UGT1A1 酶活性下降对其用药安全性可能存在潜在影响。仑伐替尼、索拉非尼抑制 UGT1A1 酶活性而可能引起胆红素升高[52-53],若未出现 ALT 升高等提示肝损伤证据,谨慎评估、严密监测有助于减少停药。苯巴比妥、利福平可以增加 UGT1A1 活性,可能加速经 UGT1A1 酶代谢的其他药物失活、疗效减弱。然而,目前 UGT1A1基因病患者中,这些药物的确切临床疗效或毒性影响尚未明确,需要进一步研究。更多 UGT1A1基因变异对药物疗效和安全性的潜在影响,可以查询药物遗传学和药物基因组学知识库(Pharmacogenetics and Pharmacogenomics Knowledge Base,PharmGKB)数据库(https://www.pharmgkb.org/page)。
推荐意见 1:长期或间歇性黄疸为主要临床表现的患者,存在间隔 6 个月以上的 2 次血清 TBil 升高(>1 倍正常值上限,通常 17.1~102.6 μmol/L),以间接胆红素升高为主,不伴随 ALT、AST、ALP、GGT 等其他肝酶学指标升高,排除溶血性疾病后,即可临床诊断 Gilbert 综合征;TBil 持续高于 102.6 μmol/L 或 342.0 μmol/L,应考虑诊断 Crigler-Najjar 综合征Ⅱ型或 Crigler-Najjar 综合征Ⅰ型。基因检测有助于明确诊断和鉴别诊断。共识水平:98.2%。
推荐意见 2:Gilbert 综合征预后良好,多不需要治疗。但当黄疸影响生活质量时可结合患者意愿给予苯巴比妥治疗。共识水平:100%。
推荐意见 3:Crigler-Najjar 综合征Ⅱ型一般预后较好。儿童期患者 TBil 超过 200.0 μmol/L,结合具体病情可以采用光疗或者苯巴比妥治疗。成人一般不需要干预,但因合并其他疾病或应激状态下导致胆红素急剧上升,或黄疸影响生活质量时,也可使用苯巴比妥治疗。共识水平:99.1%。
推荐意见 4:Crigler-Najjar 综合征Ⅰ型患者,应在光疗不能维持间接胆红素≤300.0 μmol/L、不可逆的脑损伤发生之前进行肝移植治疗。共识水平:99.1%。
推荐意见 5:伊立替康、阿扎那韦、贝利司他使用之前,建议患者进行 UGT1A1基因检测以指导治疗。共识水平:95.5%。
三、
Dubin-Johnson 综合征
Dubin-Johnson 综合征是一种罕见的常染色体隐性遗传病,是由 10 号染色体长臂 24 区(10q24)上 ABCC2基因变异,导致其编码的 MRP2 蛋白功能缺陷,引起肝细胞中结合胆红素及其他有机阴离子向毛细胆管排泄障碍。结合胆红素在肝细胞中积累,返流入血后致血液中结合胆红素水平升高。
(一)流行病学
Dubin-Johnson 综合征总体发病率低,男女发生率相似。所有种族均可发生,西班牙裔犹太人及伊朗犹太人中更为常见,发病率约 1/1 300[54]。我国缺少相应流行病学数据,北京地区 2 家肝病专科医院数据显示,Dubin-Johnson综合征占同期住院患者的 0.45/万[8]。
(二)临床表现
大多数 Dubin-Johnson 综合征在青春期或青年期发病,患者常无自觉症状,在常规体检或因其他疾病进行检查时偶然发现高胆红素血症,以直接胆红素升高为主。主要表现为轻度黄疸和尿色变深,黄疸呈波动性,可因妊娠、手术、口服避孕药等诱发。部分患者可能出现轻度乏力、疲惫、腹部隐痛等症状。除黄疸外,体格检查通常正常,偶可见肝脾肿大。患者无瘙痒及溶血表现,血清总胆汁酸水平正常。极少数 Dubin-Johnson 综合征在新生儿期发病。与成人不同,新生儿 Dubin-Johnson 综合征可表现为一过性或严重的胆汁淤积和肝肿大[31,55]。
(三)实验室及影像学检查
1. 肝脏生物化学指标及血常规
Dubin-Johnson 综合征患者多数血清 TBil 在 34.0~85.0 μmol/L,也可降至正常水平或高达300.0~400.0 μmol/L,以直接胆红素升高为主[56]。其他肝功能指标(如 ALT、AST、ALP、GGT、总胆汁酸),凝血功能[凝血酶原时间(prothrombin time,PT),活化部分凝血活酶时间(activated partial thromboplastin,APTT)],血常规等多为正常[57]。儿童或青少年患者 ALP 可升高。无溶血相关证据。
2. 溴磺酞钠(bromosulfophthalein,BSP)清除率试验静脉注射 5 mg/kg BSP,正常肝脏在 45 min 后大部分排出,血清中的残留应不超过注射量的 5%。Dubin-Johnson综合征患者在 BSP 静脉注射后最初血浆清除率正常,45 min 时滞留情况正常或轻度增加,但在 90 min 因 BSP从肝脏回流入血出现第 2 个(双相)峰值,提示排泄缺陷。BSP 清除试验特异性差,且存在潜在严重副作用(如偶发过敏性休克),目前已很少用于诊断 Dubin-Johnson 综合征。
3. 尿粪卟啉
尿中粪卟啉异构体Ⅰ和Ⅲ的异常分布是 Dubin-Johnson综合征的特征性表现。正常情况下,尿液中粪卟啉Ⅲ约占75%。Dubin-Johnson 综合征患者尿液中总粪卟啉含量正常,但 80% 以上是粪卟啉Ⅰ。该项检测多数医院未开展,随着基因检测应用,目前已很少使用。
4. 影像学检查
Dubin-Johnson 综合征患者超声、磁共振等影像学检查无明显异常表现。个案报道婴幼儿 Dubin-Johnson 综合征患者肝脏 CT 可表现为密度增加[31,56,58]。口服胆囊造影术检查提示胆囊和胆管延迟显影,但目前也已很少使用。
(四)基因检测
基因检测可作为 Dubin-Johnson 综合征一线诊断方法。Dubin-Johnson 综合征目前已报道 ABCC2基因变异近百种,变异类型繁杂,且位点各异,其中大部分为错义变异和无义变异,较为常见变异为 c.1177C>T(p.Arg393Trp)、c. 2125T>C(p. Trp709Arg)、c. 2302C>T(Arg768Trp)、c.3196C>T(p.Arg1066Ter)、c.3825C>G(p.Tyr1275Ter)等。现有的少量文献报道,我国 Dubin-Johnson 综合征较为常见致病变异为 c.1177C>T(p.Arg393Trp)、c.2078G>A(p.Gly693Glu)[59-60]。Gilbert 综合征重叠 Dubin-Johnson综合征在我国也有报道[61]。
(五)肝脏病理学检查
不推荐常规进行肝穿刺活组织病理检查来诊断Dubin-Johnson 综合征。肝脏外观常呈“黑色”。肝小叶结构正常,中央静脉周围肝细胞内弥漫分布粗大的棕褐色颗粒,毛细胆管侧为著,也可延伸至汇管区周围肝细胞。该色素颗粒具有脂褐素和黑色素的特性,Fontana 染色呈黑色。毛细胆管 MRP2 免疫组织化学染色可呈阴性反应。透射电镜下可见肝细胞内单层膜包裹颗粒,主要分布在毛细胆管周围。
(六)诊断
当患者表现为长期、波动性的高胆红素血症,且以直接胆红素升高为主(直接胆红素比总胆红素>50%)[56],而其他肝功能指标(血清 ALT、AST、ALP、GGT)和凝血指标均正常,应考虑 Dubin-Johnson 综合征的可能。肝活组织检查可见丰富的粗大的棕褐色颗粒,Fontana 染色呈黑色有助于诊断。基因检测发现 ABCC2的 2 个等位基因存在致病变异,是确诊 Dubin-Johnson 综合征的重要依据。
(七)鉴别诊断
Dubin-Johnson 综合征应注意与其他直接胆红素升高的肝胆系统疾病鉴别,如 Rotor 综合征、肝内胆汁淤积等。
(八)治疗
Dubin-Johnson 综合征预后良好,多不会进展为纤维化或肝硬化,一般不需要治疗。但本病应早期诊断,以除外可导致肝脏损伤的其他肝胆疾病。患者应尽量避免口服避孕药等可能加重黄疸的不良因素[2]。对于严重胆汁淤积的新生儿患者,可予苯巴比妥和熊去氧胆酸治疗[54]。
(九)合并用药注意事项
MRP2 蛋白参与许多内源性和外源性物质的转运。雌激素既是 MRP2 的内源性底物,也会影响 MRP2 转运功能,妊娠和口服避孕药可使 Dubin-Johnson 综合征患者胆红素水平升高[62]。MRP2 外源性底物包括部分抗癌药物(甲氨蝶呤、他莫昔芬、多西紫杉醇、长春新碱、伊立替康[63])、抗癫痫药物(卡马西平、丙戊酸)、抗生素(阿莫西林、头孢曲松、利福平)、非甾体消炎药(水杨酸盐、布洛芬、萘普生[64])、抗HBV 药物替诺福韦和抗 HIV 药物(沙奎那韦[65])等。MRP2功能障碍可能影响底物的药代动力学,导致潜在的药物毒性增加。然而,Dubin-Johnson 综合征对上述药物的临床疗效或毒性影响尚未明确,需进一步研究。更多具体用药参考可查询 PharmGKB 数据库。
四、
Rotor 综合征
Rotor 综合征是一种罕见的常染色体双基因隐性遗传疾病[56]。发病机制为位于 12 号染色体上相邻的 SLCO1B1和SLCO1B3双基因,同时出现纯合或复合杂合变异,导致其编码的 OATP1B1/1B3 蛋白功能同时缺陷。OATP1B1 和OATP1B3 均在肝细胞膜表达,为溶质载体有机阴离子转运多肽超家族成员,主要介导血液中各种内源性和外源性化合物在肝细胞的吸收。胆红素及其葡萄糖醛酸结合物是OATP1B1 和 OATP1B3 的底物,上述双基因功能缺陷,引起肝细胞对胆红素吸收障碍,造成血清内非结合胆红素及结合胆红素均增高,但以结合胆红素升高为主。
(一)流行病学
Rotor 综合征发病率极低,约 1/100 万左右[56]。目前暂无特定地区及国家的流行病学数据,研究以个案报告为主。北京地区 2 家肝病专科医院数据显示,Rotor 综合征占同期住院患者的 0.15/万[8]。
(二)临床表现
Rotor 综合征常在青春期或青年期发病,也有在出生后不久或童年时期发病报道。Rotor 综合征主要临床特征是慢性持续性或间歇性黄疸,未发现性别差异,可有乏力、上腹或肝区疼痛等不适,约半数患者无自觉症状。黄疸可长期存在,劳累、感染、妊娠、手术可使黄疸加重。Rotor 综合征常无肝脾肿大[66]。
(三)实验室及影像学检查
1. 肝脏生物化学指标及血常规
血清 TBil 水平常在 34.0~85.0 μmol/L,也可高达300.0~400.0 μmol/L,其中直接胆红素多高于 50%,其他肝功能指标(如 ALT、AST、ALP、GGT)多在正常范围内,儿童或青少年 ALP 可升高。凝血功能(PT、APTT)、血常规等多为正常。无溶血相关的证据。
2.BSP 清除率试验
Rotor 综合征患者经静脉注射 BSP 45 min 的潴留率可高达 50%~60%,且在 90 min 后没有双相峰。随着基因检测的应用,该项检测目前已很少使用。
3. 尿粪卟啉
Rotor 综合征患者 24 h 尿总粪卟啉排泄增加 2~5 倍,其中粪卟啉 I 多<65%[66]。该项检查有助于鉴别 Rotor 综合征和 Dubin-Johnson 综合征。但是该项检测在多数医院未开展,且随着基因检测的应用,目前已很少使用。
4. 影像学检查
影像学检查可以帮助排除导致高胆红素血症的其他疾病,如梗阻性黄疸。
(四)基因检测
基因检测可作为 Rotor 综合征的一线诊断方法。截至2025 年 1 月,人类基因突变数据库中收录了 SLCO1B1基因致病变异 39 种,以错义变异和无义变异为主。一项日本的研究提示,SLCO1B1基因 c.1738C>T(p.Arg580Ter)和 c.757C>T(p.Arg253Ter)变异位点最为常见[67]。数据库收录的SLCO1B3基因致病变异有 42 种,剪接变异(c.1747+1G>A)较常见,其余主要表现为结构变异,如拷贝数变异、倒位、大片段基因插入等。东亚地区发现内含子区的长散布元件-1 插入变异,可通过诱导有害剪接,促进外显子倒位、跳跃,影响 SLCO1B3基因功能[68-70]。基因结构变异应用一代 Sanger 测序、全外显子测序技术常无法检测出来,增加了 Rotor 综合征基因诊断的难度。
(五)肝脏病理学检查
肝穿刺病理检查不推荐作为常规诊断手段,在合并其他疾病或鉴别诊断时,可考虑行肝穿刺活组织检查。Rotor综合征的肝组织形态常正常,肝细胞内无色素颗粒沉积。肝脏病理检查有助于与 Dubin-Johnson 综合征相鉴别。
(六)诊断
当患者出现长期、波动性的高胆红素血症,以直接胆红素升高为主,肝脏指标(ALT、AST、GGT 和 ALP)均正常或仅轻度升高,应考虑 Rotor 综合征的可能。确诊依赖于基因检测发现 SLCO1B1/SLCO1B3双基因均存在纯合或复合杂合致病性变异。
(七)鉴别诊断
Rotor 综合征需要重点和 Dubin-Johnson 综合征鉴别(表 1)。其次应与胆汁淤积性肝病相鉴别。胆汁淤积性肝病常表现出明显的胆酶(GGT、ALP)升高,梗阻性黄疸在影像学上常有胆道扩张表现。
(八)治疗
Rotor 综合征预后良好,一般不会发展为肝纤维化与肝硬化,不需要治疗。此病明确诊断的价值主要在于与其他肝胆疾病鉴别,避免过度治疗。
(九)合并用药注意事项
除胆红素外,类固醇结合物也是 OATP1B1 和 OATP1B3的内源性底物,同时还会影响 OATP1B1/1B3 转运功能,使用可能加重黄疸。OATP1B1 和 OATP1B3 也有外源性底物,如部分抗肿瘤药物(环孢霉素 A、甲氨蝶呤)、他汀类药物、抗菌药物(利福平)等[66]。OATP1B1 和 OATP1B3 蛋白功能缺陷,可能引起这些药物在体内积累和毒性增加。然而,目前Rotor 综合征对上述药物的临床疗效或毒性影响尚未明确,需要进一步研究。更多具体用药参考可查询 PharmGKB数据库。
推荐意见 6:对于单纯高胆红素血症,且以直接胆红素升高为主的患者,排除胆汁淤积、病毒、药物、酒精等其他病因后,应考虑 Dubin-Johnson 综合征或 Rotor 综合征的可能。基因检测可作为一线检测手段,有助于明确诊断。共识水平:99.1%。
推荐意见 7:不推荐将肝穿刺活组织检查作为常规方法用于诊断 Dubin-Johnson 综合征或 Rotor 综合征。在临床表现不典型、需要与其他肝脏疾病鉴别时,可考虑进行肝穿刺病理检查。共识水平:99.1%。
推荐意见 8:Dubin-Johnson 综合征和 Rotor 综合征预后良好,一般不需要治疗。共识水平:99.1%。
五、
诊断思路及鉴别诊断
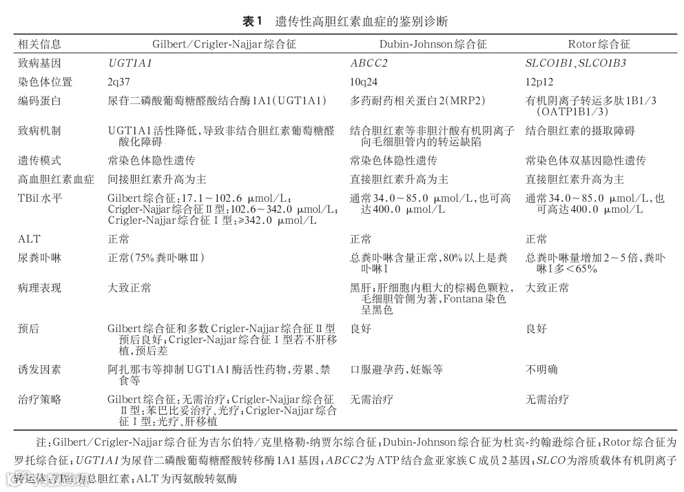
遗传性高胆红素血症可采用逐步诊断的思路。对长期、间歇性或持续高胆红素血症而一般情况较好患者,尤其是青春期、青年期发病的,要警惕该类疾病。在肝酶(ALT、AST)正常、无明显肝损伤的情况下,分为以间接胆红素或直接胆红素升高为主的遗传性高胆红素血症。当间接胆红素升高为主时,在重点排除溶血性疾病等情况后,可考虑UGT1A1基因病;当直接胆红素升高为主时,在重点排除胆汁淤积性肝病后,考虑 Dubin-Johnson 综合征、Rotor 综合征。遗传性高胆红素血症的诊断思路及鉴别诊断见图 2、表 1。
六、
尚待研究和解决的问题
1. 中国人群遗传性高胆红素血症的流行病资料尚缺乏,基因变异谱特征、基因型与临床表型间的关系,尚有待阐明。
2.Gilbert 综合征的致病基因及基因变异谱,尤其是UGT1A1基因之外的遗传因素[71],需要进一步研究。
3.Crigler-Najjar 综合征Ⅱ型、Dubin-Johnson 综合征和 Rotor 综合征的自然史及影响因素尚未阐明,需要进一步研究。
4. 基因治疗、细胞治疗是遗传性高胆红素血症治疗的发展方向,尚需建立并完善相应治疗技术及方案,探索其有效性和安全性。
5. 胆红素作为新型信号分子的功能值得关注与研究。Gilbert 综合征轻度高胆红素血症与代谢相关脂肪性肝病、肥胖、代谢综合征、糖尿病的发生风险,以及总体癌症发生风险之间的相关性尚存在争议[72-73]。
6. 遗传性高胆红素血症基因变异与药物之间的相互作用尚未完全阐明,亟需开展相应基础与临床研究,有助于实现个体化精准治疗,以增加疗效、减少药物副作用。
(来源:肝胆相照平台)
声明:本文仅供医疗卫生专业人士了解最新医药资讯参考使用,不代表本平台观点。该信息不能以任何方式取代专业的医疗指导,也不应被视为诊疗建议,如果该信息被用于资讯以外的目的,本站及作者不承担相关责任。

