点击蓝字
关注我们
引用本文
中华预防医学会感染性疾病防控分会. 肝结节的诊断、治疗及管理专家共识(2026 年版)[J].中华肝脏病杂志, 2026, 34(1):59-74. DOI: 10.3760/cma.j.cn501113-20250719-00282.
通信作者:
陈友鹏,中山大学附属第七医院感染性疾病科
高志良,中山大学附属第三医院感染性疾病科
摘 要
肝结节是临床常见且复杂的疾病之一,部分发展成恶性病变,严重影响患者的预后。随着现代影像技术的进步,肝结节的检出率显著提高,但其诊断、治疗及管理仍缺乏统一的指导意见。基于国内外最新研究成果和专家临床经验,《肝结节的诊断、治疗及管理专家共识(2026 年版)》经多学科协作,从肝结节的定义、分类、筛查、诊断、治疗和随访等方面系统性归纳并加以规范。该共识强调多维度评估肝结节的重要性,包括数量、大小、肝脏影像报告、数据管理系统分类和病理类型。对高风险人群,建议从 40 岁开始每 6 个月至少筛查 1 次,而对于有肝硬化、肝结节或肝癌家族史者,则提前至 30 岁,并且实施个体化筛查。诊断策略整合系统性病史采集、体格检查、影像学及多种血清学标志物检测。推荐使用 aMAP、GALAD、GAAD 等评分模型进行风险评估,强调肝脏病理学的诊断价值,倡导多学科诊疗团队模式。治疗方案强调个体化,涉及病因治疗、手术治疗、介入治疗、放射治疗与系统治疗等。该共识旨在规范肝结节诊疗及提高精准度,分级管理,尽早鉴别诊断良恶性肝结节,从而改善患者预后。
慢性肝病一直是全球重大卫生健康负担的疾病。据世界卫生组织报道,全球每年有超 80 万人死于肝硬化、肝细胞癌(hepatocellular carcinoma,HCC)或肝衰竭等终末期肝病[1]。如果不干预,预计到2035年将有超100万人死于慢性乙型肝炎病毒(hepatitis B virus,HBV)感染导致的HCC[2]。
包括各种肝炎病毒感染、长期饮酒、药物与毒素损伤、代谢相关脂肪性肝病、自身免疫性肝病、胆道疾病,以及铁、铜代谢异常或过载等在内的多种病因均可导致慢性肝病。这些病因可引起肝脏持续炎症与损伤,表现为肝功能异常。慢性炎症与坏死的持续发展,有可能进一步进展为肝硬化或肝癌,而肝结节正是这一过程中常见的临床表现。
引起肝结节的病因繁多,它已成为目前临床上常见且复杂的疾病之一[3]。由于有的属于恶性病变或发生恶性变,导致疾病进展迅速或发现迟晚,因而患者治疗延误或影响预后。随着超声检查、CT和磁共振成像(magnetic resonance imaging,MRI)等检查方式的广泛临床应用,肝结节患者越来越多被发现。由于现代影像技术、分子生物学与免疫学诊断技术、大数据分析及人工智能技术等精准医学的应用与发展,为肝结节的诊疗带来了新希望。然而,迄今对于肝结节的诊断、治疗及管理缺少统一的专家指导意见或共识。
本共识聚焦肝结节的定义、分类、良恶性鉴别、筛查诊断方法、处理流程、多学科诊疗(multi-disciplinary team,MDT)以及随访等方面,采用循证评估与专家共识相结合的方法。根据我国临床实践特点与国内外最近进展,专家们经充分讨论后,达成本共识,目的是为肝结节的诊疗及其管理提供参考与临床指引。
一、本共识制订的方法学
(一)共识注册
本共识已于 2023 年 11 月 2 日在国际实践指南注册与透明化平台(PREPARE)完成注册(注册号:PREPARE-2023C-N843),确保共识制订过程的规范性和透明度。
(二)共识目标人群和使用者
本共识的目标人群为:(1)肝结节患者,包括良性和恶性肝结节患者;(2)恶性肝结节高风险人群,包括各种病因所致肝硬化患者、慢性 HBV 或丙型肝炎病毒感染者、有肝硬化或肝癌家族史者、有明确致癌毒物接触史者等。
本共识的使用者为:感染性疾病科/肝病科、肝胆外科、肿瘤科、放射科、介入科、超声科、病理科等相关科室的临床医师、基层医疗卫生机构医务人员,以及从事上述相关领域的教学、科研工作者和医疗管理者。
(三)共识制订工作组的专家学科、分组情况
本共识编写组由中华预防医学会感染性疾病防控分会组织成立,共 28 名专家参与制订。专家涵盖以下学科:感染性疾病科/肝病科(16 名)、肝胆外科(3 名)、放射科(2 名)、超声科(1 名)、介入科(1 名)、肿瘤科(1 名)、病理科(1 名)、肝病基础医学(1 名)、智能工程学科/统计学与临床研究(2 名)。
工作组分为以下小组:(1)文献检索与证据评价组:负责系统检索、筛选文献及证据质量评价;(2)共识撰写组:负责起草共识初稿及修订;(3)专家评审组:负责对共识内容进行审核、讨论及投票表决。通信作者负责统筹协调各组工作。
(四)文献检索
1. 检索时间:数据库建库至 2025 年 5 月 31 日。
2. 主要检索词:采用主题词与自由词相结合的检索策略。(1)中文检索词:“肝结节”“肝脏占位性病变”“肝细胞癌”“肝硬化结节”“异型增生结节 ”“超声造影 ”“钆塞酸增强MRI”“甲胎蛋白”“肝活检”“多学科诊疗”“消融治疗”“肝切除”“肝移植”“筛查”“监测”;(2)英文检索词:“liver nodule”“hepatic nodule”“focal liver lesion”“hepatocellular carci-noma“”HCC”“cirrhotic nodule”“dysplastic nodule”“LI-RADS”“contrastenhanced ultrasound”“CEUS”“Gd-EOB-DTPA MRI”“alpha-fetoprotein”“AFP”“PIVKA-II”“liver biopsy“”multidisciplinary team”“MDT”“ablation”“hepatec-tomy“”liver transplantation”“screening”“surveillance”。
3. 检索数据库:PubMed、Embase、Cochrane Library、Web of Science、中国知网、万方数据库、中国生物医学文献数据库等。
4. 检索的文献范围:系统评价/荟萃分析、随机对照试验、队列研究、病例对照研究、诊断准确性研究、临床实践指南、专家共识等。排除会议摘要以及重复发表、无法获取全文的文献。
(五)临床问题的确定方法
临床问题的确定采用以下方法:(1)基于临床实践需求,由核心专家初步拟定涵盖肝结节定义、分类、筛查、诊断、治疗及随访管理等方面的临床问题清单;(2)通过专家咨询,对临床问题的重要性进行评分和排序;(3)经多轮线上线下讨论会议充分讨论后,最终确定 8 个核心临床问题并形成相应推荐意见。
(六)推荐意见的形成过程和达成共识的方法
推荐意见的形成采用循证与专家共识相结合的方法:(1)文献检索与证据评价组对纳入研究进行系统评价,对证据质量进行综合评估;(2)共识撰写组基于证据综合,结合我国临床实践特点,起草推荐意见初稿;(3)通过多轮线上线下专家讨论会(共召开 5 次全体专家讨论会议,包括 3 次线下会议、2 次线上视频会议),对推荐意见进行充分讨论和修订;(4)采用专家共识讨论法进行表决,共识标准为≥75% 专家同意,最终 8 条推荐意见均达成共识(同意率均≥85%),由于本共识暂时无太多的循证分级证据,故未采用 GRADE 分级系统;(5)形成共识终稿后,邀请外审专家进行评审并提出修改意见,修订完善后定稿。
(七)利益声明
所有参与人员均声明未接受任何利益相关公司的赞助或股票;未持有任何涉及本共识领域的专利。
二、肝结节的定义和分类
(一)肝结节的定义
对于肝结节暂无统一的定义,也称为肝结节性病变或肝脏占位性病变,通常是指在影像学检查或体检时发现的在肝脏实质与非实质细胞组织中良性或恶性的占位性病变[4-5]。
(二)肝结节的分类
1. 按数量分类:根据影像学检查中发现肝内结节的数量,可将肝结节分为单发和多发。
2. 按大小分类:对于直径<1 cm 的结节,目前认为影像学检查难以准确诊断,这些结节中大部分为非 HCC 结节;对于 1~2 cm 的结节,影像学检查仍存挑战,其中 1/3 可能为非 HCC 结节,另一部分 HCC 为非典型动态模式;对于>2 cm 的结节,影像学检查通常可准确诊断[6]。
3. 基于肝脏影像报告和数据管理系统(liver imaging reporting and data system,LI-RADS)的肝结节分类:美国放射学会 2011 年发布了 LI-RADS,用于标准化 HCC 高危患者肝脏影像学检查的术语、解释和报告,LI-RADS 的适用人群为 HCC 高危人群,包括肝硬化患者、慢性乙型肝炎患者和目前或曾诊断为 HCC 的患者。在 2018 年 LI-RADS 进行了更新,未经治疗且未经病理证实的异常发现分为以下几类 :LR-NC(因图像质量不佳或不完整而不能分类)、LR-1(肯定为良性)、LR-2(可能为良性)、LR-3(中度可能为恶性)、LR-4(可能为 HCC)、LR-5(肯定为 HCC)、LR-M(可能或肯定为恶性,但 HCC 影像特征不典型)及 LR-TIV(肯定为静脉内肿瘤)[7-8]。不确定性肝结节包括 LR-3 和 LR-4 病灶 ,在临床实践中很常见,且具有中等的 HCC 风险 。LR-3 与 LR-4 结节的病理分布及自然病程存在显著差异。一项单中心研究显示,LR-3 结节中 31% 为 HCC,10% 为异型增生结节,超 50% 无病理相关性;而 LR-4 结节中 67% 为 HCC,6% 为异型增生结节,28% 无病理相关性[9]。一项系统综述进一步证实,LR-3 结节进展为 HCC 的比例(11.1%~24.5%)显著低于 LR-4 结节(30.9%~71.0%)[10]。值得注意的是,LR-4 结节进展为 HCC 的过程常发生在随访的前 6 个月内,提示许多结节在基线时已为 HCC。此外,部分结节(包括LR-4 类)可能自发消退或消失。在大多数情况下,这些患者应每 3~6 个月进行 1 次密切监测。此外,肝活组织检查(简称“活检”)有着重要的诊断价值[11-12],见图 1。
LI-RADS 分类及处理路径:
•阴性/无异常发现:恢复常规超声监测,每6个月复查;
•LR-NC(不可分类):因技术限制或图像质量欠佳,需在 3 个月内行重复成像或替代检查(CT、不同造影剂的MRI);
•LR-(1 明确良性):恢复标准超声监测,每6个月复查;
•LR-(2 可能良性):继续超声监测(每 6 个月),若出现形态学改变需考虑重复诊断性影像学检查;
•LR-3(中等恶性概率):因影像学特征不确定,需加强监测(3~6 个月间隔),行重复或替代诊断性影像检查;
•LR-4(可能恶性):启动多学科团队讨论制定个体化管理方案,考虑活检以指导治疗规划;
•LR-5(明确恶性):多学科团队讨论达成共识性治疗方案,通常直接制定治疗计划,活检仅用于补充特征评估(非必需);
•LR-M(恶性非 HCC 特异性):多学科团队讨论定制诊断流程,常需活检实现明确组织学诊断;
•LR-TIV(静脉癌栓):多学科团队讨论制定专项管理方案,考虑活检以确认诊断并制定治疗策略;
活检适应证:当组织病理学确认可能改变诊疗决策时推荐活检,尤其针对 LR-4、LR-M 及 LR-TIV 分类,明确诊断对治疗方案选择具有关键影响。
4. 按病理类型分类:常见的肝结节(占位病变)分为良性和恶性两大类。肝脏良性占位病变包括肝细胞性、胆管性、囊性、间质性和其他病变。肝细胞性良性病变主要包括局灶性结节状增生(focal nodular hyperplasia,FNH)和肝细胞性腺瘤(hepatocellular adenoma,HCA)等;胆管性良性病变有胆道囊腺瘤和胆道错构瘤等;囊性病变包括单纯性囊肿、纤维多囊性肝病(如先天性肝纤维化、卡罗利病)、包虫囊肿、化脓性脓肿或阿米巴脓肿;间质性病变涵盖海绵状血管瘤、脂肪瘤、血管平滑肌脂肪瘤、平滑肌瘤等;其他病变有局灶性脂肪浸润和炎性假瘤等[13-14]。恶性占位分为原发性和转移性,原发性包括 HCC、胆管癌、纤维肉瘤等;转移性涵盖腺癌、鳞状上皮细胞癌及其他肿瘤如淋巴瘤、黑色素瘤等[15]。
肝脏良性占位病变的诊断须建立在排除肝脏恶性肿瘤基础上,实性肝脏良性占位病变需与原发性肝癌、转移性肝癌 、肝内胆管细胞癌(intrahepatic cholangiocarcinoma,ICC)等相鉴别;囊性肝脏良性占位病变需与肝脏胆管囊腺癌相鉴别。影像学特征、生长速度、肝炎与肝硬化病史以及甲胎蛋白(alphafetop-rotein,AFP)、癌胚抗原和糖类抗原19-9 等肿瘤标志物异常是鉴别诊断的主要依据[3,13-14,16]。
肝硬化发生与进展过程中的结节是一个组织学谱,包括肝硬化结节(cirrhotic nodule,CN),也称为再生结节(regen-erative nodule,RN)、低级别异型增生结节(low-grade dysplasia nodule,LGDN)、高级别异型增生结节(high-grade dysplasia nodule,HGDN)和 HCC[17-19],见表 1。其中 LGDN、HGDN 是 HCC 的癌前病变,肝硬化基础上出现的不典型增生结节,尤其是 HGDN 具有非常高的恶变风险,5 年的恶变发生率高达 80%,临床上应高度重视,并且尽早进行针对性治疗。
推荐意见 1:
对于肝结节的综合评估与定性,建议采用多维度评估策略。应根据肝结节数量、大小、LI-RADS 分类和病理类型进行全面评估。基于增强 CT 或 MRI 等影像学检查:<1 cm 的良性征象结节建议密切随访,恶性可疑结节需积极评估;1~2 cm 的结节需进一步评估以明确性质;>2 cm 的结节通常可由影像学准确诊断。对于 LI-RADS 4~5 级 、LR-M、LR-TIV 等,建议肝活检或 MDT 讨论;LI-RADS 3 级每 3~6 个月密切监测。
三、诊断技术与评估方法
(一)临床资料的收集与系统检查
采集筛查人群的临床特点与相关信息,包括完整主诉及既往病史、症状(体质量减轻,食欲不振,发热、虚弱等全身症状)、是否存在原发性恶性肿瘤的临床表现(如排便习惯改变、女性乳房肿块或皮肤病变等)、既往病史(包括既往肿瘤病史及就诊经过)、用药史(口服避孕药和类固醇,以及甲氨蝶呤、他莫昔芬或雄激素等用药史);已知的慢性肝病的危险因素[病毒性肝炎、输血史、文身、静脉吸毒,酒精(乙醇)过量]、代谢综合征的特征(肥胖、血脂异常、胰岛素抵抗、高血压和心血管疾病);如果怀疑有阿米巴脓肿,是否有疫区旅居史、腹泻病史也很重要。最后,应根据患者的情况,进行系统的全身体格检查。建立随访档案,全程管理患者。
(二)诊断方法与评估模型
1. 影像学技术:影像学检查是临床上诊断肝结节的主要方法,包括腹部彩色多普勒超声、超声造影(contrast-enhan-ced ultrasound,CEUS)、CT、MRI 和全身正电子发射计算机断层成像(positron emission tomography and computed tomography,PET/CT)检查等,近年国内外已积累了较多的影像学诊断依据。
首先,通过详尽病史和风险因素评估确定肝癌高风险人群,初筛后人群可采用较为经济易行的方法。如无肝内结节及病灶,腹部彩色超声定期半年筛查;对发现肝内结节的患者再行 CEUS 及行钆塞酸二钠增强 MRI(gadolinium ethoxybenzyl diethylenetriaminepent-aacetic acid-enhan-ced magnetic resonance imaging,Gd-EOB-DTPA MRI,简称 EOB-MRI)检查。对于 RN 和 LGDN 患者,建议每隔3~6 个月随访 1 次,通常每 6 个月进行 1 次 EOB-MRI 增强检查[12],以监测结节演变。
(1)彩色多普勒超声与 CEUS 检查:超声检查是一种非侵入性、低成本的成像技术,常用于初步评估和筛查肝脏病变。利用超声扫描检测和定位肝脏内的结节,常规灰阶超声显像可以早期、灵敏地检出肝内占位性病变,鉴别其是囊性或实性,初步判断良性或恶性[20]。典型肝癌灰阶超声表现为肝内实性占位,圆形或椭圆形,周边常可见低回声的声晕。内部多为低回声,也可表现为等回声、高回声或不均匀回声。肝内转移灶多表现为肝内肿块周边或肝内其他部位出现大小不等的实性结节,数目不定,周边可见声晕。彩色多普勒血流成像可以观察病灶血供状况,评价血流分布模式、血流参数值对肝结节的鉴别诊断有一定价值,肝癌在彩色多普勒血流成像上表现为病灶内部血流信号增加,彩色多普勒血流成像可探及瘤周血管绕行,瘤内血流信号杂乱,呈斑点状或短条状,频谱呈高速动脉血流[13]。对于已知的肝结节病变,超声可以用于监测其大小和形态的变化,评估治疗效果或病情进展。然而,超声也存在一些局限性,如会受到肥胖、气体干扰等因素的影响,以及对于较小或位于深部的结节的检测能力相对较差。
CEUS 是利用微泡造影剂进行肝结节检测和诊断的重要工具,近年来得到了广泛应用。含有全氟丁烷的第二代CEUS 剂能被肝脏内的库普弗细胞特异性吞噬,是一种肝脏特异性显像的造影剂。由于 HCC 病灶内不存在或仅有很少的库普弗细胞,因此在 CEUS 血管早期呈高增强,并在延迟期出现廓清(或低增强)是诊断 HCC 高度灵敏的 CEUS 影像学特征[21]。前瞻性研究进一步证实:对于直径≤2 cm 的肝结节 ,CEUS 与 EOB-MRI 在 LI-RADS 分类中呈现高度一致性;值得注意的是,CEUS 展现出优于 EOB-MRI 的整体诊断效能,其更高的灵敏度表明能检出更多 HCC 病例[21]。当常规超声检查发现可疑肝内病灶时,可采用 CEUS 进行病灶再确认,并鉴别单发或多发可疑肝内结节[22]。多项研究报道CEUS能有效区分良恶性肝结节,诊断价值与 CT 及 MRI 相当[23-25]。鉴于 CEUS 对小肝癌(直径<2 cm)检测的高诊断价值,常规超声联合 CEUS 可显著提升小肝癌检出率[26]。多中心研究结果显示,CEUS 不仅能有效鉴别肝结节良恶性,还可实时术中评估病灶位置与特征,为手术决策提供关键依据[27]。
CEUS 结合其他影像技术(如 CT 和 MRI)能够优化肝结节的诊断流程,提高整体诊断准确性和患者管理效率[28]。CEUS 正在成为诊断和管理肝结节,尤其是 HCC 的重要工具(表2)[29]。
(2)CT 检查:与超声相比,CT 增强检查具有较高的空间分辨率,经静脉快速推注对比剂,可用于分析病灶的肝动脉和门静脉供血情况,而有助于病变的定性诊断;应用图像后处理技术,还可整体、直观地显示肝动脉、门静脉等血管。对比增强 CT 可以显著提高诊断 HCC 的灵敏性和准确性,尤其表现为动脉期高增强、门静脉期廓清的特征性影像。[30]。在对直径≤3.0 cm 肝结节的诊断中,结合 CT 和 MRI 可以提高肝结节诊断灵敏性而不显著降低特异性[31]。一项研究评估了碘化油在血管造影和 CT 中的分布,以区分 HCC 和肝硬化患者中的良性结节,结果显示,碘化油在血管造影和 CT中的均匀或空泡样增强可以有效区分 HCC 和良性结节[32]。然而,CT 辐射剂量和对于部分高级别不典型增生结节与早期肝癌的鉴别诊断不够灵敏,仍是临床面临的挑战。国外学者使用了三相 CT 扫描提取的定量影像特征,通过机器学习技术进行训练和验证,发现 CT 在 HGDN 的诊断中的灵敏度约为 10%[33]。因此,在实际应用中常需结合其他影像学检查(如 MRI、CEUS 等)和临床资料综合判断。
(3)MRI 检查:MRI 在肝结节诊断中取得了显著进展,成为一种关键的诊断工具。随着高分辨率和多参数成像技术的发展,特别是 Gd-EOB-DTPA 的应用,极大提高了 MRI 在区分良恶性肝结节方面的准确性。EOB-MRI 不仅能够显示结节的血供变化,还能提供肝细胞功能的详细信息,由于其在HCC诊断中的卓越效能,被公认为是客观描绘肝癌发生和进展过程的最灵敏可靠的影像学工具[34]。EOB-MRI 成像在检测直径 2 cm 以下的 HCC 时更具优势[35]。动态增强扫描结合肝细胞期图像,使我们能够更准确地评估 LI-RADS 分级,从而优化 HCC 的诊断流程;弥散加权成像的广泛应用不仅提高了小病变的检出率,其表观扩散系数值的定量分析还为评估病变良恶性提供了客观依据。在肝结节从 RN 到HCC的演变过程中,MRI 表现呈现出特征性变化。随着病变进展,门静脉供血逐渐减少,动脉供血增加,孤立动脉比例上升,细胞膜表面有机阴离子转运多肽表达减少[36-39]。这些变化反映在动态增强扫描和肝胆期(hepatobiliary phase,HBP)图像上。LGDN 通常与正常肝背景相似,在各扫描期相均呈等信号,甚至在 HBP 可呈高信号;HGDN 开始表现出特征性改变,如动脉期等或低信号、HBP 低信号;T2WI 高信号、弥散加权成像高信号和门静脉期低信号是鉴别 HGDN 和早期 HCC 的重要特征。结合 HBP 低信号、少血供和弥散加权成像不受限,可以以 94.7% 的灵敏度和 99.3% 的特异度诊断 HGDN。 研究表明,具有少血供和 HBP 低信号的 HGDN 在 1 年内有较高的恶性转化风险[40-42]。这些发现对早期识别和管理高风险病变具有重要临床意义,有助于指导个体化治疗决策。此外,MRI 已被用于区分各种肝脏病变,包括脂肪性病变、肝血管瘤和转移性病变以及罕见肝恶性肿瘤如肝上皮样血管内皮瘤等。然而 MRI 检查时间长、成本高等因素,也制约了它的应用。
(4)数字减影血管造影(digital subtraction angiogra-phy,DSA)检查:DSA 是一种有创性血管造影技术,通过选择性肝动脉造影可清晰显示肝动脉解剖变异、肿瘤血管构筑和染色特征,明确病灶的数目、大小及血供程度[43],可考虑用于增强 CT 或 MRI 无法明确诊断且临床高度怀疑 HCC 的富血供结节(1~3 cm)[44]。其最大优势在于可实现“诊断即治疗”的一体化模式,对于影像学难以确诊的富血供结节,可在 DSA 检查明确诊断的同时立即进行介入治疗,避免二次手术创伤。但由于 DSA 为有创检查,存在血管损伤、造影剂肾毒性等风险,且对乏血供结节诊断价值有限,因此不作为肝结节的常规筛查手段,应在 MDT 讨论后根据患者具体情况选择应用[43]。联合锥形束 CT 技术可进一步提高微小病灶检出率和治疗精准性[45]。
(5)PET/CT 检查:PET/CT 检查作为一种补充手段,由于比较昂贵,对于上述影像学检查无法明确病变部位或性质且不排除存在恶性病变者 ,在患者知情同意下 ,建议选择 。PET/CT,特别是 68Ga-FAPI-04 PET/CT,在肝占位性病变(包括肝结节)的诊断和鉴别诊断中显示出显著优势。与传统的 18F-FDG PET/CT 相比 ,68Ga-FAPI PET/CT 在检测肝内和肝外恶性病变方面具有更高的灵敏性和准确性,这一技术不仅提高了原发和转移肝肿瘤的诊断准确性,还在术前预测肝癌术后复发中表现出色[46-48]。
推荐意见 2:
肝结节的影像学诊断策略。超声检查是肝结节的常规筛查方法,但对直径<1 cm 的病变易漏诊。对于超声检查发现的可疑肝结节,建议进一步行 CEUS 和/或EOB-MRI 检查。CEUS 可作为初步增强检查,EOB-MRI 用于 CEUS 不确定或需要更全面评估的病例。对于恶性肝结节高风险人群,建议每 6 个月行增强 CT 或 EOB-MRI 监测。对于上述影像学检查无法明确诊断的富血供结节(直径 1~3 cm)或拟行介入治疗者,可考虑行 DSA 检查,实现精准诊断与同步治疗,必要时行 PET/CT 检查。
2. 肿瘤标志物:
(1)AFP:AFP 是 HCC 中被检测最广泛的生物标志物,既往血浆浓度>400 ng/mL 被认为可支持肝癌诊断,但 AFP 作为检测手段仍存在较大的局限性;在约 50% 的病例中,HCC 分泌 AFP,大约 32%~59% 的 HCC 患者 AFP 水平正常(<20 ng/mL)。AFP 水平波动可能指示 HBV/丙型肝炎病毒感染、肝病恶化或 HCC 发展,而怀孕也会影响 AFP 的水平[49-51]。如在不同肿瘤直径的 HCC 患者中,AFP 假阴性率不同,AFP 水平与肿瘤大小有关[6]。在其他癌症中也可以观察到 AFP 水平升高,包括 ICC、胃癌和生殖细胞肿瘤。由于准确性不足,AFP 不再被推荐单独用于 HCC 的诊断[52-53]。
(2)AFP 异质体(alpha-fetoprotein variant L3,AFP-L3):AFP-L3 是 AFP 3 种糖型中的 1 种,是 AFP 扁豆凝集素的结合部分,仅来自肿瘤组织,且其比例随着癌变程度的增加相应升高,因此也可作为原发性肝癌的检测指标。研究报道,AFP-L3 检测有助于在高危人群中发现直径<2 cm 的肝癌,其可在影像学检查阳性前提示肝癌的存在[54]。
(3)异常凝血酶原(des-gamma-carboxy prothrombin,DCP,PIVKA-Ⅱ):DCP也称维生素K缺乏症或拮抗剂Ⅱ诱导的蛋白质,由于凝血酶原前体羧化作用的缺乏而在 HCC 中产生。DCP(PIVKA-Ⅱ)与传统 AFP 检测比较具有更高的灵敏度(分别为 54% 和 42%)、特异度(分别为 86% 和 83%)和阴性预测值(分别为 80% 和 76%)[55]。联合 3 种血液学标志物(AFP+AFP-L3+DCP)用于早期 HCC 筛查,灵敏度可以提高,但仍然不够理想[56]。
(4)小分子 RNA(microRNA,miRNA):miRNA 参与众多基因的表达调控和肿瘤的发生、发展。特定 miRNA 的差异表达可作为肿瘤潜在的标志物,用于肿瘤早期诊断[57]。越来越多的证据表明,来自肿瘤的 miRNA 有助于 HCC 诊断,且可区分 HCC 的分化程度和分期[58]。我国学者开发了一种可用于乙型肝炎相关肝癌早期诊断的试剂盒,其基于 7 个miRNA(miR-122、miR-192、miR-21、miR-223、miR-26a、miR-27a 和 miR-801)进行诊断。miRNA 试剂盒还可用于区分HCC 与健康对照[受试者操作特征曲线下面积(area under curve,AUC)=0.941]、HCC 与慢性乙型肝炎(AUC=0.842),以及HCC与肝硬化(AUC=0.884)[59]。
(5)循环肿瘤 DNA(circulating tumor DNA,ctDNA):ctDNA 是由肿瘤细胞通过凋亡、坏死或主动分泌释放至血液中的片段化 DNA。它携带肿瘤特异性的改变,包括体细胞突变、异常甲基化模式和拷贝数变异等[60]。 近年来,ctDNA 作为一种有前景的液体活检形式逐渐兴起,在肝脏占位性病变的早期筛查、鉴别诊断、治疗监测和复发预测等方面具有广泛的潜在应用价值。
在 HCC 中,研究表明 ctDNA 能够检测关键的致癌突变,如 TERT启动子突变、TP53及 CTNNB1突变,同时反映肿瘤负荷、异质性和动态的分子变化。对于组织活检不可行或影像学结果不明确的患者而言,这一优势尤为重要[61-62]。此外,ctDNA 甲基化谱分析在区分良性与恶性肝结节方面显示出临床应用价值。整合 ctDNA 甲基化标志物、基因突变及蛋白质生物标志物的 M2P-HCC 模型,在 HBV 感染的高风险人群中区分良恶性结节的 AUC 达到 0.88,优于传统的 AFP 联合超声筛查[63]。同样地,基于 20 个 HCC 特异性甲基化标志物的 HepaAiQ 模型,在早期 HCC 检测中的灵敏度优于传统标志物 AFP(82.0% 比 52.0%)和 DCP(85.5% 比66.1%),为早期诊断提供了可靠工具[64]。
ctDNA 的预后价值也在 STAMP 试验的一个亚组分析中得到了验证:术后 ctDNA 阳性的肝外胆管癌患者,其无病生存期显著缩短。此外,在预后分层方面,ctDNA 优于传统的临床病理因素[65]。2024 年 Wehrle 等[66]的研究进一步发现 ,术后 ctDNA 中的肿瘤突变负荷(tumor mutational burden,TMB)是 HCC 复发的强有力预测指标。在 47 例接受根治性切除的患者中,TMB 阳性者的复发率明显高于 TMB 阴性者(42.9% 比 11.5%),复发无病生存期更短(6.9 个月比 14.7 个月)。TMB 的预测性能(AUC=0.752)优于 AFP(AUC=0.550),且 TMB 是多变量分析中唯一显著与复发相关的独立因素(风险比=5.386,P=0.037)。术后 ctDNA 中升高的 TMB 水平与复发风险增加及复发无病生存期缩短高度相关,在预后判断中优于 AFP[67]。
然而,ctDNA 在肝脏病变管理中的临床应用仍面临一些挑战。其主要技术难点之一在于需在大量来自正常细胞的游离 DNA 背景下,灵敏且特异地检测含肿瘤特异性改变的微量 ctDNA。这要求使用高灵敏度的检测技术,如二代测序和数字 PCR[68-69]。此外,缺乏统一的检测平台、阈值定义不清和临床决策标准不一致,也限制了其广泛应用[68,70]。作为一种可实时反映肿瘤生物学特征的非侵入性动态生物标志物,ctDNA 在肝脏病变的个体化管理与分类方面具有巨大潜力。但要真正实现其临床价值,仍需开展大规模、前瞻性的队列研究以验证其诊断准确性、临床适用性及成本效益。
综上所述,肝结节癌变过程中可能伴随着一种或多种血清肿瘤标志物的升高。单项检测或多项联合检测可显著提高肝癌诊断的灵敏度,同样也可在肝结节鉴别中提供借鉴。
推荐意见 3:
肝结节的血清学诊断策略。 建议联合使用AFP、AFP-L3 和 DCP(PIVKA-II)提高早期 HCC 筛查的灵敏度。对于 AFP 阴性的可疑病例,AFP-L3 和 DCP 可作为重要的补充检测指标。有条件的单位可考虑使用 miRNA 和 ctDNA 等新兴生物标志物进行研究性评估。
3. 评估模型:
(1)aMAP 模型:基于全球 11 个前瞻性队列研究,涉及17 374 例患者,我国研究者开发了首个跨病因(包括慢性乙型肝炎、慢性丙型肝炎和非病毒性肝病)和跨种族(涵盖亚洲和西方国家或地区人群)的 HCC 风险预测模型。该模型仅需 5 个临床参数:年龄、性别、血清白蛋白、总胆红素和血小板计数,即可计算出 HCC 发生的风险评分,被命名为 aMAP 评分。此评分系统能够有效地将肝病患者分层为低、中、高风险等级 ,各组 HCC 的年发生率分别为 0~0.2%、0.4%~1.0% 和1.6%~4.0%,为快速识别 HCC 高风险人群提供了有力工具[71]。2023 年,在 aMAP 评分的基础上,该研究团队进一步整合了多因素纵向数据和循环游离 DNA 特征,开发并验证了两种新型 HCC 预测模型:aMAP-2 和 aMAP-2 Plus。这两种改进模型展现出更高的 HCC 风险预测准确性。值得注意的是,“aMAP→aMAP-2→aMAP-2 Plus”的序贯应用策略为富集 HCC 高风险患者群体提供了创新方法,为制定个体化、精准的HCC筛查策略奠定了基础[72]。
(2)GALAD 模型:GALAD 评分模型是一种多参数统计模型,用于 HCC 的监测和诊断。该模型整合了 5 个关键指标:性别、年龄、AFP、AFP-L3 和 DCP。近期多项研究证实,GALAD 模型在各类肝病患者中进行 HCC 早期诊断时表现出较高的灵敏度和特异度[73]。目前已有基于中国人群的大规模研究,深入探讨了 GALAD 模型在 HCC 早期诊断、预后预测及风险监测等多个方面的临床应用价值。一项涉及中国 5 个医疗中心的大型研究,包括 602 例 HCC 患者和 923 例非 HCC 患者,研究发现 GALAD 模型诊断肝癌的 AUC 值为0.935,灵敏度为 83.78%,特异度为 88.69%;此外,该研究还分析了 GALAD 模型对于肝癌根治性手术术后的监测性能,GALAD 模型将 HCC 患者分为 2 组,GALAD 评分低的患者总生存率更高,复发风险更低[74]。
(3)GAAD 模型:GAAD 模型是一种数字化算法模型,结合了多种临床参数,如PIVKA-Ⅱ、AFP、患者年龄和性别,旨在识别早期 HCC。与 GALAD 模型相比,GAAD 模型省略了AFP-L3 检测,但在不同病因导致的各期肝癌中表现出相当的诊断效果[75]。一项针对中国人群的全球多中心研究表明,GAAD 算法 在 区 分 早 期 HCC 与慢 性 肝 病 方 面 的 AUC 为93.1%,在区分全阶段 HCC与慢性肝病方面的 AUC为 95.6%,显示出极高的诊断准确性[76]。此外,最新的一项评估发现,在7种筛查策略中,GAAD 与超声检查的联合方案在成本效益比方面最高,能够检测出最多的早期 HCC 病例。 因此 ,GAAD 被推荐为中国高风险人群 HCC 筛查的首选策略[77]。
4. 病理诊断:病理学检查仍是诊断肝结节的金标准。肝病灶穿刺活检可明确病灶性质、肝病病因、肝癌分子分型,为治疗指导和预后判断提供全面信息。通过免疫组织化学指标,它还可用于 HCC 的早期诊断,对缺乏典型肝癌影像学特征的病变尤为有用。然而,此方法存在出血和种植转移风险,且受病灶大小、位置等因素影响,可能产生假阴性结果,特别是对于直径≤2 cm 的小病灶[6]。但对于高危人群中发现可疑病灶、影像学难以确诊且 AFP 未达诊断标准的情况,建议进行肝活检以明确诊断[78]。从肝癌患者的肿瘤组织中提取的细胞可以用于培养类器官,以用于药物筛选和个性化治疗的研究[79]。
推荐意见 4:
肝结节的风险评估模型应用。对于慢性肝病患者,采用 aMAP 模型进行 HCC 风险分层:低风险者年度筛查,中风险者每 6 个月筛查,高风险者每 3~6 个月筛查。对于已发现肝结节的患者,当影像学诊断不确定时(LI-RADS3~4 级或影像学不典型),采用 GALAD 或 GAAD 模型辅助诊断,高评分者建议行肝穿刺活检明确诊断。病理学检查仍是肝结节定性诊断的金标准,评分模型不能替代影像学和病理诊断。
5.MDT:肝结节的诊疗须重视 MDT 的诊疗模式,特别是对疑难复杂病例的诊治,全程的 MDT 集合多学科专家优势,从而避免单科治疗的局限性,最大限度减少患者的误诊误治,提供最优化治疗方案,并有利于提升患者治疗依从性和满意度。建议 MDT 团队以感染(肝病)科为主导,常规纳入肝胆外科、肿瘤科、放射科、介入科、超声科、病理科的专家成员。
6. 人工智能在肝结节中的应用:近年来人工智能技术发展迅速,应用范围不断扩大。在肝结节的诊疗中,人工智能技术主要被应用于 HCC 术前诊断、病灶定性与鉴别诊断、预测病理分级及免疫组织化学指标、预测微血管侵犯、分析与基因标志物的相关性、评估 HCC 疗效及生存预后等方面。基于 CT 图像的影像组学能有效区分 HCC 和 FNH,影像组学模型明显优于临床危险因素模型;在鉴别 HCC 与非 HCC(包括 LGDN、HGDN、非 HCC 恶性结节和良性结节在内的各种肝结节)方面,影像组学可以有效识别 HCC 高危患者,能提高临床决策能力,影像组学特征能作为 HCC 高危风险的分层因子;联合临床因素-影像组学的模型能有效预测HCC的微血管侵犯;RN、LGDN,HGDN、早期 HCC、HCC之间是逐渐演变过程,没有绝对的界限,相对于超声、CT 而言,MRI 更有利于肝结节的定性[80-83]。
2022 年,我国学者开发出肝结节人工智能诊断模型(hepatocellular-nodular artificial intelligence model,HnAIM),实现了人工智能技术在肝结节病理诊断中的首次临床应用。该研究基于 738 例患者的 1 115 张全切片图像提取 213 280 个组织区块,以 F1 分数和 AUC 为评价标准筛选出最优模型——HnAIM。在独立外部验证队列中,该模型展现出卓越性能:总体 7 分类 AUC 达 0.935。针对活检标本,无论在组织区块层面还是全切片图像层面,HnAIM 与亚专科专家共识诊断的一致性均显著优于 9 位病理医师[84]。这些研究结果表明,HnAIM 作为极具前景的辅助诊断工具,有望提升肝结节性病变组织病理学诊断的准确性与效率。
推荐意见 5:
肝结节的 MDT 模式。对于以下情况强烈推荐MDT:①影像学 LI-RADS 3~4 级结节;②良恶性难以鉴别的肝结节;③多发结节性质不一致;④需要综合治疗的恶性结节;⑤已明确诊断但缺乏规范化治疗方案的肝结节;⑥需要跨科室协作治疗的病例。
四、筛查人群与肝结节的处理流程
(一)高风险人群的筛查
在我国导致肝癌的病因多种多样,主要包括慢性 HBV 感染、丙型肝炎病毒感染、长期过量饮酒(酒精性肝病)、代谢相关脂肪性肝病或称非酒精性脂肪性肝病,2 型糖尿病以及致癌物质的暴露等。值得注意的是,约 85%~95% 的肝癌患者有肝硬化背景,表明各种病因导致的肝硬化是肝癌发生过程中最为关键的病理生理环节[85]。特别是 HBV 相关性肝硬化患者,其肝癌年发生率高达 3%~6%,构成了我国肝癌的首要病因[86]。此外 ,具有肝癌家族史的人群 ,尤其是年龄≥40 岁的男性,其肝癌发生风险显著增加[87],这一发现强调了遗传因素和性别在肝癌发病中的重要作用。根据我国的肝癌发生特点与国内外有关指南或共识,我们建议具备下列情形之一者定义为恶性肝结节的高风险人群:①酒精性肝病、代谢相关脂肪性肝病等各种病因所致的肝硬化患者 ;②HBV 或丙型肝炎病毒慢性感染且年龄≥40 岁者;③肝硬化/肝癌的家族史;④明确接触致癌毒物史(黄曲霉接触)。对高风险人群及早进行肝癌筛查,从 40 岁开始需要每 6 个月筛查1 次;如果有肝硬化或肝结节,或有肝癌家族史者,需要更加严密的随访与筛查,建议提前至 30 岁开始,每 1~3个月1次。
(二)肝结节的处理流程
1. 识别恶性肝结节高风险人群:恶性肝结节的高风险人群和低风险人群的诊治流程有所不同,因此对于发现肝结节的患者,应首先明确是否合并上述恶性肝结节的高风险因素,合并高风险因素者遵循高风险结节的处理流程,可参考肝癌的诊断流程,初始评估主要基于肝结节的大小,诊断可通过无创影像学检查或病理学确认[88]。无高风险因素者遵循低风险结节的处理流程,初始评估主要基于结节的初始影像学特征,但 HCC 非侵入性成像标准在此类患者中的准确性不足,因此应通过病理学或病原学确诊[12]。
2. 高风险人群肝结节的处理流程:恶性肝结节的处理流程,可参考肝癌诊疗相关指南进行。此外,肝脏是实体瘤常见的转移部位,对于肝结节合并肝外恶性肿瘤者,应对原发肿瘤进行评估,完善包括头、胸、腹部等部位的 CT、MRI 或PET/CT 检查,以明确肝结节是否为转移性病灶,多部位病变则进一步支持转移性病灶的诊断。肝穿刺活检通常有助于确诊肝结节的良恶性、原发抑或转移灶。但若通过影像学检查可基本确诊,同时有肝穿刺并发症等高风险时,肝穿刺活检可不做。诊断转移性肝癌者,应参照相应指南对原发肿瘤进行分期和治疗。
3. 低风险人群肝结节的处理流程:应首先识别结节的良恶性病变特征以便选择后续的处理方式,肝血管瘤 、肝囊肿等良性肝结节通过超声检查或者 CT 检查,符合典型影像学特征可确诊。对于病变性质不能明确的肝结节,则需考虑:(1)数量;(2)大小;(3)边缘;(4)强化特征;(5)生长模式;(6)异质性;(7)部位等进一步诊断评估,并且行 CEUS、CT或 MRI 等检查。经上述影像学检查仍无法明确诊断者,尤其是有肿瘤的家族史且结节直径≥1 cm 时,应考虑行超声检查或 CT 引导下肝穿刺活检以明确结节良恶性。通过肝组织病理也无法确诊,但仍考虑高度怀疑恶性病变或有恶性征象的情况下,建议行 MDT 以及依据患者的意愿,在知情同意下行二次活检或者进行局部切除、消融治疗等。肝结节处理流程见图 2。
推荐意见 6:
肝结节患者的风险分层与处理策略。应首先识别恶性肝结节高风险人群,包括:①各种病因所致的肝硬化患者;②年龄≥30 岁的慢性 HBV 或丙型肝炎病毒感染者;③有肝硬化/肝癌家族史者;④有明确致癌毒物接触史者。高风险人群从 40 岁开始每 6 个月筛查 1 次;极高危人群(有肝硬化、肝结节或肝癌家族史者)从 30 岁开始,每 3 个月监测1 次。合并高风险因素的肝结节患者遵循高风险结节的处理流程,参考肝癌相关诊疗指南进行,对于肝结节合并肝外恶性肿瘤者,应完善影像学检查评估肝结节是否为转移性病灶,诊断为转移性肝癌者对原发肿瘤进行分期及治疗。无高风险因素者遵循低风险肝结节的处理流程,识别结节的良恶性征象,肝血管瘤、肝囊肿等可通过超声检查或 CT 的典型影像学特征直接诊断,病变性质不明确者需进一步行 CEUS、CT 或 MRI 等检查,并评估结节的数量、大小、边缘、强化特征、生长模式、异质性和部位等特征,诊断仍不明确者建议行肝穿刺活检,仍无法确诊但高度怀疑恶性病变或有恶性征象者,需行 MDT 或在知情同意下行二次活检,或直接进行局部切除、消融治疗等。
五、肝结节处理与治疗
(一)肝结节干预指征
1. 恶性肝结节:HCC、ICC、肝转移癌、肝母细胞瘤、肝上皮样血管内皮瘤、原发肝淋巴瘤等。
2. 癌前病变:主要为 HGDN 结节、β-连环蛋白高表达的HCA。
3. 未能确诊但高度怀疑恶性的肝结节。
4. 有干预指征的良性肝结节:(1)肝血管瘤:伴发症状或者出现严重并发症的肝血管瘤;进行性增大的肝血管瘤;诊断不明确的肝血管瘤;肝血管瘤导致的严重焦虑等精神症状;须预防性治疗的肝血管瘤;(2)FNH:有症状的患者FNH;显著增大的 FNH;诊断不确定;(3)HCA:有症状、腺瘤直径>5 cm、停用口服避孕药 6 个月后腺瘤仍增大、有恶性影像学征象等肝腺瘤高危女性患者,任何男性 HCA 患者;(4)肝内感染性病变:肝脓肿、肝包虫病、肝结核等。
推荐意见 7:
肝结节的处理指征。需要处理的肝结节不仅限于各类恶性肝结节、癌前病变、未能确诊但高度怀疑恶性的肝结节,还包括属良性病变但已明确具备干预指征的各类良性肝结节,如有干预指征的肝血管瘤、FNH、HCA、肝内感染性病变等。
(二)肝结节治疗
肝结节的处理方式多种多样,应实施个体化精准策略。肝结节的治疗方法包括病因治疗、手术治疗、介入治疗、放射治疗与系统治疗等,这需结合肝结节的病因、性质、部位、大小、数量和患者的基本情况等综合决定。目前多数肝占位性病变,如原发性肝癌已有相应诊疗指南或共识,诊断明确者可参照相应指南或共识进行处理。然而,对于肝结节病因不明或者无法明确时,依据恶性结节的风险评估及 MDT,在患者知情同意后,再决定治疗方法或者随访监测。
1. 病因治疗:病因治疗至关重要。对于慢性乙型肝炎、丙型肝炎患者,需选择强效一线抗病毒治疗药物以达到治疗目标,尽可能实现慢性乙型肝炎功能性治愈。对于长期饮酒者要求其戒酒,进行生活干预与营养治疗;对于感染性肝结节,如肝脓肿、肝结核球、肝包虫病等,应针对不同的病原体实施精准治疗。
2. 手术治疗:
(1)肝局部切除:手术作为根治性治疗手段,是 HCC 和其他恶性肝结节(如 ICC、肝母细胞瘤、肝上皮样血管内皮瘤、原发肝淋巴瘤)的主要治疗方式之一,通常适用于肿瘤局限于肝脏、无广泛转移且肝功能良好的患者,特别是对于孤立的、早期检测到的肿瘤。对于此类结节,手术切除的复发率明显低于非手术治疗方式。术前应评估患者全身状态、肝储备功能、肝剩余量、病灶的大小数量和位置等。对于初始无法切除的肝肿瘤,可以考虑行新辅助化疗(化学治疗)、转化治疗等尝试获得手术机会。对于术后复发高风险的 HCC 患者,可行术后辅助治疗,但目前尚无标准方案;而行根治性切除的 ICC 患者建议术后行卡培他滨辅助化疗6 个月[89-91]。部分良性肝结节亦可行手术切除,如肝血管瘤[92]、FNH[93-94]、HGDN[78]、HCA 等,尤其 HCA 男性患者因发生恶性转化和 HCC 的风险增加,因此任何大小的腺瘤都建议手术切除[78,95-96]。
(2)肝移植:肝移植作为另一根治性治疗手段,主要适用于肝功能失代偿、不适合手术切除及消融治疗的恶性肿瘤和各种终末期肝病患者。尽管肝癌肝移植的适应证尚无统一标准,但国际上常用的标准包括米兰标准、美国加州大学旧金山分校标准、美国器官共享联合网络标准等,这些标准均要求无肿瘤大血管侵犯、淋巴结转移和肝外转移。我国指南目前采用美国加州大学旧金山分校标准,具体为:单个肿瘤直径≤6.5 cm;肿瘤数目≤3 个,其中最大肿瘤直径≤4.5 cm,且肿瘤直径总和≤8.0 cm;无大血管侵犯[88]。某些肝脏良性病灶,尤其是肝脏弥漫性病变,也具有行肝移植的指征,如弥漫性肝血管瘤、部分无法切除的 HCA 等。但对于 ICC 患者,肝移植后复发率高、总生存率低,既往被视为肝移植的禁忌证,但近期指南认为,肝硬化背景下出现的早期 ICC(病灶直径≤3 cm)或许可以考虑肝移植,但目前尚无明确的 ICC 肝移植标准,未来也需要更多证据评估肝移植治疗 ICC 的疗效[89,91]。
3. 介入治疗:介入治疗包括血管性介入治疗和非血管性介入治疗。
(1)血管性介入治疗:血管性介入治疗包括肝动脉灌注化疗、动脉化疗栓塞、动脉栓塞和经动脉放射性栓塞。上述介入治疗常用于不适合手术的 HCC 患者,其中以动脉化疗栓塞应用最广。但需要注意对于 ICC 患者,肿瘤动脉血供不如 HCC 丰富,因此有时栓塞效果欠理想,且存在栓塞相关胆道损伤的风险,因此应根据肿瘤的动脉血供情况评估是否实施[91]。一些方式亦可作为部分无法手术肝结节的替代治疗方案,如动脉栓塞可用于部分巨大血管瘤(直径>10 cm)患者在手术干预前缩小病灶[92,97],或作为 FNH 和 HCA 的替代治疗方案等[98-101]。
(2)非血管性介入治疗:非血管介入治疗主要指消融治疗,包括射频消融、微波消融、无水乙醇注射治疗、冷冻消融、高强度超声聚焦消融、激光消融和不可逆电穿孔等,其中以影像引导射频和微波经皮消融应用最为成熟。已成为临床早期肝癌的根治性治疗策略之一,部分血管瘤、HCA、HGDN、FNH 等结节亦可选择消融治疗作为替代治疗方案[92,102-104],可以获得与手术切除相类似的疗效,具有疗效确切、创伤小、对肝功能影响小、操作简便、患者易耐受、住院时间短、恢复快、并发症少等优点,达到根治性病例的适应证一般为:单发肿瘤最大直径≤5 cm;多发肿瘤数目≤3 个、最大直径≤3 cm;无血管、胆管和邻近脏器侵犯及肝外转移;肝功能分级 Child-Pugh A/B 级[88,105]。对于 ICC 患者,肿瘤直径≤3.0 cm 者行消融治疗与手术治疗的总体生存差异无统计学意义,无论是原发或复发性病例,消融均是手术的合理替代治疗方案,而肿瘤直径为 3.0~5.0 cm 者行消融治疗的治疗效果尚存争议[90-91,106]。
4. 放射治疗:目前主要应用于肝恶性肿瘤,一般作为姑息性治疗手段,或作为术前新辅助治疗以缩小肿瘤体积、降低手术难度及减少高危手术患者手术播散的风险,亦可作为术后辅助治疗,或与动脉化疗栓塞等联合治疗提高疗效。放射治疗分为外放射治疗和内放射治疗。外放射治疗是利用放射治疗设备产生的射线(光子或粒子)从体外对肿瘤照射。内放射治疗是利用放射性核素,经机体管道或通过针道植入肿瘤内。放射治疗的照射剂量与患者生存密切相关,是提高疗效、减少并发症的关键,正常组织的耐受剂量必须考虑:放射治疗分割方式、肝功能 Child-Pugh 分级、正常肝体积、胃肠道淤血和凝血功能状况等。放射治疗常见不良反应包括乏力、消化道症状、骨髓抑制、肝功能损害等,严重者可能出现消化道出血,多以对症治疗为主,经治后多数可以恢复[88,107-108]。
5. 系统治疗:系统治疗或称之为全身性治疗,常用于肝恶性肿瘤的治疗,涵盖了分子靶向治疗、免疫治疗、化疗等,绝大多数需要系统治疗的肝结节为肝脏恶性肿瘤,而对于已明确诊断为肝囊肿、血管瘤、FNH 等典型良性结节者,通常无需系统治疗。系统治疗前应当评价患者背景肝病的严重程度和全身情况,以评估患者对系统治疗的耐受性和药物选择。
系统治疗是中晚期 HCC 的标准方案,近年来 HCC 的系统治疗取得了革命性进展,进入了“靶向+免疫”时代,一线方案包括阿替利珠单抗+贝伐珠单抗、信迪利单抗+贝伐珠单抗类似物、甲磺酸阿帕替尼+卡瑞利珠单抗、多纳非尼、仑伐替尼、替雷利珠单抗、索拉非尼、FOLFOX4 化疗方案等[88,109]。但随之而来也有越来越多的靶向药物及免疫检查点抑制剂相关不良反应报道,因此用药过程中需注意全程不良反应的管理。若肝结节为 ICC、肝上皮样血管内皮瘤等其他恶性肿瘤,或为其他恶性肿瘤的转移灶,其系统治疗不同于 HCC,应遵循相应肿瘤的治疗指南,例如以吉西他滨为基础的化疗方案是 ICC 的主要系统治疗手段[89-91],这也强调了精确病理诊断的重要性。系统治疗还可应用于某些特殊情境,如对于部分初始不可切除的肝恶性肿瘤,通过有效的系统治疗使肿瘤缩小、数目减少,可能获得手术切除或肝移植的机会,即降期转化治疗。此外,对于某些肝脏肿瘤术后病理提示高危复发因素(如微血管侵犯、肿瘤分化差)的患者,可在多学科讨论下考虑行系统性治疗作为辅助治疗[88]。
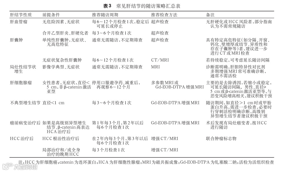
6. 随访监测:对于无干预指征的肝结节,尤其是大多数良性肝结节,多以随访监测为主(表 3)。如肝血管瘤通常无恶变倾向,不伴有危险因素者建议每半年至 1 年随访[92],亦有指南指出,除非患者有潜在肝硬化或 HCC 的风险,否则无症状性血管瘤无需进一步随访[4,110]。无症状单纯性肝囊肿患者,通常不需要常规监测或干预,除非患者合并某些高危特征如分隔、钙化、壁增厚等,而无症状复杂肝囊肿的患者,可考虑在 6~12 个月内进行监测成像[110-112]。FNH 通常比较稳定,很少出现出血、破裂等并发症,对于无症状的 FNH 患者,通常无需干预或监测[110,113-114]。不同于男性 HCA 患者的积极干预,无症状且直径<5 cm、无 β-连环蛋白激活的女性HCA患者,建议在停止口服避孕药及减轻体质量情况下进行 MRI 动态监测,通常建议观察 6~12 个月。直径<1 cm 的异型增生结节通常不推荐治疗,建议每 3~6 个月监测影像学,结节大小无变化时,可改为每 6 个月监测随访,若随访期间结节增大至直径>1 cm,或出现 AFP 等血清标志物升高,必要时可行穿刺活检。HCC 癌前病变治疗后建议第 1 年每 3 个月随访 1 次,后续每半年随访 1 次,术后病理提示局灶癌变者按 HCC 进行随访;HCC 根治性治疗后,2 年内通过增强 CT 或 MRI 每 3 个月复查 1 次,随后每 6 个月复查 1 次,晚期 HCC 患者每 3 个月监测随访[12,78,88,115-116]。总之,具体的监测方案依据患者的具体情况决定。
推荐意见 8:
肝结节的处理方式。肝结节的治疗有多种方式方法,包括病因治疗、肝局部切除、肝移植、消融治疗、血管介入治疗、放射治疗与系统治疗等,应综合肝结节的病因、性质、部位、大小、数量和患者的基本情况等制定个体化的精准治疗策略。多数肝占位性病变如原发性肝癌已有相应治疗指南或共识,诊断明确者可参照相应指南或共识进行处理。肝结节病因不明或者无法明确时,依据恶性结节的风险评估及 MDT 后,在与患者知情告知下,再决定治疗方法或者随访监测。
六、小 结
目前肝结节尚缺乏统一的诊治流程,其管理仍具有挑战性,因此本共识聚焦肝结节的定义、分类、筛查、诊断、治疗和随访等内容,为肝结节的管理提供系统化的临床指导,以期临床医师在面对肝结节时做出科学合理的诊断和治疗决策,进行个体化精准管理,改善患者预后。本共识也存在一定局限性,由于目前循证医学证据较少,部分新技术应用亦尚需进一步临床验证,未来有待根据更多循证医学证据及临床实践的反馈不断优化和完善。
(来源:中华肝脏病杂志)
声明:本文仅供医疗卫生专业人士了解最新医药资讯参考使用,不代表本平台观点。该信息不能以任何方式取代专业的医疗指导,也不应被视为诊疗建议,如果该信息被用于资讯以外的目的,本站及作者不承担相关责任。

