搜索
首页
大数快讯
大数活动
服务超市
文章专题
出海平台
流量密码
出海蓝图
产业赛道
物流仓储
跨境支付
选品策略
实操手册
报告
跨企查
百科
导航
知识体系
工具箱
更多
找货源
跨境招聘
DeepSeek
首页
>
脑机接口技术教育应用:现状、趋势与挑战
>
0
0
脑机接口技术教育应用:现状、趋势与挑战
现代远距离教育
2019-03-23
2
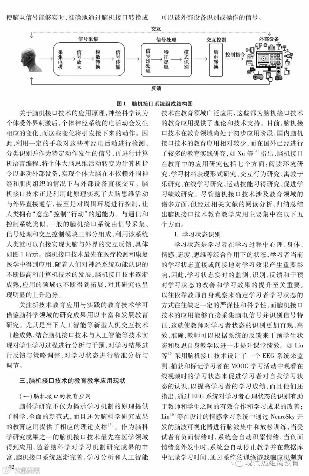
导读:脑科学研究和解读人类大脑内部学习机制对未来学习的潜在变革有着深刻的影响。作为脑科学研究成果的脑机接口技术不依赖外围神经和肌肉组成的通信通道,实现了大脑与外界环境直接交互,在教育领域具有极大的应用潜力。
引
文请注明:任岩,安涛,领荣
.
脑机接口技术教育应用:现状、趋势与挑战
[J].现代远距离教育,2019(02):71-78.
投稿
邮箱
:hljopenu@126.com,感谢您的
支持!
【声明】内容源于网络
0
0
现代远距离教育
本刊以追踪国内外现代远程教育和教育技术相关信息、探索远程教育规律、总结和交流远程教育经验、推动和促进远程教育事业发展为办刊宗旨,刊发论文紧紧围绕当前国内外远程教育的热点问题,为现代远程教育和学习型社会服务。
内容
370
粉丝
0
关注
在线咨询
现代远距离教育
本刊以追踪国内外现代远程教育和教育技术相关信息、探索远程教育规律、总结和交流远程教育经验、推动和促进远程教育事业发展为办刊宗旨,刊发论文紧紧围绕当前国内外远程教育的热点问题,为现代远程教育和学习型社会服务。
总阅读
59
粉丝
0
内容
370
在线咨询
关注