搜索
首页
大数快讯
大数活动
服务超市
文章专题
出海平台
流量密码
出海蓝图
产业赛道
物流仓储
跨境支付
选品策略
实操手册
报告
跨企查
百科
导航
知识体系
工具箱
更多
找货源
跨境招聘
DeepSeek
首页
>
基于学科课程重构的小学STEAM课程设计
>
0
0
基于学科课程重构的小学STEAM课程设计
现代远距离教育
2019-05-28
2
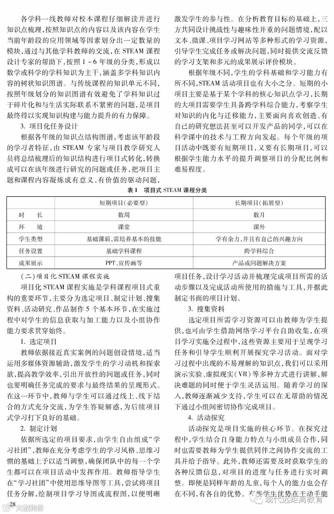
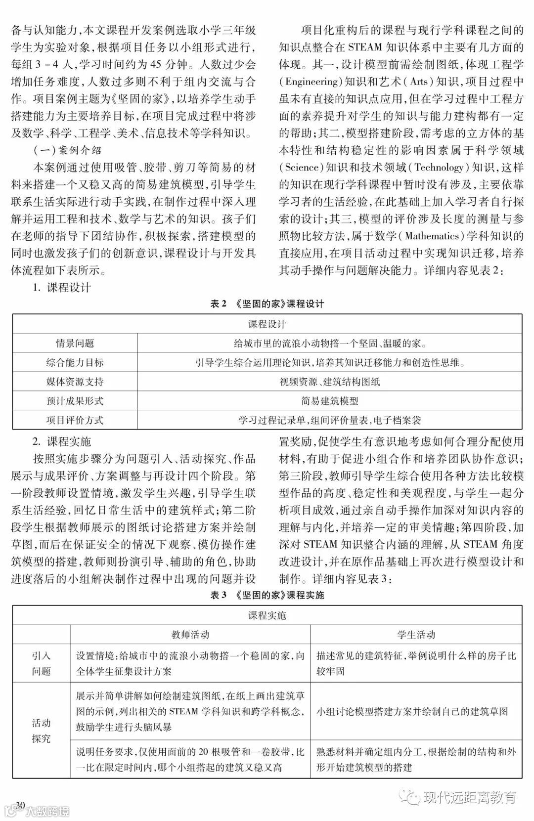
导读:STEAM教育理念自提出以来便以其学生高度参与、学科深度整合的特点受到广泛的关注,而新兴的项目化学习模式(PBL)能够促使在学生解决真实的复杂问题的过程中实现知识迁移,是 STEAM教育理念与现行课程
引
文请注明:袁磊,王健博乐
.
基于学科课程重构的小学STEAM课程设计
[J].现代远距离教育,2019(02):25-32.
投稿
邮箱
:hljopenu@126.com,感谢您的
支持!
【声明】内容源于网络
0
0
现代远距离教育
本刊以追踪国内外现代远程教育和教育技术相关信息、探索远程教育规律、总结和交流远程教育经验、推动和促进远程教育事业发展为办刊宗旨,刊发论文紧紧围绕当前国内外远程教育的热点问题,为现代远程教育和学习型社会服务。
内容
370
粉丝
0
关注
在线咨询
现代远距离教育
本刊以追踪国内外现代远程教育和教育技术相关信息、探索远程教育规律、总结和交流远程教育经验、推动和促进远程教育事业发展为办刊宗旨,刊发论文紧紧围绕当前国内外远程教育的热点问题,为现代远程教育和学习型社会服务。
总阅读
106
粉丝
0
内容
370
在线咨询
关注