搜索
首页
大数快讯
大数活动
服务超市
文章专题
出海平台
流量密码
出海蓝图
产业赛道
物流仓储
跨境支付
选品策略
实操手册
报告
跨企查
百科
导航
知识体系
工具箱
更多
找货源
跨境招聘
DeepSeek
首页
>
混合式学习环境下个性化的体验式活动设计模式研究
>
0
0
混合式学习环境下个性化的体验式活动设计模式研究
现代远距离教育
2019-01-06
1
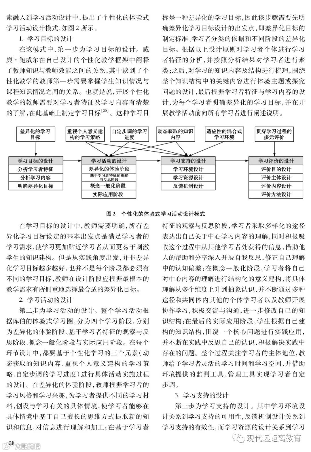
导读:提出了个性化的体验式学习活动设计模式的四个环节:学习目标的设计、学习活动的设计、学习支持的设计与学习评价的设计,以期为教师设计更适应个体学习者特征的体验式学习活动提供参照,为新技术新环境下开展体验式教
引文请注明:
王小根,王心语,任春兰
.
混合式学习环境下个性化的体验式
活动
设计模式研究
[J].现代远距离教育,2017(05):22-29.
投稿
邮箱
:hljopenu@126.com,感谢您的支持!
【声明】内容源于网络
0
0
现代远距离教育
本刊以追踪国内外现代远程教育和教育技术相关信息、探索远程教育规律、总结和交流远程教育经验、推动和促进远程教育事业发展为办刊宗旨,刊发论文紧紧围绕当前国内外远程教育的热点问题,为现代远程教育和学习型社会服务。
内容
370
粉丝
0
关注
在线咨询
现代远距离教育
本刊以追踪国内外现代远程教育和教育技术相关信息、探索远程教育规律、总结和交流远程教育经验、推动和促进远程教育事业发展为办刊宗旨,刊发论文紧紧围绕当前国内外远程教育的热点问题,为现代远程教育和学习型社会服务。
总阅读
376
粉丝
0
内容
370
在线咨询
关注