大数跨境
0
0

信息化背景下教学设计的“C-O-M”模型构建与实践研究

信息化背景下教学设计的“C-O-M”模型构建与实践研究 现代远距离教育
2019-01-10
1
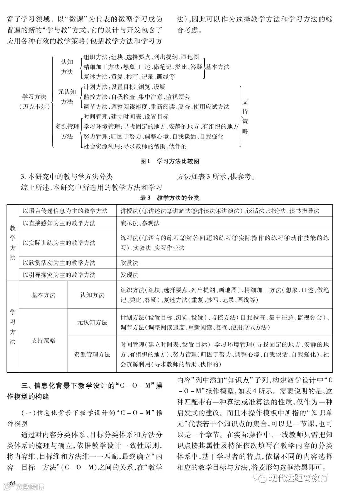
导读:通过厘清信息化背景下教学设计的“内容 -目标 -方法”(C-O-M)适配观要义,重新确定教学内容、目标、方法的分类体系,并构建信息化背景下教学设计的“C-O-M”操作模型,为一线教师提供一个直观、有效

引文请注明:蒋艳双,乜勇,李龙信息化背景下教学设计的“C-O-M”模型构建与实践研究[J].现代远距离教育,2018(04):59-68.

投稿邮箱:hljopenu@126.com,感谢您的支持!


【声明】内容源于网络
0
0
现代远距离教育
本刊以追踪国内外现代远程教育和教育技术相关信息、探索远程教育规律、总结和交流远程教育经验、推动和促进远程教育事业发展为办刊宗旨,刊发论文紧紧围绕当前国内外远程教育的热点问题,为现代远程教育和学习型社会服务。
内容 370
粉丝 0
现代远距离教育 本刊以追踪国内外现代远程教育和教育技术相关信息、探索远程教育规律、总结和交流远程教育经验、推动和促进远程教育事业发展为办刊宗旨,刊发论文紧紧围绕当前国内外远程教育的热点问题,为现代远程教育和学习型社会服务。
总阅读59
粉丝0
内容370