大数跨境
0
0

学习测评大数据支撑下面向知识点的学习预警建模与仿真

学习测评大数据支撑下面向知识点的学习预警建模与仿真 现代远距离教育
2019-10-25
0
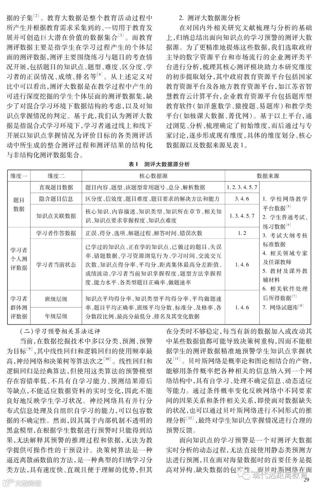
导读:学习测评是教学环节中的重要活动模块,对基于学生测评所产生的数据进行收集分析有助于挖掘学 生真实的学习状态,明晰学生对知识点的掌握情况。



文请注明:王均霞,俞壮,牟智佳,李雨婷学习测评大数据支撑下面向知识点的 学习预警建模与仿真[J].现代远距离教育,2019(04):28-37.

投稿邮箱:hljopenu@126.com,感谢您的支持!


【声明】内容源于网络
0
0
现代远距离教育
本刊以追踪国内外现代远程教育和教育技术相关信息、探索远程教育规律、总结和交流远程教育经验、推动和促进远程教育事业发展为办刊宗旨,刊发论文紧紧围绕当前国内外远程教育的热点问题,为现代远程教育和学习型社会服务。
内容 370
粉丝 0
现代远距离教育 本刊以追踪国内外现代远程教育和教育技术相关信息、探索远程教育规律、总结和交流远程教育经验、推动和促进远程教育事业发展为办刊宗旨,刊发论文紧紧围绕当前国内外远程教育的热点问题,为现代远程教育和学习型社会服务。
总阅读148
粉丝0
内容370