大数跨境
0
0

区域信息化教学推广中教师“意见领袖” 识别量表的编制

区域信息化教学推广中教师“意见领袖” 识别量表的编制 现代远距离教育
2020-08-05
2
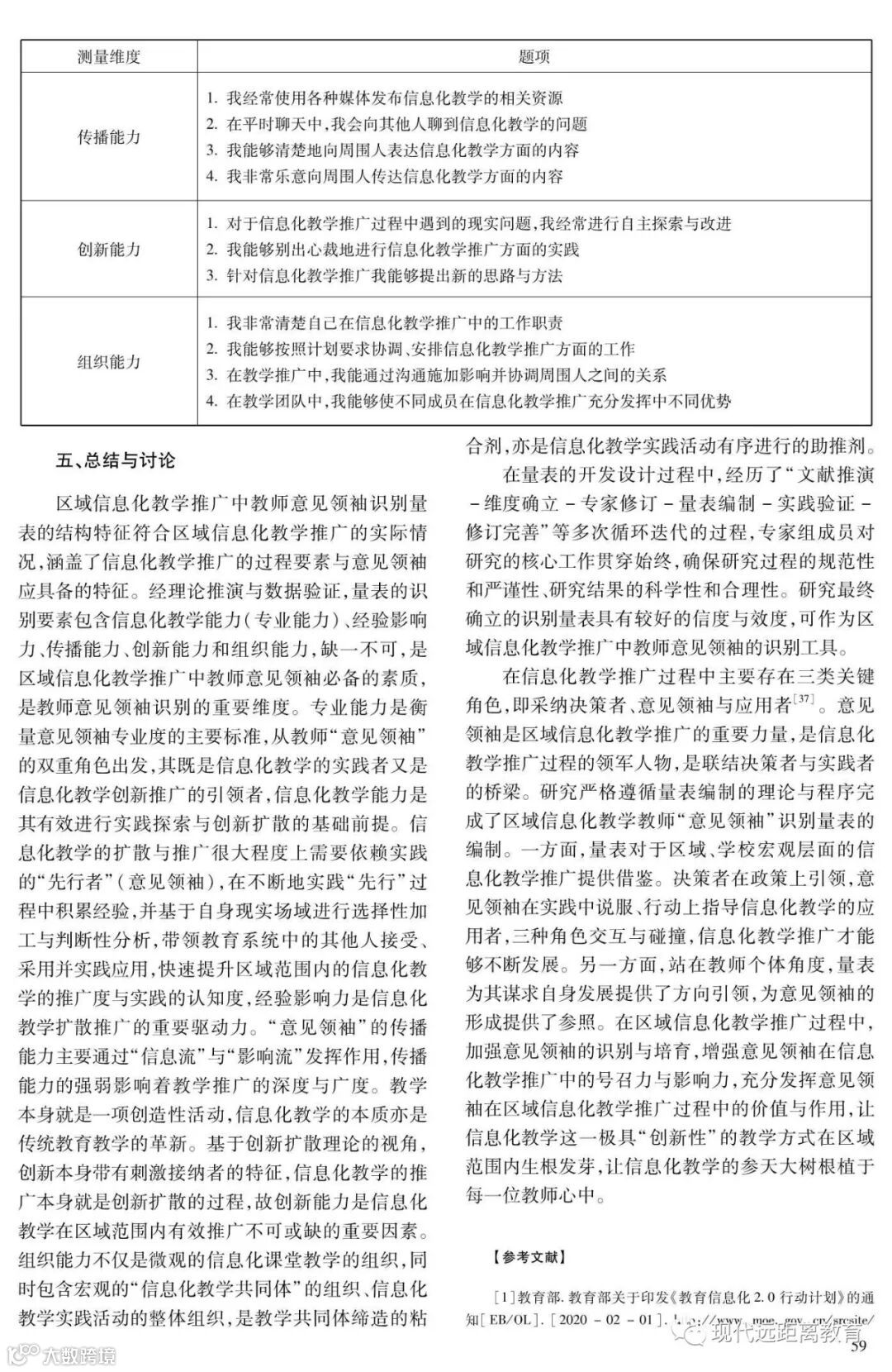
导读:区域整体推进是教育教学信息化走向深入的重要路径。教师“意见领袖”是信息化教学在区域内扩散推广的推动者,担任着决策与实践之间桥梁的角色,对信息化教学推广的深度与广度具有重要影响。教师“意见领袖”的识别、

文请注明:赵可云,亓建芸,苟睿,等. 区域信息化教学推广中教师“意见领袖” 识别量表的编制[J]. 现代远距离教育,2020(03):51-60.

投稿邮箱:hljopenu@126.com,感谢您的支持!


【声明】内容源于网络
0
0
现代远距离教育
本刊以追踪国内外现代远程教育和教育技术相关信息、探索远程教育规律、总结和交流远程教育经验、推动和促进远程教育事业发展为办刊宗旨,刊发论文紧紧围绕当前国内外远程教育的热点问题,为现代远程教育和学习型社会服务。
内容 370
粉丝 0
现代远距离教育 本刊以追踪国内外现代远程教育和教育技术相关信息、探索远程教育规律、总结和交流远程教育经验、推动和促进远程教育事业发展为办刊宗旨,刊发论文紧紧围绕当前国内外远程教育的热点问题,为现代远程教育和学习型社会服务。
总阅读20
粉丝0
内容370