搜索
首页
大数快讯
大数活动
服务超市
文章专题
出海平台
流量密码
出海蓝图
产业赛道
物流仓储
跨境支付
选品策略
实操手册
报告
跨企查
百科
导航
知识体系
工具箱
更多
找货源
跨境招聘
DeepSeek
首页
>
在线直播课堂教师信息技术应用行为的个案研究
>
0
0
在线直播课堂教师信息技术应用行为的个案研究
现代远距离教育
2021-12-15
2
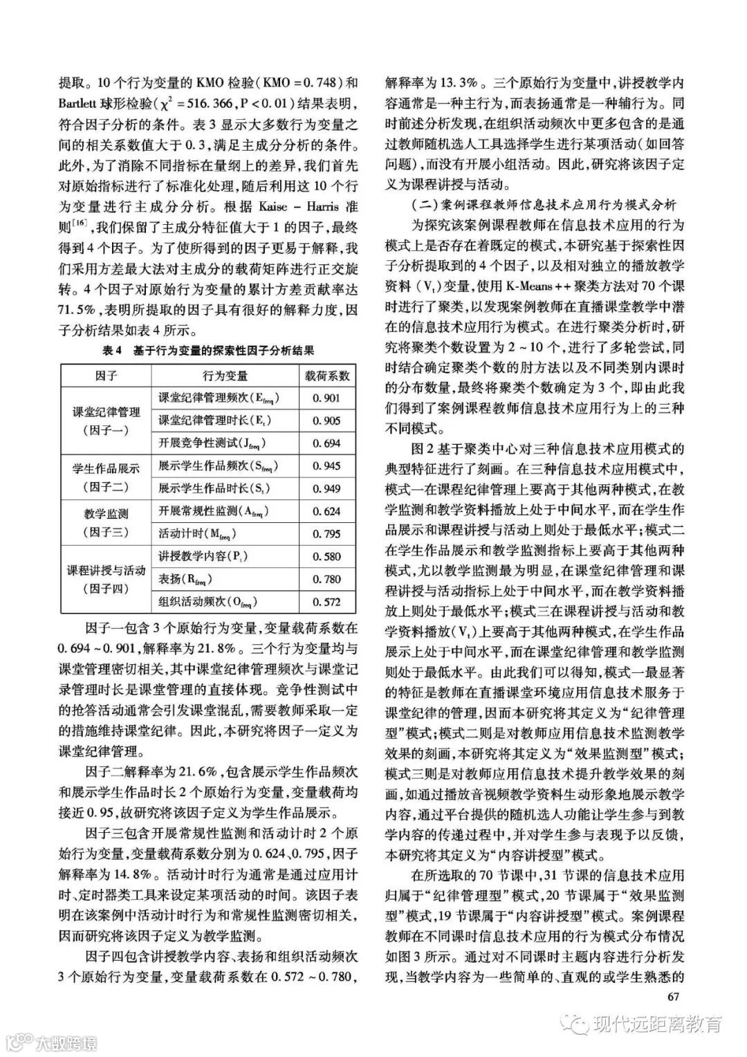
导读:教师信息技术应用能力是新时代教师专业发展的重要能力。在线直播教学作为当前一种新的教学方式,对教师信息技术应用能力也提出了新的要求。
引
文请注明:
高明,张婧婧.
在线直播课堂教师信息技术应用行为的个案研究
[J].现代远距离教育,2021(05):6
3-72
.
投稿
邮箱
:hljopenu@126.com,感谢您的
支持!
【声明】内容源于网络
0
0
现代远距离教育
本刊以追踪国内外现代远程教育和教育技术相关信息、探索远程教育规律、总结和交流远程教育经验、推动和促进远程教育事业发展为办刊宗旨,刊发论文紧紧围绕当前国内外远程教育的热点问题,为现代远程教育和学习型社会服务。
内容
370
粉丝
0
关注
在线咨询
现代远距离教育
本刊以追踪国内外现代远程教育和教育技术相关信息、探索远程教育规律、总结和交流远程教育经验、推动和促进远程教育事业发展为办刊宗旨,刊发论文紧紧围绕当前国内外远程教育的热点问题,为现代远程教育和学习型社会服务。
总阅读
20
粉丝
0
内容
370
在线咨询
关注