大数跨境
0
0

创新时代未来学校的建设:内涵特征与实践方式

创新时代未来学校的建设:内涵特征与实践方式 现代远距离教育
2022-11-04
0
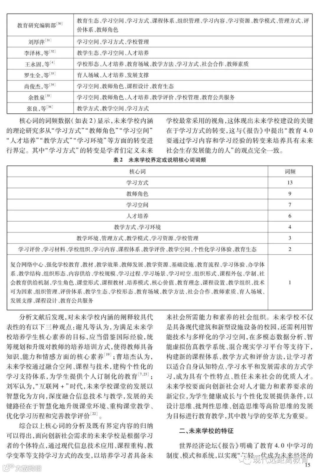
导读:技术进步和社会经济发展使得优质、公平、全纳的教育成为趋势且具备可能。当今社会已进入创新社会,教育4.0的开启要求学校、教师、教学回应并引领变革,迈向以人的全面发展、能力和素养培养为目标的教育新样态。

文请注明:穆 肃,庄慧娟,胡丽丹,朱家淼. 创新时代未来学校的建设:内涵特征与实践方式[J].现代远距离教育,2022(04):13-22.

投稿邮箱:hljopenu@126.com,感谢您的支持!


【声明】内容源于网络
0
0
现代远距离教育
本刊以追踪国内外现代远程教育和教育技术相关信息、探索远程教育规律、总结和交流远程教育经验、推动和促进远程教育事业发展为办刊宗旨,刊发论文紧紧围绕当前国内外远程教育的热点问题,为现代远程教育和学习型社会服务。
内容 370
粉丝 0
现代远距离教育 本刊以追踪国内外现代远程教育和教育技术相关信息、探索远程教育规律、总结和交流远程教育经验、推动和促进远程教育事业发展为办刊宗旨,刊发论文紧紧围绕当前国内外远程教育的热点问题,为现代远程教育和学习型社会服务。
总阅读0
粉丝0
内容370