搜索
首页
大数快讯
大数活动
服务超市
文章专题
出海平台
流量密码
出海蓝图
产业赛道
物流仓储
跨境支付
选品策略
实操手册
报告
跨企查
百科
导航
知识体系
工具箱
更多
找货源
跨境招聘
DeepSeek
首页
>
智能教育下在线问题解决学习研究:内涵、模型与解释
>
0
0
智能教育下在线问题解决学习研究:内涵、模型与解释
现代远距离教育
2022-07-07
2
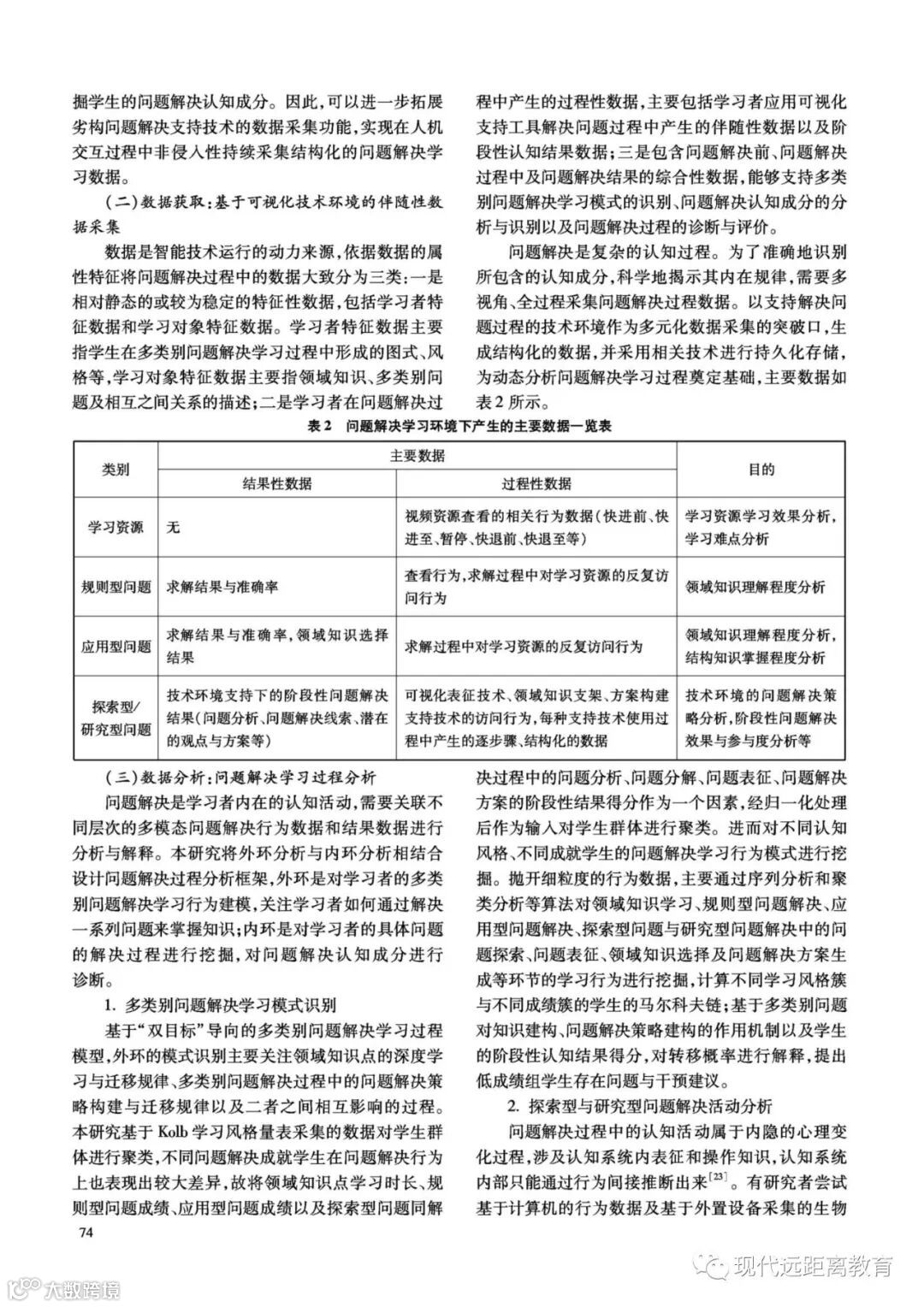
导读:促进学习者知识建构与能力发展的问题解决学习是智能教育时代的重要教学模式。
引文请注明:
多召军,张嘉男,任永功
.
智能教育下在线
问题解决学习
研究:
内涵、模型与解释
[J].现
代远距离教育
,2022(03):
70
-77
.
投稿
邮箱
:hljopenu@126.com,感谢您的
支持!
【声明】内容源于网络
0
0
现代远距离教育
本刊以追踪国内外现代远程教育和教育技术相关信息、探索远程教育规律、总结和交流远程教育经验、推动和促进远程教育事业发展为办刊宗旨,刊发论文紧紧围绕当前国内外远程教育的热点问题,为现代远程教育和学习型社会服务。
内容
370
粉丝
0
关注
在线咨询
现代远距离教育
本刊以追踪国内外现代远程教育和教育技术相关信息、探索远程教育规律、总结和交流远程教育经验、推动和促进远程教育事业发展为办刊宗旨,刊发论文紧紧围绕当前国内外远程教育的热点问题,为现代远程教育和学习型社会服务。
总阅读
20
粉丝
0
内容
370
在线咨询
关注