大数跨境
0
0

世界一流高校探索生成式人工应用规范的经验及对我国的启示——基于LDA主题模型分析的文本挖掘

世界一流高校探索生成式人工应用规范的经验及对我国的启示——基于LDA主题模型分析的文本挖掘 现代远距离教育
2024-08-22
0
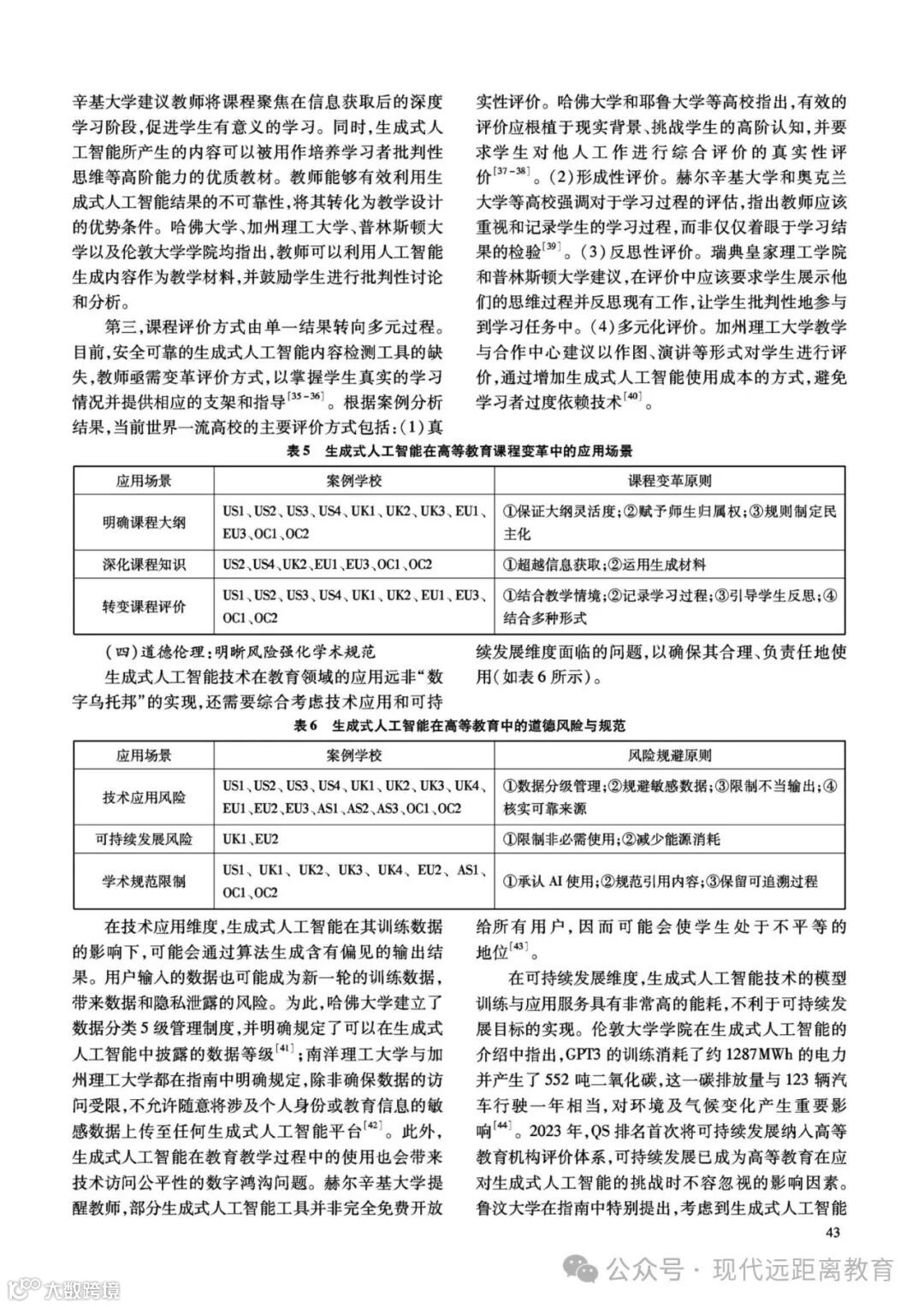
导读:生成式人工智能的飞速迭代迫使高等教育在人才培养、专业转型等方面作出及时的回应。诸多世界一流高校和科研机构正积极探索其应用价值,并从应用模式、技术伦理等视角制定相应的技术规范和应用指导。

文请注明:楚肖燕,沈书生,王敏娟,王会军,李晓文,翟雪松世界一流高校探索生成式人工应用规范的经验及对我国的启示——基于LDA主题模型分析的文本挖掘[J].现代远距离教育,2024(03):38-47.


【声明】内容源于网络
0
0
现代远距离教育
本刊以追踪国内外现代远程教育和教育技术相关信息、探索远程教育规律、总结和交流远程教育经验、推动和促进远程教育事业发展为办刊宗旨,刊发论文紧紧围绕当前国内外远程教育的热点问题,为现代远程教育和学习型社会服务。
内容 370
粉丝 0
现代远距离教育 本刊以追踪国内外现代远程教育和教育技术相关信息、探索远程教育规律、总结和交流远程教育经验、推动和促进远程教育事业发展为办刊宗旨,刊发论文紧紧围绕当前国内外远程教育的热点问题,为现代远程教育和学习型社会服务。
总阅读0
粉丝0
内容370