搜索
首页
大数快讯
大数活动
服务超市
文章专题
出海平台
流量密码
出海蓝图
产业赛道
物流仓储
跨境支付
选品策略
实操手册
报告
跨企查
百科
导航
知识体系
工具箱
更多
找货源
跨境招聘
DeepSeek
首页
>
基于大模型的多智能体协同游戏化学习交互行为及机制研究
>
0
0
基于大模型的多智能体协同游戏化学习交互行为及机制研究
现代远距离教育
2025-10-11
2
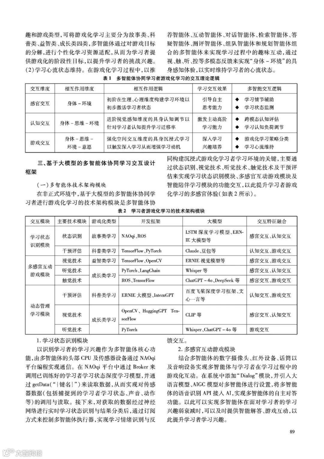
导读:随着生成式人工智能技术快速迭新,多智能体渐以参与学习者非正式环境的游戏化学习,赋能学习者未来智能非正式教育。
引文请注明:
公 雪, 张婧楠, 谢中取, 刘秉新
.
基于大模型的多智能体协同游戏化学习交互行为及机制研究
[J].现代远距离教育,2025(04):87-96.
感谢您的支持!
【声明】内容源于网络
0
0
现代远距离教育
本刊以追踪国内外现代远程教育和教育技术相关信息、探索远程教育规律、总结和交流远程教育经验、推动和促进远程教育事业发展为办刊宗旨,刊发论文紧紧围绕当前国内外远程教育的热点问题,为现代远程教育和学习型社会服务。
内容
370
粉丝
0
关注
在线咨询
现代远距离教育
本刊以追踪国内外现代远程教育和教育技术相关信息、探索远程教育规律、总结和交流远程教育经验、推动和促进远程教育事业发展为办刊宗旨,刊发论文紧紧围绕当前国内外远程教育的热点问题,为现代远程教育和学习型社会服务。
总阅读
59
粉丝
0
内容
370
在线咨询
关注