搜索
首页
大数快讯
大数活动
服务超市
文章专题
出海平台
流量密码
出海蓝图
产业赛道
物流仓储
跨境支付
选品策略
实操手册
报告
跨企查
百科
导航
知识体系
工具箱
更多
找货源
跨境招聘
DeepSeek
首页
>
2020服装品牌行业研究报告
>
0
0
2020服装品牌行业研究报告
商业新视界新思维
2021-03-03
0
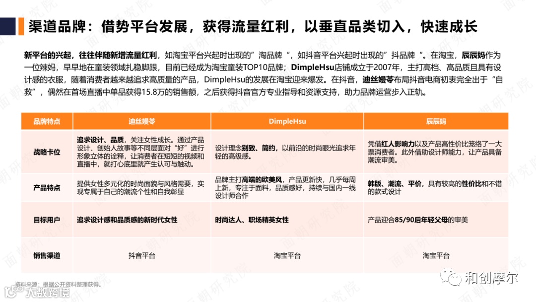
导读:2020服装品牌行业研究报告
end
来源:面朝
【声明】内容源于网络
0
0
商业新视界新思维
这里是商业新视界新思维的自媒体空间,涉及商业地产及经济、文化和社会生活的观察和思考
内容
954
粉丝
0
关注
在线咨询
商业新视界新思维
这里是商业新视界新思维的自媒体空间,涉及商业地产及经济、文化和社会生活的观察和思考
总阅读
2
粉丝
0
内容
954
在线咨询
关注