鼎湖综合整理,转载需授权
2024年的退税开始啦!
从2月21日起,可以在个人所得税App预约,从3月1日起开始办理,为了防止系统高峰出现问题,建议大家都提前预约。
每到这个时候,总会有人晒出自己的退税 “成绩单”,成功退了大几千甚至上万块的不在少数。

当然了,也有些人不仅一分钱没得退,还得自己倒贴好几千补税......
那具体咋退税?怎样才能退更多的钱呢?我们今天就出一期详细的攻略~
新政策,再添一项扣除
2024年,国家开始全面实施个人养老金制度,自2024年1月1日起,凡是参加个人养老金的,在个税上可以享受一年12000元的扣除额度。


要注意的是,这里的养老金不是单位交的养老保险,是自费参保的补充部分。也就是说,个人缴纳个人养老金的,个税每年可以享受12000元的扣除额度。假如您的个税扣除部分超额在12000内的非常建议您把个人养老保险交上。
具体咋操作呢?也非常简单
在个税APP首页点击【2024综合所得年度汇算 - 去预约】,点进去后,选择开始预约,接着选择一个您方便填报的时间。需要注意的是,您在两次预约未填报后就不能再预约了,需等3月21日后再申报。


这样做,能退更多钱!
当然,也不是人人都能成功退税的,有的朋友申报完之后,可能发现自己退税金额为0,甚至还得补一大笔税。
作为放射科医生,收入本就不高,千万别忘了这几项退税申报!!!
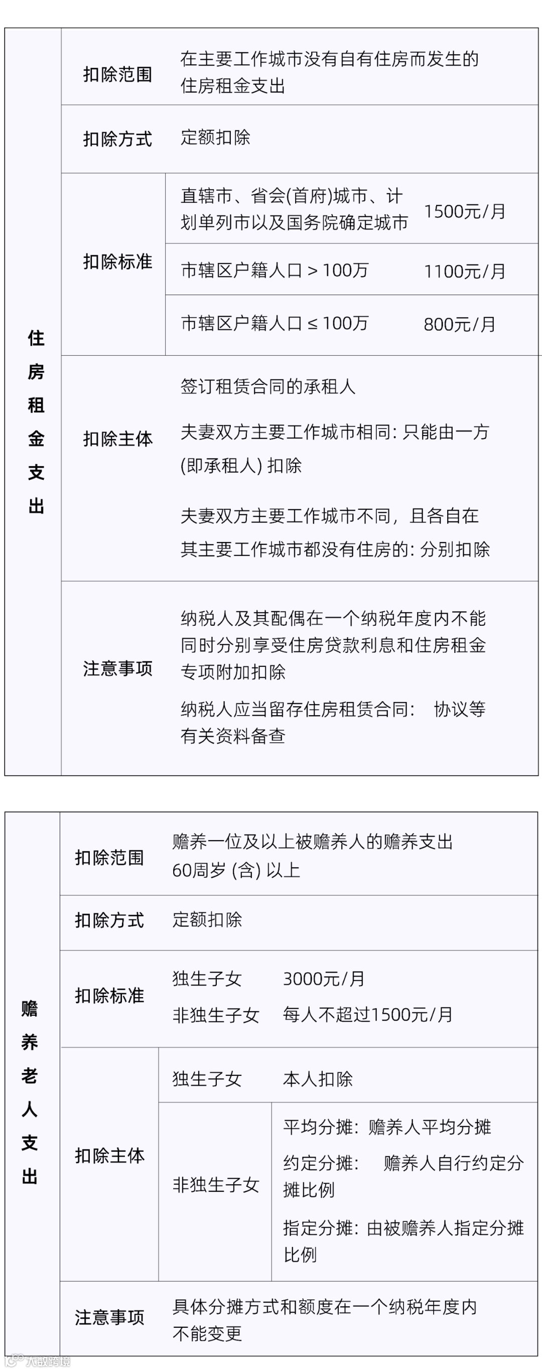
其中,个人所得税专项附加扣除是重要的个人退税来源:指个人所得税法规定的子女教育、继续教育、大病医疗、住房贷款利息或者住房租金、赡养老人等项专项附加扣除。
检查抵税项目是否填完整
国家为了减轻我们的交税负担,对符合要求的人群都有一定的减税福利,目前有三个可以抵税的项目。
第一个是专项附加扣除,主要有以下几项:


像我们平时租房子、养娃、赡养老人等等,只要符合以下条件,都能拿来抵税。
比如去年生娃了,就可以申请 3 岁以下婴幼儿照护这一项,每月能减2000元的税,夫妻双方最好让收入高的一方100% 抵扣,能省更多钱。
具体操作如下:
左右滑动图片查看
不过要注意的是,各类CT\MRI\PET等上岗证并未包含在职业资格认定范畴,所以,各类上岗证应该是不能作为申报退税依据的,否则除了会追回退税,还会面临补交滞纳金的风险。(具体以当地税务政策为准)。
国务院微信客户端国家职业资格目录可查询得到的相关职业资格取得及晋升可以认定,其中,医师资格以及卫生专业技术资格都明确可以认定。
填完上面抵税项目后,如果还是觉得退的钱少了或要补的税太多了,那不妨可以看看自己的计税方式有没有选错。
像我们收到的年终奖属于“全年一次性奖金”,它就有两种计税方式:合并计税和单独计税。

选对了,可能不用补税,甚至还能多退钱,一旦选错了,可能得多补大几千的税。
所以,这两种计税方式,咱们都可以试一试,看看哪种退的钱更多、或者能补更少税,选择对自己有利的就好。
一般来说,我们今年3月份申请的退税,是去年的。那如果是前几年忘了退,还能申请吗?
当然可以,只要没超过3年,都能一起退。
像有些朋友可能有租房可以抵扣,但之前忘了填,那今年也可以申请更改,操作步骤跟上面也差不多,在个税汇算页面选择对应的年份,然后点击下面的【更正】,就能修改了。

写在最后
如果这一顿操作下来,最终还是要补税,那也说明去年的收入是有提高的,这也是值得开心的事情~
当然了,要补税的朋友,也记得及时补齐,否则不仅要交滞纳金,还会上征信。
另外,只要年收入不超过12万,或者需要补的钱没超400块,那就不用补税了,四舍五入相当于赚了~
个税关乎着每个人的钱袋子,如果你觉得这篇文章有用,也可以转发给身边的亲朋好友。
若有其他疑问
欢迎在下方留言讨论

·END·
精彩推荐:
力荐!医学影像专业必关注的8个公众号
全网最全的解剖图库,千万不要错过 300+神经、头颈系统超全影像文章汇总
全网最全头颅影像解剖学,不容错过(更新版) 全网最全大关节影像解剖,不容错过(更新版) 影像科急诊必备手册,必点收藏 脊柱、脊髓解剖及常见疾病汇总(41篇) 乳腺解剖及影像学检查详细汇总 心胸系统文章汇总(132篇) 全网最全全身X线高清图谱
![]()
更多精彩医学影像内容,尽在鼎湖影像 权威医学影像公众号,欢迎您的关注↓↓
↓↓ 欢迎进入鼎湖学堂




