

1
冷链物流产业链概览
冷链物流行业是随着科学技术的进步、制冷技术的发展而建立起来的,是以冷冻工艺学为基础、以制冷技术为手段的低温物流过程。从整个冷链物流的产业链来看,冷链物流的上游包括:冷藏车制造、冷库建设和冷机等设备制造等环节;冷链物流的中游包括运输环节(包括干线运输和配送)、仓储环节(包括仓储费用和装卸费用等)和其他环节(包装、分拣、贴标等增值服务);冷链物流的下游应用包括食品行业、医药行业、化工行业和花卉行业。

在冷链物流产业链上,上游主要涉及冷藏车、冷藏设备的生产企业;中游的冷链物流企业大致可分为运输型、仓储型和综合型冷链物流企业;下游的应用领域分别为商超、加工厂、医院和终端消费者。

2
产业链上游:冷链基础设施不断完善
1 2019年全国冷库总量突破6000亿吨
在中央政治局会议提出实施城乡冷链物流基础设施补短板工程的要求后,我国冷链基础设施建设加快推进。数据显示,2015-2019年,我国冷库总量呈逐年递增趋势。2019年,全国冷库总量约6053万吨,新增库容814.5万吨。然而,尽管冷库容量增长迅速,但相比庞大的生鲜运输需求依然存在较大的增长空间。

2 2019年我国冷藏车保有量达21.47万辆
冷藏车作为冷链物流的核心运输设备,据中物联冷链委统计数据显示,2015-2019年,我国冷藏车保有量几乎保持了20%以上的增速。2019年,我国冷藏车保有量约21.47万辆,较2018年增加3.47万辆。

3
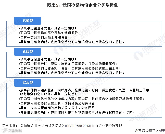
产业链中游:冷链物流企业数量不断增加
目前,我国冷链物流企业的分类参照《物流企业分类与评估指标》(GB/T19680-2013)可分为三大类,即运输型冷链物流企业、仓储型冷链物流企业和综合性冷链物流企业。

据中冷联盟发布的《全国冷链物流企业分布图》显示,2019年,我国冷链物流企业数量约1832家,较2018年增加了165家。

分区域来看,华东地区的企业数量最多,占比企业总数量的32.26%;其次是华南地区,企业数量占比达17.74%。

4
产业链下游:2019年市场规模达3391亿元
随着基础设施的不断完善和市场需求的增长,近年来,我国冷链物流行业的市场规模逐年扩大。2019年,我国冷链物流行业的市场规模约3391亿元,同比增长17.60%。

5
冷链物流企业竞争格局分析
1 星级冷链物流企业名单
2015年5月,《物流企业冷链服务要求与能力评估指标》国家标准正式发布,此后,中物联评估办、中物联冷链委依据该标准在全国范围内开展星级冷链物流企业评估工作。截至2020年6月底,中国物流与采购联合会星级冷链物流企业评估委员会共审定通过了九批星级冷链物流企业。在这九批星级冷链物流企业名单中,四星级企业数量最多,共37家,其次是三星级企业,共22家。

星级冷链物流企业的数量一定程度上也能体现企业的竞争实力。其中,运输型、仓储型和综合型企业的具体名单如下:



2 山东省企业更具竞争优势
从星级冷链物流企业的区域分布来看,我国山东省的星级企业领跑全国,共21家冷链物流企业被评定进入星级名单,说明山东省的冷链物流行业的整体发展水平较高。其次是辽宁省和上海市,均有9家企业被评定进入星级名单。

3 冷链物流百强企业的TOP10企业变动较小
从2016-2018年我国冷链物流百强企业的排名变化情况来看,排名前十的企业竞争格局较为稳定。其中,希杰荣庆物流供应链有限公司和顺丰速运有限公司在这三年内始终位列榜单的前三名。

4 市场集中度有待提升
市场集中度方面,2018年,冷链物流企业前5名的营收达到139.64亿元,占百强总营收的35%;冷链物流企业前10名的营收达到214.81亿元,占百强总营收的54%,头部集聚效应明显;冷链物流企业前30名的营收达到314.07亿元,占到百强总营收的79%;冷链物流企业前50名的营收达到349.92亿元,占到百强总营收的88%。冷链物流企业后50名的营收只占到百强总营收的12%,意味着中小企业占据多数,冷链物流行业仍面临散、小、杂的特点。

6
“政策+需求”双轮驱动行业快速发展
冷链物流行业作为现代物流行业的重要组成部分,未来几年仍将呈高速发展态势。一方面,冷链物流是我国农产品产销链的关键支撑环节,其发展备受中央政府的关注和重视。2017-2020年,我国中央一号文件中均有明确加强我国农产品冷链物流体系建设的内容,为我国冷链物流行业的发展带来了利好的政策环境。

2020年7月,为贯彻落实党中央、国务院关于城乡冷链物流设施补短板和建设国家骨干冷链物流基地的决策部署,国家发展改革委印发《关于做好2020年国家骨干冷链物流基地建设工作的通知》,公布了2020年17个国家骨干冷链物流基地建设名单。

另一方面,随着人们消费观念和消费方式的改变,我国冷链物流的市场需求也将快速增长。据中冷联盟预测,2020年,我国冷链物流市场需求将达2.4亿吨。



