人工心脏瓣膜术后能做MRI吗?
人工心脏瓣膜术后MRI检查,你担心的是什么?

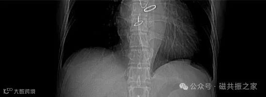
当你遇到人工心脏瓣膜或瓣膜成形环术后的患者,上图△,你是不是担心:“心脏瓣膜会不会被磁场吸移位?” ,“会不会局部升温,导致灼伤?”,或者 “检查会不会对植入物造成损害?” 事实上,很多相关的研究证实已经为我们提供了明确的答案。
磁场导致的机械位移风险:早期机械瓣膜若含铁磁性材料,可能因强磁场产生位移或扭矩力。但现代瓣膜多采用非铁磁性材质(如钛合金、热解碳),此类风险极低。
热效应与射频能量吸收:金属植入物在射频场中可能局部升温,但研究显示,心脏机械瓣膜在1.5T或3.0T磁场下升温幅度不超过1℃,未达临床危害阈值。
图像伪影干扰:金属材质可能引发局部信号丢失或几何畸变,影响心脏瓣膜及周边结构的成像质量。伪影范围通常局限于瓣膜周围的局部区域,如有必要进行该区域的MRI检查时,可通过序列优化(如增加带宽、使用金属伪影抑制技术)减轻影响。
患者心理与生理反应:对专业知识的欠缺或对检查流程的不熟悉可能导致患者担忧,配合度下降,需通过沟通和镇静措施改善。
|总结:现代人工瓣膜在MRI检查中的物理风险已显著降低,但仍需结合个体化评估和优化扫描参数来进一步降低生物效应风险。
人工心脏瓣膜材质是什么!哪些材质最安全?
人工心脏瓣膜和瓣膜成形环的材质直接决定了其MRI兼容性。以下是目前临床常用的材质分类及特点:
| 类型 | 材质组成 | 特点 | MRI兼容性 |
|---|---|---|---|
| 机械瓣膜 | 热解碳涂层、钛合金框架 | 耐用性强(寿命>20年),需长期抗凝治疗 | 3.0T以下安全 |
| 生物瓣膜 | 猪主动脉瓣、牛心包组织 | 无需长期抗凝,寿命10-15年 | 全兼容 |
| 瓣膜成形环 | 聚酯编织物、钛合金环 | 用于修复原生瓣膜结构,降低再手术率 | 3.0T以下安全 |
| 介入瓣膜 | 镍钛合金支架+生物瓣叶 | 经导管植入,创伤小,适用于高龄或高危患者 | 需评估支架磁性 |
|小贴士:MRI兼容性需参考具体产品说明书及植入时间(如1996年后产品普遍兼容)。
最新研究证实!人工心脏瓣膜术后MRI检查真的安全吗?
根据最新研究及临床指南,人工心脏瓣膜和瓣膜成形环的MRI检查安全性已得到广泛验证:
机械瓣膜:2007年AHA声明指出,几乎所有市售机械瓣膜在≤3.0T磁场下安全,即使植入当天亦可检查。仅极早期型号(如1960年代不锈钢材质)需谨慎评估。
生物瓣膜与成形环:因不含金属成分,MRI检查无任何限制。牛心包生物瓣因组织致密性更优,成像伪影极少。
特殊材质影响:含镍钛合金(如介入瓣支架)的植入物需确认其磁性。实验表明,镍钛诺(Nitinol)在3.0T磁场中位移力远低于心脏搏动产生的生理应力,安全性可靠。
|提醒:MRI检查前务必提供详细的植入物信息,以确保安全!
体内植入物MRI检查全攻略!这些你都知道吗?
除了心脏瓣膜,其他体内植入物的MRI兼容性也备受关注。以下是常见植入物的MRI兼容性分析:
| 植入物类型 | MRI 安全性 | 注意事项 |
|---|---|---|
| 颅内动脉瘤夹 | - 强磁性材料的动脉瘤夹禁止用于 MRI 检查。 - 非铁磁性或弱铁磁性材料的动脉瘤夹可用于 1.5 T(含)以下的MRI检查。 |
- 如果不清楚受检者颅内是否有动脉瘤夹,应先进行 X 线平片检查。 - 对于属性不明的动脉瘤夹,应谨慎评估风险-获益比,并签署知情同意书。 |
| 心脏植入式电子设备 | - 绝大多数心脏植入式电子设备(如心脏起搏器、ICD、ICM、ILR 等)不能与 MRI 兼容。 - 2011 年后上市的 MR 兼容型心脏起搏器和ILR可在特定条件下使用。 |
- 装有心脏起搏器或 ICD 的患者进行MRI检查时,设备内置程序可能发生意外变化,需密切监控。 - 废弃的导联或脉冲发生器可能带来风险,需谨慎处理。 |
| 人工耳蜗 | - MRI 扫描可能会使人工耳蜗磁极发生翻转,需通过手术复位。 - 在 1.5 T(含)以下的磁场环境中,人工耳蜗相对安全。 |
- 头部扫描时磁极翻转的概率较低,胸腹部和下肢扫描时需注意缓慢移床。 - 需评估MRI检查的风险-获益比。 |
| 骨科植入物 | - 骨科植入物(如钢板、钢针、螺钉、人工关节等)大多为非铁磁性或弱磁性,通常不会移动。 - 植入物可能会引入图像伪影,影响周围组织的观察。 |
- 植入物可能会引起热灼伤的风险,需注意扫描时的温度控制。 |
| 外科和介入器材 | - 穿刺针、导丝、导管、射频消融和微波治疗等设备应为非铁磁性。 - 铁磁性器材可能发生抛射,具有危险性。 |
- 使用非铁磁性器材进行 MRI 引导下的介入手术。 - 放射粒子植入后行 MRI检查是安全的。 |
| 输液泵和留置导管 | - 输液泵和留置导管通常为非铁磁性和弱磁性,进行 MRI 检查是安全的。 - 带有胰岛素泵的患者应移除胰岛素泵,因强磁场可能破坏其功能。 |
- 胰岛素泵在进入MRI 检查室时应移除。 |
| 牙科植入物 | - 牙科植入物(如种植牙、假牙、烤瓷牙等)大多为非铁磁性,通常在 3.0 T(含)以下场强的MRI设备中不会移动和变形。 - 牙科植入物所在部位可能会出现伪影。 |
- 需注意牙科植入物可能引起的图像伪影。 |
| 宫内节育器及乳腺植入物 | - 金属宫内节育器一般由铜制成,在 3.0 T(含)以下MRI检查中无明显不良反应,但可能产生伪影。 - 乳腺植入物大多为非铁磁性物质,MRI 检查是安全的。 |
- 需注意宫内节育器可能引起的图像伪影。 - 少数整形用的配件可能有金属,应予以注意。 |
| 冠状动脉与外周血管支架 | - 几乎所有市面上的冠状动脉支架产品在 MRI 时都是安全的,可在 3.0 T(含)以下的MRI设备上进行检查。 - 2007 年前的外周动脉支架可能存在弱磁性,但通常认为在手术后局部可以行MRI检查。 |
- 需确认支架的材料和植入时间。 |
| 人工心脏瓣膜和瓣膜成形环 | - 市面上几乎所有的人工心脏瓣膜和瓣膜成形环都是MRI安全的,手术后任意时间都可在 3.0 T(含)以下的MRI扫描仪中进行检查。 | - 需在MRI检查前对材料进行确认。 |
| 眼内植入物 | - 磁性眼内植入物可能在强磁场中发生移位,不宜进行MRI检查。 | - 需特别注意磁性眼内植入物的患者,避免 MRI检查。 |
|重要提示:所有植入物均需遵循“四项基本原则”——铁磁性物体绝对禁忌、电子设备需特殊评估、非铁磁性物体需临床确认、新植入弱磁性物体需观察期。
为了降低风险,我们应该做些什么?
-
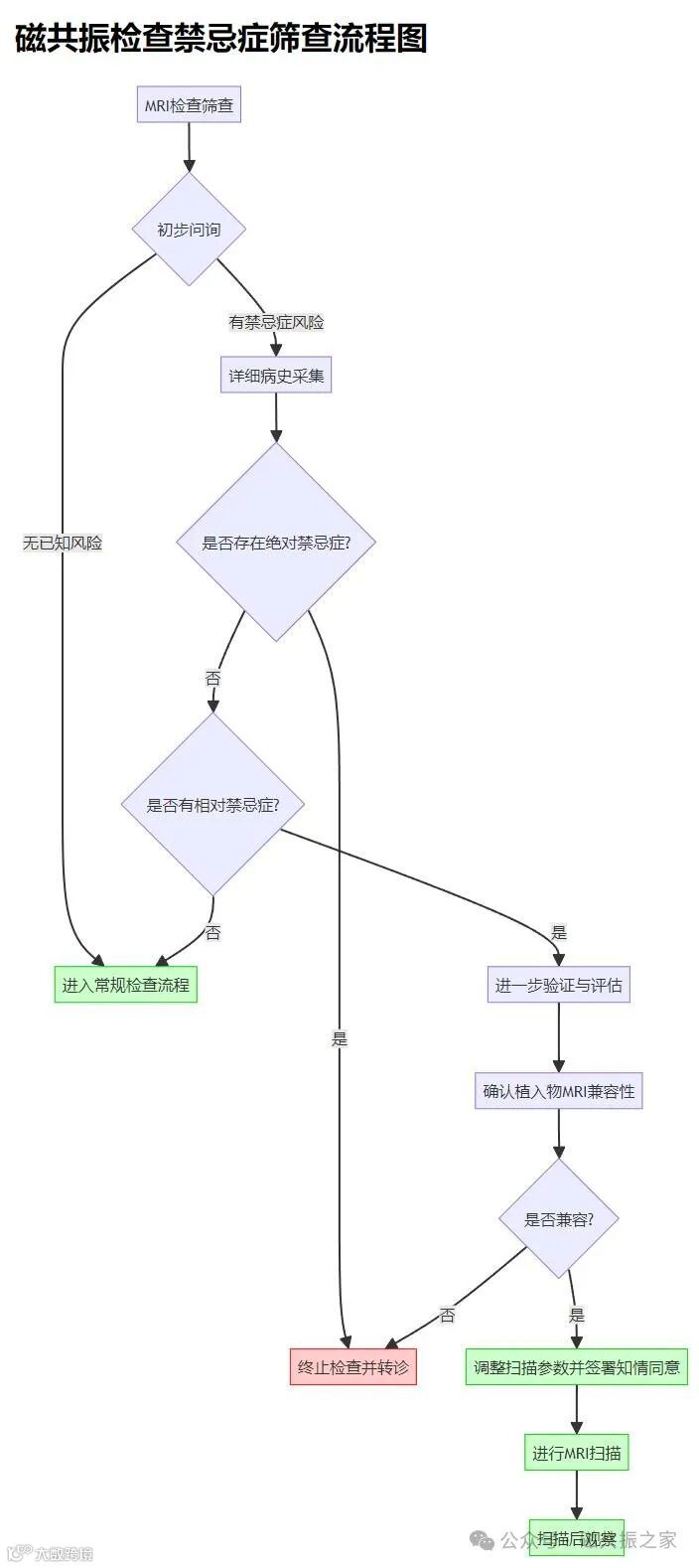
做好MRI禁忌症的筛查。严格筛查流程。
植入物信息核验:获取植入物品牌、型号及MRI兼容性标签。
患者教育:告知扫描中可能出现的局部发热或振动感,要求及时反馈异常症状。
②序列选择与参数优化
序列选择
避免高SAR序列:禁用快速自旋回波(FSE/TSE)及长回波链(ETL)序列,优先选用梯度回波(GRE)或平面回波(EPI)序列。
减少射频能量沉积:使用短TR和低翻转角(<30°)设计。
参数调整
降低SAR值:通过减少扫描层数、缩短重复时间(TR)及回波时间(TE)。
优化扫描范围:仅覆盖目标区域,避免植入物周围冗余扫描。
③SAR(特殊吸收率)控制
SAR限制模式:启用设备内置的SAR监控系统,确保局部SAR值<2.0 W/kg(全身平均<4.0 W/kg)。
分段扫描:对长时程检查(如全身MRI)分次完成,必要时间隔时间一定的时间。
④.特殊植入物处理
心脏起搏器/ICD:需遵循厂家最新兼容性声明,禁用MRI或仅在特定场强下由专科医生监护操作。
动脉瘤夹/人工耳蜗:需明确材质(如钛合金安全,非钛合金需X光验证),避免高场强(>1.5T)扫描。
骨科植入物:优先使用低场强(1.5T)及宽接收带宽减少磁敏伪影。

对于有金属植入物的患者,应合理优化扫描参数来减轻局部区域的磁敏感伪影。
⑤扫描后监测
观察局部反应:检查植入物区域有无红肿、疼痛等炎症或热损伤迹象。
记录与上报:对扫描中SAR值超限或患者不适事件进行详细记录并提交质控部门。
展望|未来关注的方向在哪里?
参考文献:
中华医学会放射学分会质量管理与安全管理学组,中华医学会放射学分会磁共振成像学组.磁共振成像安全管理中国专家共识[J].中华放射学杂志,2017,51(10):725-731.DOI:10.3760/cma.j.issn.1005-1201.2017.10.003.胡泽平. 冠脉与外周血管支架和机械瓣膜的MRI安全性. 安徽医科大学第一附属医院, 2024.
中华医学会影像技术分会,中国医师协会医学技师专业委员会.MRI临床应用安全专家共识[J].中华放射学杂志,2023,57(9):955-961.DOI:10.3760/cma.j.cn112149-20230113-00036.
AHA科学声明. 心脏植入物MRI检查指南. ,2024.
姚跃,邵宏安,刘浩,李庆国,姚昊.心脏瓣膜置换患者术后磁共振扫描的安全性评估[J].中国心血管病研究,2023,21(11):972-975.DOI:10.3969/j.issn.1672-5301.2023.11.003.
人工心脏瓣膜材料分类. 搜狗百科, 2024(机械瓣与生物瓣材质对比)
中国医学装备协会磁共振应用专业委员会.冠状动脉MR血管成像临床应用专家共识(第一版)[J].中华放射学杂志,2021,55(9):895-902.DOI:10.3760/cma.j.cn112149-20210511-00468.
·END·
精彩推荐:
力荐!医学影像专业必关注的8个公众号
全网最全的解剖图库,千万不要错过 300+神经、头颈系统超全影像文章汇总
全网最全头颅影像解剖学,不容错过(更新版) 全网最全大关节影像解剖,不容错过(更新版) 影像科急诊必备手册,必点收藏 脊柱、脊髓解剖及常见疾病汇总(41篇) 乳腺解剖及影像学检查详细汇总 心胸系统文章汇总(132篇) 全网最全全身X线高清图谱
![]()
更多精彩医学影像内容,尽在鼎湖影像 权威医学影像公众号,欢迎您的关注↓↓
↓↓ 欢迎进入鼎湖学堂





