临聘人员(或称临时聘用人员):是指用人单位因临时性、阶段性或特定项目需求,通过签订短期劳动合同雇佣的工作人员
图片来源:网络
根据爆料出来的一份《封丘县妇幼保健院初审医学类不符合优化条件临聘人员名单》(不完整),可以看到,超声科的同行位列其中。据说全县此次清退人员高达500多人,多数第一学历为中专。
图片源自:网络
500+医务人员遭辞退
具体情况为何?
根据文件,河南封丘县卫生系统主要优化原则如下:
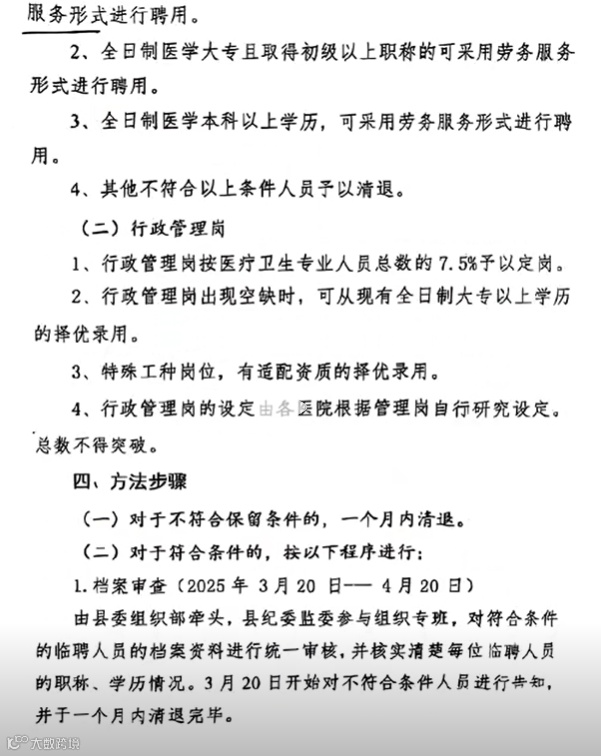
全日制医学中专且取得中级以上职称人员,可采用劳务服务形式进行聘用。
全日制医学大专且取得初级以上职称人员,可采用劳务服务形式进行聘用。
全日制医学本科以上学历,可采用劳务服务形式进行聘用。
其他不符合以上条件人员,予以清退。
劳务服务形式,即劳务派遣方式,是指用人单位将部分非核心员工或非专业性工作外包给劳务派遣公司,由劳务派遣公司承担这些员工的人力资源管理服务工作,并承担所有的人事风险责任。
行政管理岗按医疗卫生专业人员总数的7.5%子以定岗。
行政管理岗出现空缺时,可从现有全日制大专以上学历的择优录用。
特殊工种岗位,有适配资质的择优录用。
行政管理岗的设定由各医院根据管理岗自行研究设定。
左右滑动查看更多
有一位同为医技科室的检验人,也在网上分享了自身经历,13年的工作最终以一份“解除劳动关系协议书”结束。
图片源自:网络
事件引发热议
网友评论亮了
此事件一出,医疗界内引发热议!
有人认为因为中专学历就解聘不公平,以前的中专比高中还难考,何况十几年前医院的主力军就是这批中专医护,就这么一刀切难以服众。
有人认为工作十几年了,没考到中级,甚至还是初级士者,本质上是因为以前招聘不严格时期入职医院,此类人算不上“实干型”,可以适当淘汰。
上下滑动查看更多
但大多数人还是对清退表示震惊与恐慌,现在主要清退第一学历中专,以后是否清退第一学历为大专者?未来该何去何从?
多地已开始清退编外
或是大势所趋
河南封丘县卫生系统此次清退不是一时兴起,有迹可循。早在2024年,封丘县就召开了“基层医疗机构优化临聘人员工作会议”,从动员到实施,用时一年。
2024年9月,国家卫健委也曾针对儿科问题作出回复,称可通过“优化医院内医务人员结构比例,压缩行政、后勤、辅助等人员”等方式,让更多资源朝儿科倾斜。
无独有偶,早在2019年,安徽发布的《关于做好基层卫生技术人员接受普通专科学历教育工作的通知》中,明确提出要提升基层卫生技术人员专业素质能力,同时表示:学历水平达不到岗位需求的卫生技术人员,将逐步从医疗卫生岗位清退。
大浪淘沙
何去何从
面对清退浪潮,包括影像科在内的所有医务人员又该何去何从?借用某自媒体医疗大V的话,要想不被时代淘汰,要做好以下三点:
提升学历(虽然现在已经很卷了);
提升职称(但是评职称要达到相关条件,比如论文等);
提升技能(比如自媒体技能,懂医又懂自媒体的目前真的不多)。
你怎么看呢?
欢迎评论区留言
·END·
精彩推荐:
力荐!医学影像专业必关注的8个公众号
全网最全的解剖图库,千万不要错过 300+神经、头颈系统超全影像文章汇总
全网最全头颅影像解剖学,不容错过(更新版) 全网最全大关节影像解剖,不容错过(更新版) 影像科急诊必备手册,必点收藏 脊柱、脊髓解剖及常见疾病汇总(41篇) 乳腺解剖及影像学检查详细汇总 心胸系统文章汇总(132篇) 全网最全全身X线高清图谱
![]()
更多精彩医学影像内容,尽在鼎湖影像 权威医学影像公众号,欢迎您的关注↓↓
↓↓ 欢迎进入鼎湖学堂





