来源:浙大二院放射科
近日,浙江大学医学院附属第二医院临床放射影像联合研究室张敏鸣教授团队在神经病学权威期刊Brain杂志发表了题为《Oxygen extraction fraction in small vessel disease: relationship to disease burden and progression》的研究论文。研究发现脑小血管病患者脑白质区 “氧摄取分数” 随病灶负荷表现出 “先上升后下降” 的变化模式;在校正脑血流量后,基线氧摄取分数较高的患者疾病纵向进展相对较慢。该成果表明,脑氧代谢在脑小血管病发生发展中起着重要作用,基于磁共振测量的氧摄取分数有望成为脑小血管病临床研究的重要工具。
本文第一作者是浙大二院放射科张睿婷博士,浙江大学硕士研究生林妙为共同第一作者;通讯作者为浙大二院放射科黄沛钰博士。论文全文链接:
https://doi.org/10.1093/brain/awae383
慢性低灌注是脑小血管病(Cerebral small vessel disease, CSVD)的主要发病机制之一。既往研究表明,当脑组织灌注不足时,机体可通过上调氧摄取分数(Oxygen extraction fraction, OEF)进行代偿、缓解脑组织缺氧状态,然而该机制在CSVD中的作用仍有待明确。本研究旨在探索CSVD患者中脑血流(Cerebral blood flow, CBF)和OEF的协同变化规律,并了解其与CSVD疾病负荷及纵向进展的关联。
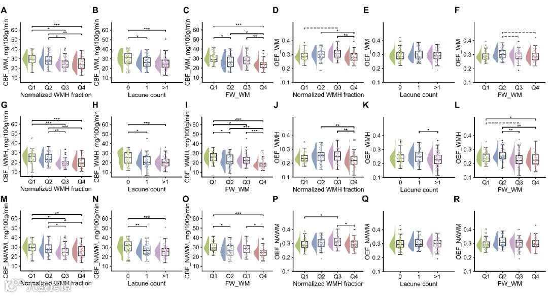
本研究回顾性纳入了195例CSVD患者和178例正常对照(Normal control, NC),其中47例CSVD患者具有纵向随访数据,平均随访时间为2.6年。采用动脉自旋标记技术测量CBF,并采用定量磁敏感图结合定量血氧水平依赖成像(QQ-OEF)技术测量OEF。采用脑白质高信号(White matter hyperintensities, WMH)体积、腔隙数量、脑白质自由水反映疾病负荷。
在横断面分析中,我们比较了CSVD与NC组在总体白质(White matter, WM)、正常表现白质(Normal-appearing white matter, NAWM)及WMH区域的CBF和OEF;并在CSVD患者中进一步分析了不同疾病负荷组CBF和OEF的差异。在纵向分析中,我们采用线性混合效应模型研究基线CBF与OEF对WMH体积及白质自由水纵向进展的影响。
与NC组相比,CSVD组的平均CBF在WM、NAWM和WMH区域均显著降低;而OEF则在NAWM区域升高、在WMH区域下降。按疾病负荷分组后,OEF在轻至中度CSVD患者中升高、在最严重的患者中下降。纵向分析结果显示,联合基线CBF和OEF相比单独CBF可以更好地预测脑损伤进展,较高的基线OEF与较慢的疾病进展相关。
图一:CSVD和NC组的CBF、OEF图
CSVD组的CBF低于NC组;NC组OEF值在各个区域较为一致,而CSVD组脑室周围区域的OEF较低(紫色箭头),脑叶浅表区的OEF稍高(红色圆圈)。
图二:CSVD和NC组之间CBF和OEF的差异及CBF和OEF的相关性
CSVD组在WM、NAWM和WMH区域的平均CBF均显著降低;在NAWM区域的平均OEF升高,而在WMH区域的平均OEF下降;CBF和OEF呈负相关。
图三:不同疾病负荷CSVD患者的CBF和OEF差异
随疾病负荷增加,各白质区域CBF逐渐下降;OEF则随WMH体积增大和FW_WM水平升高,呈现“先上升后下降”的变化模式。
图四:NC和轻、中、重CSVD患者的CBF和OEF图像示例
CSVD患者A、B、C疾病负荷由轻到重,CBF逐渐降低,而OEF则先上升后下降(B患者OEF最高而C患者OEF最低)。
在CSVD患者中,OEF随疾病负荷表现出 “先上升后下降 ”的变化模式。CBF和OEF可以共同预测CSVD疾病进展、较高的基线OEF对SVD患者存在保护作用。本研究结果提示脑氧代谢在脑小血管病发生发展中起着重要作用,基于磁共振测量的氧摄取分数可有望成为脑小血管病临床研究的重要工具。
张睿婷 博士,浙大二院放射科主治医师 硕士研究生导师
2018年获临床医学博士学位(导师:楼敏教授);2018年8月-2023年8月进入浙江大学医学院临床医学博士后流动站(导师:张敏鸣教授),期间获博士后国际交流计划派出项目资助,于2021至2022年前往法国国家健康与医学研究院(INSERM),在著名神经病学家、欧洲脑科学大奖得主Hugues Chabriat教授团队访学,发起1项多中心脑小血管病研究。目前主要从事脑血管病神经影像学研究,在Brain, Neurology, Stroke, Alzheimer's & Dementia, Journal of Stroke, Journal of Cerebral Blood Flow & Metabolism等知名学术期刊以第一作者(含共同第一作者)发表SCI论文20余篇。主持国家自然科学基金青年项目、中国博士后科学基金面上项目、浙江省自然科学基金项目各1项。
林妙 浙江大学2022级全日制学术型硕士研究生
导师黄沛钰高级工程师。主要从事脑小血管病的神经影像学研究,拟通过多模态磁共振成像探索脑小血管病的疾病进展机制。目前以第一作者和共同第一作者身份发表SCI论文2篇。
黄沛钰 博士 浙大二院放射科高级工程师,博士研究生导师。
长期从事医学影像新技术转化研究。主持国家自然科学基金项目3项、浙江省自然科学基金重点项目2项。曾在Brain, Alzheimer’s & Dementia, Movement Disorders, Neuroimage等领域权威期刊发表第一/通讯作者论文70余篇,参与获得浙江省科技进步二等奖2项、三等奖1项。担任中华医学会放射学分会青年学组委员,浙江省医学会放射学分会委员,浙江省神经科学学会理事,浙江省生物医学工程学会放射学专业委员会常委等学会职务,是Journal of Alzheimer’s Disease杂志Associate Editor、以及30余部知名学术期刊的审稿专家。
·END·
精彩推荐:
力荐!医学影像专业必关注的8个公众号
全网最全的解剖图库,千万不要错过 300+神经、头颈系统超全影像文章汇总
全网最全头颅影像解剖学,不容错过(更新版) 全网最全大关节影像解剖,不容错过(更新版) 影像科急诊必备手册,必点收藏 脊柱、脊髓解剖及常见疾病汇总(41篇) 乳腺解剖及影像学检查详细汇总 心胸系统文章汇总(132篇) 全网最全全身X线高清图谱
![]()
更多精彩医学影像内容,尽在鼎湖影像 权威医学影像公众号,欢迎您的关注↓↓
↓↓ 欢迎进入鼎湖学堂






