来源:核医之家
肝癌(HCC)是全球癌症相关死亡的主要原因之一。尽管近年来免疫治疗有所进展,但患者5年生存率仍低于20%。尤其是在接受肝脏定向放疗、栓塞等局部治疗后,传统影像学方法(如MRI、CT)难以准确区分坏死组织与存活肿瘤,导致疗效评估困难。
近日,一项发表于《Journal of Nuclear Medicine》的研究提出了一种新型分子影像探针 — CD24靶向免疫PET显像剂,为肝癌的精准诊断与治疗评估带来了新思路。
什么是CD24?为何选择它?
CD24是一种高度糖基化的细胞膜蛋白,在多种肿瘤中过度表达,包括约70%的肝癌病例。它与肿瘤进展、转移和免疫逃逸密切相关,且在正常成人组织中表达有限,主要分布于免疫细胞。
这些特性使CD24成为理想的肿瘤靶点。目前已有多个CD24靶向抗体(如ATG-031、IMM47)进入临床试验,用于实体瘤的免疫治疗。然而,将其用于核医学领域尚属首次。
研究亮点:
CD24靶向PET显像剂的开发与验证
研究团队开发了一种名为 [89Zr]Zr-DFO-α-hCD24的免疫PET显像剂,其核心成分是人源化抗CD24单克隆抗体(α-hCD24),通过螯合剂DFO与放射性核素锆-89(89Zr)结合。
关键成果:
高亲和力与稳定性
α-hCD24与CD24结合力强(Kd ≈ 2.4 nM),DFO修饰后结合力未受影响。
显像剂放射化学纯度高(99% ± 1%),制备效率达75% ± 5%。
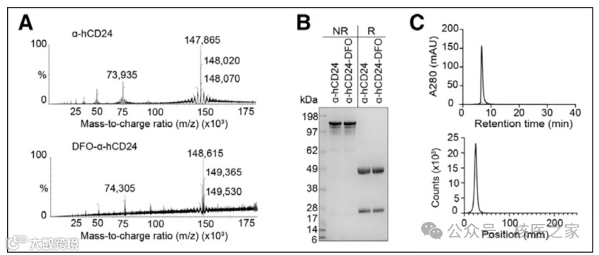
图1. α-hCD24- DFO偶联保持结构完整性并实现高效放射性标记。
(A) α-hCD24(上)和DFO -α-hCD24(下)的质量谱图,证实了稳定的偶联,最终螯合剂与抗体的平均比例为1.5:1。
(B) 十二烷基硫酸钠-聚丙烯酰胺凝胶电泳显示,α-hCD24- DFO 在偶联后仍保持结构完整性,图中标明了还原(R)和非还原(NR)条件。
(C) 大孔高效液相色谱(上)证实了α-hCD24- DFO 在放射性标记前的纯度。放射性薄层色谱(下)验证了[89Zr]Zr- DFO -α-hCD24的高效放射性标记。
体外验证
在多个肝癌细胞系(如Hep3B、SNU449)中确认CD24在mRNA、总蛋白及细胞膜水平均有高表达。
使用CRISPR/Cas9技术构建CD24阴性细胞系作为对照,验证了显像剂的特异性。
图2. HCC 细胞中CD24表达在翻译水平和细胞膜水平上的验证。
(A) 通过定量逆转录聚合酶链反应分析验证HCC 细胞系中CD24基因表达,以β-肌动蛋白(ACTB)作为内参。
(B) 蛋白质印迹分析证实HCC 细胞中CD24蛋白表达,以甘油醛-3-磷酸脱氢酶(GAPDH)作为内参。
(C) 流式细胞术直方图显示α-hCD24单克隆抗体与HCC 细胞上的CD24结合,以HT29结直肠癌细胞为参照,人IgG1作为同型对照。
(D) 平均荧光强度(MFI)分析比较相对CD241表达水平,显示SNU449、Hep3B、HT29、Huh7、SNU182,在HepG2细胞中未检测到表达。
(E) 流式细胞术分析CD241(SNU449、Hep3B和HT29)与CD242细胞系,CD242细胞中CD24表达几乎检测不到,以人IgG1作为同型对照。
(F) HT29和Hep3B细胞中CD241和CD242的免疫荧光染色,显示CD24表达(红色)和49,6-二脒基-2-苯基吲哚(DAPI)的核染色(蓝色)。CD24在亲本细胞中显著表达,但在CD242克隆中缺失。底部面板显示使用同型匹配阴性对照的免疫荧光结果。
活体显像与分布
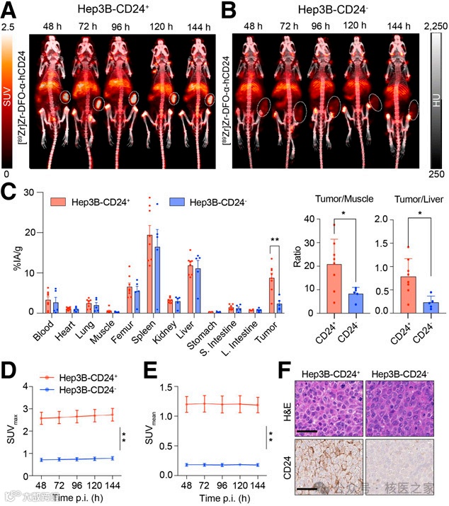
在荷瘤小鼠模型中,[89Zr]Zr-DFO-α-hCD24在CD24阳性肿瘤中摄取显著高于CD24阴性肿瘤。
例如,在Hep3B-CD24+肿瘤中,144小时摄取达8.7 %IA/g,而CD24−组仅为2.3 %IA/g。
PET/CT图像清晰显示肿瘤区域特异性浓聚,且随时间延长信号持续增强。
图3. [89Zr]Zr- DFO -α-hCD24特异性定位于CD241人结直肠肿瘤中。
(A) 注射72小时后HT29-CD241异种移植瘤中[89Zr]Zr- DFO -α-hCD24的最大强度投影(MIP)PET/CT图像(n 5 3)。肿瘤以白色虚线圆圈标出。
(B) 注射72小时后HT29-CD242异种移植瘤中[89Zr]Zr- DFO -α-hCD24的MIP PET/CT图像(n 5 3),肿瘤以白色虚线圆圈标出。
(C) 注射72小时后HT29-CD241和HT29-CD242异种移植瘤中[89Zr]Zr- DFO -α-hCD24在主要器官中的生物分布分析,比较肿瘤与肌肉及肿瘤与肝脏的比值。数据以均值±标准误表示(每组n=3),放射性摄取以%IA/g显示。
图4. [89Zr]Zr- DFO -α-hCD24在CD241人HCC 肿瘤中表现出随时间累积的特性。
(A) 注射后48、72、96、120和144小时,Hep3B-CD241异种移植瘤中[89Zr]Zr- DFO -α-hCD24的最大强度投影(MIP)PET/CT图像示例(n=5)。肿瘤用白色虚线圆圈标出。
(B) 注射后48、72、96、120和144小时,Hep3B-CD242异种移植瘤中[89Zr]Zr- DFO -α-hCD24的代表性MIP PET/CT图像示例(n= 5)。肿瘤用白色虚线圆圈标出。
(C) 注射后144小时,Hep3B-CD241和Hep3B-CD242异种移植瘤中[89Zr]Zr- DFO -α-hCD24在主要器官中的生物分布分析,比较肿瘤与血液及肿瘤与肌肉的比值。
SUVmax (D) 和SUVmean (E) 值在Hep3B-CD241和Hep3B-CD242异种移植瘤中进行了比较。(F) Hep3B-CD241和Hep3B-CD242异种移植瘤的苏木精和伊红染色及CD24免疫组化图像示例。
对比现有标志物:
GPC3的局限性
Glypican-3(GPC3)是当前肝癌常用的靶点,但在20%–30%的肝癌中不表达,限制了其普适性。本研究显示,在GPC3表达较低的Hep3B模型中,CD24靶向显像剂的摄取优于GPC3靶向探针,提示CD24可作为GPC3的有效补充或替代靶点。
临床意义与应用前景
尤其在局部治疗后,CD24-PET可帮助区分坏死组织与残留或复发病灶,指导后续治疗。
CD24高表达与不良预后相关,该显像剂有望用于筛选适合接受CD24靶向治疗(如抗体药物偶联物、放射性核素治疗)的患者。
CD24在结直肠癌、三阴性乳腺癌、膀胱癌等多种肿瘤中高表达,该技术有望推广至其他CD24阳性肿瘤的诊断与治疗评估。
对当前局限与未来方向
由于抗体在肝脾代谢,导致这些器官信号较高,影响肿瘤/肝脏对比度。
部分游离89Zr沉积于骨骼,提示需优化螯合策略。
研究强调,膜表面CD24表达才是影响显像剂摄取的关键,而非细胞总CD24含量。
开发抗体片段或小分子探针以改善药代动力学;
优化89Zr螯合方式,减少骨骼摄取;
探索“预靶向”策略,提高信噪比。
总 结
CD24靶向免疫PET显像剂 [89Zr]Zr-DFO-α-hCD24在临床前研究中展现出良好的肿瘤靶向性与显像潜力,为肝癌的精准诊断与个体化治疗提供了新工具。尽管仍需进一步优化,这一成果标志着肝癌核医学迈出了从 “结构显像” 向 “功能与分子显像” 的关键一步。
未来,我们有望通过一针显像剂,实现肝癌的“看得清、分得明、治得准”。
Makala H, Sheehan-Klenk J, Lee W, et al. CD24 as a Novel Radiopharmaceutical Target for Hepatocellular Carcinoma. J Nucl Med. 2025. doi:10.2967/jnumed.125.270167
·END·
精彩推荐:
力荐!医学影像专业必关注的8个公众号
全网最全的解剖图库,千万不要错过 300+神经、头颈系统超全影像文章汇总
全网最全头颅影像解剖学,不容错过(更新版) 全网最全大关节影像解剖,不容错过(更新版) 影像科急诊必备手册,必点收藏 脊柱、脊髓解剖及常见疾病汇总(41篇) 乳腺解剖及影像学检查详细汇总 心胸系统文章汇总(132篇) 全网最全全身X线高清图谱
![]()
更多精彩医学影像内容,尽在鼎湖影像 权威医学影像公众号,欢迎您的关注↓↓
↓↓ 欢迎进入鼎湖学堂






