

来源:核医之家
在精准医疗时代,一张清晰的分子影像,往往能决定患者的治疗方向。
肝癌,全球第六大常见癌症,早期诊断一直是临床上的重大挑战。传统的血清标志物、超声和CT等影像手段,往往难以在疾病初期捕捉到微小病灶的踪迹。
随着分子影像技术的发展,针对特定生物标志物的正电子发射断层扫描为肝癌的早期诊断带来了新希望。
近日,一项发表在《Molecular Pharmaceutics》上的研究,为我们带来了一个令人振奋的消息:一种能同时靶向肝癌两大关键靶点——Glypican-3(GPC3) 和前列腺特异性膜抗原(PSMA)的新型PET探针T2P,在小鼠模型中展现出了卓越的显像能力。
这不仅仅是一个简单的探针,它更像一个双重锁定的智能导航系统,有望让肝癌在分子影像的世界里无所遁形。
要理解这项突破的价值,首先要了解肝癌的"门牌号"。
GPC3,是一种在超过95%的肝癌组织中高表达,但在正常肝组织中几乎不表达的糖蛋白,是国际公认的肝癌特异性诊断标志物。
它就像肿瘤细胞贴在表面的一个专属标签。此前,针对GPC3的单靶点抗体或肽类显像剂已被广泛研究。
PSMA,最初在前列腺癌中被发现,但研究揭示,它在包括肝癌在内的多种实体肿瘤的新生血管内皮上同样高表达。
我们的团队此前的研究证实,PSMA在肝癌组织的新生血管中呈阳性表达,且其高表达是肝癌患者预后的独立危险因素。
现实情况是,肿瘤具有异质性。有的肿瘤细胞高表达GPC3,有的则依赖PSMA标记的新生血管。单一靶点显像,难免有"漏网之鱼"。
能否设计一个探针,同时识别这两个靶点?
研究团队提出了一个创新的解决方案:构建一个异源双靶点分子探针。
他们将前期筛选出的、对GPC3具有高亲和力的12肽 TJ12P2,与高效的PSMA小分子抑制剂,通过一个灵活的聚乙二醇链接臂连接起来,最终合成了新型探针前体NOTA-TJ12P2-PSMA。
这个结构被命名为 T2P。它能像一把"双钥匙"一样,同时打开GPC3和PSMA这两把锁,实现对肝癌细胞和肿瘤血管的双重精准识别。
理想的设计需要严谨的验证。研究团队分别用正电子核素镓-68和氟-18对T2P进行了标记,制备出 [68Ga]Ga-T2P 和 [18F]AlF-T2P。
质量控制显示,两种标记产物的放射化学纯度均超过97.5%,体外稳定性良好,在生理盐水和小牛血清中孵育2小时后,纯度依然保持在95%以上。
关键的一步是确认靶点的表达。细胞和动物模型实验证实:
Huh7肝癌细胞高表达GPC3。
在Huh7肿瘤的移植瘤模型中,肿瘤细胞表达GPC3,而瘤内新生血管的内皮细胞则表达PSMA。
作为对照的PC-3前列腺癌细胞株,两种靶点均呈低表达。
清晰的靶点"地图",为后续的精准导航打下了坚实基础。
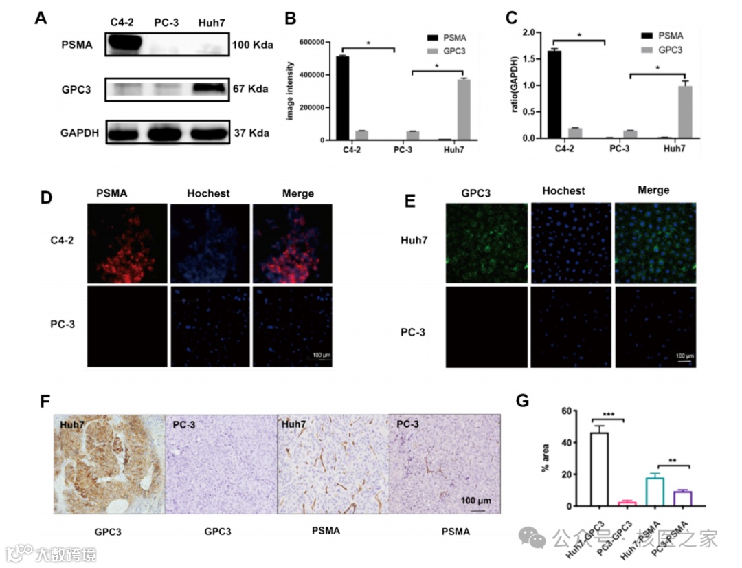
图2. 肿瘤细胞系及移植瘤模型中GPC3与PSMA的表达验证
(A-C)细胞水平靶点表达
(A)Huh7、C4‑2与PC‑3细胞中GPC3及PSMA表达的代表性免疫印迹结果。
(B,C)对上述印迹结果的定量分析,显示各细胞系中GPC3(B)与PSMA(C)的相对表达水平。实验包含两次独立生物学重复。
(D,E)免疫荧光共定位分析
(D,E)代表性免疫荧光图像显示PSMA(红色)与GPC3(绿色)在对应细胞中的表达与分布。
(F,G)移植瘤模型组织验证
(F)Huh7与PC‑3移植瘤组织的代表性免疫组化(IHC)染色图像(比例尺= 100 μm)。
(G)IHC染色阳性区域的定量分析结果(阳性面积百分比)。
注:每组样本量n = 4。统计学分析采用Student’s t检验,p < 0.05,p < 0.01,p < 0.001。
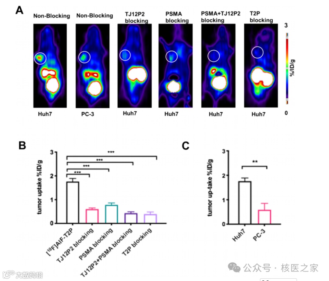
激动人心的时刻来自于活体PET显像。
在携带Huh7肿瘤的小鼠体内,注射60分钟后, [68Ga]Ga-T2P在肿瘤部位表现出显著的摄取,摄取值达到 1.75 ± 0.16 %ID/g。
与此相比,单一的 [68Ga]Ga-TJ12P2 和 [68Ga]Ga-PSMA-617 的肿瘤摄取值分别为1.25和1.07 %ID/g。
双靶点探针的肿瘤摄取量,显著高于任一单靶点探针。这意味着,双靶点策略有效提升了探针在肿瘤部位的富集效率。
更令人信服的证据来自阻断实验。
当同时注射过量的TJ12P2肽、PSMA抑制剂、或两者混合物、乃至未标记的T2P本身时,肿瘤对[⁶⁸Ga]Ga-T2P的摄取均被显著抑制,分别降至未阻断水平的31%至43%。
这无可辩驳地证明了,T2P在体内的显像效果是通过特异性结合GPC3和PSMA实现的。
图3. [68Ga]Ga-T2P与单体探针在荷瘤鼠中的PET显像、定量分析及阻断实验
(A)第一行:注射60分钟后,[68Ga]Ga-T2P、[68Ga]Ga-TJ12P2及[68Ga]Ga-PSMA-617在Huh7(GPC3⁺/PSMA⁺)荷瘤鼠中的冠状位PET图像,以及[68Ga]Ga-T2P在PC-3(GPC3⁻/PSMA⁻)荷瘤鼠中的显像对比。
第二行:Huh7荷瘤鼠同时注射不同阻断剂(TJ12P2、PSMA-617、TJ12P2 + PSMA-617或T2P)后,[68Ga]Ga-T2P的PET图像。各组n = 3。
(B)Huh7肿瘤对[68Ga]Ga-T2P、[68Ga]Ga-TJ12P2及[68Ga]Ga-PSMA-617的摄取定量比较(%ID/g)。
(C)[68Ga]Ga-T2P在Huh7(双靶点高表达)与PC-3(双靶点低表达)肿瘤中的摄取差异。
(D)不同阻断条件下,Huh7肿瘤对[68Ga]Ga-T2P摄取的定量分析。
数据以均值± 标准差表示。p < 0.01,*p < 0.001(t检验)。
图4. [18F]AlF‑T2P在Huh7/PC‑3荷瘤鼠中的PET显像、定量分析及阻断实验
(A)注射60分钟后,Huh7(GPC3高表达)与PC‑3(GPC3低表达)荷瘤鼠中[18F]AlF‑T2P的代表性PET图像;下半部分为Huh7荷瘤鼠同时注射不同阻断剂(TJ12P2、PSMA‑617、TJ12P2 + PSMA‑617或T2P)后[18F]AlF‑T2P的显像情况。各组n = 3。
(B)[18F]AlF‑T2P在Huh7与PC‑3肿瘤中摄取值(%ID/g)的定量比较。
(C)不同阻断条件下,Huh7肿瘤对[18F]AlF‑T2P摄取的定量分析。
注:数据以均值± 标准差表示。** p < 0.01,*** p < 0.001,采用t检验分析。
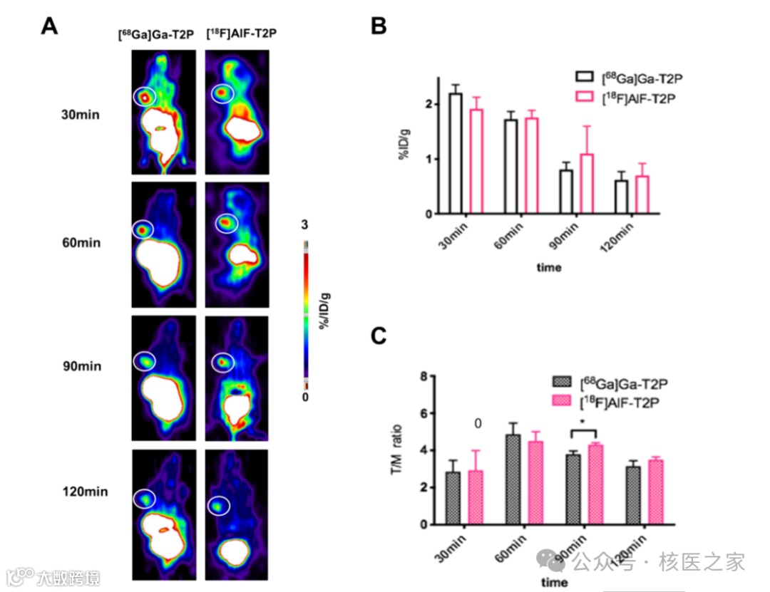
研究还进行了一场"同台竞技":分别用镓-68和氟-18标记的T2P进行头对头比较。
结果显示,[68Ga]Ga-T2P和[18F]AlF-T2P在Huh7肿瘤模型中均能清晰显像,两者的肿瘤摄取在注射后各时间点均无显著差异。
在注射后90分钟,[18F]AlF-T2P的肿瘤/肌肉对比度甚至略高于镓-68标记的版本。
这一对比意义重大。镓-68由发生器生产,便于就地标记,但半衰期较短(68分钟)。
氟-18由回旋加速器生产,半衰期更长(110分钟),更利于图像的采集、远距离运输和多中心研究。两者各有优势,为未来的临床转化提供了灵活的核素选择方案。
图5 [68Ga]Ga-T2P与[18F]AlF-T2P在Huh7荷瘤小鼠中的PET成像对比研究
(A) Huh7荷瘤小鼠注射[68Ga]Ga-T2P或[18F]AlF-T2P后30、60、90及120分钟的冠状位PET图像。
(B) [68Ga]Ga-T2P与[18F]AlF-T2P在注射后不同时间点(30、60、90、120分钟)的肿瘤摄取定量分析(%ID/g)。
(C) [68Ga]Ga-T2P与[18F]AlF-T2P在不同时间点的肿瘤与肌肉比值(TMR)。
注:每组样本量n=3。*表示p < 0.05,具有统计学显著性。
这项研究不仅成功构建了首个针对GPC3和PSMA的双靶点PET探针,更通过严谨的实验证明了其显著的体内外靶向能力和卓越的显像效果。
双靶点策略克服了肿瘤异质性带来的挑战,提高了探针与肿瘤结合的"机会窗口",从而实现了更高的肿瘤摄取和更优的靶本底比。
T2P的成功,为肝癌的早期精准诊断、分期乃至未来的靶向放射配体治疗开辟了一条全新的路径。
未来,研究团队将进一步在更多类型的肝癌模型乃至患者中进行验证,并与FAPI等其他有前景的靶向探针进行比较,以全面评估其临床转化潜力。
这项突破性研究,展现了核医学从分子层面"看见"疾病的强大能力。当GPC3与PSMA这对组合拳打出,肝癌早期诊断的精度,正被推向一个前所未有的新高度。
Chen L, Cheng S, Zhu D, et al. Synthesis and Preclinical Evaluation of Dual-Specific Probe Targeting Glypican-3 and Prostate-Specific Membrane Antigen for Hepatocellular Carcinoma PET Imaging. Mol Pharm. 2025;22(1):209-220.
doi:10.1021/acs.molpharmaceut.4c00838
·END·
精彩推荐:
力荐!医学影像专业必关注的8个公众号
全网最全的解剖图库,千万不要错过 300+神经、头颈系统超全影像文章汇总
全网最全头颅影像解剖学,不容错过(更新版) 全网最全大关节影像解剖,不容错过(更新版) 影像科急诊必备手册,必点收藏 脊柱、脊髓解剖及常见疾病汇总(41篇) 乳腺解剖及影像学检查详细汇总 心胸系统文章汇总(132篇) 全网最全全身X线高清图谱
![]()
更多精彩医学影像内容,尽在鼎湖影像 权威医学影像公众号,欢迎您的关注↓↓
↓↓ 欢迎进入鼎湖学堂



