来源:浙大二院放射科
实验室本年度获得国家自然科学基金青年项目2项,浙江省自然科学基金1项,浙江省工程中心开放基金项目2项。
张怡 博士
住院医师,临床博士后
国家自然科学基金青年项目:超高场磁共振双频电磁成像装置设计方法与肿瘤代谢研究
洪慧 博士
住院医师
国家自然科学基金青年项目:血-脑脊液屏障损伤通过神经炎症促进脑小血管病白质损伤的机制研究
团队2025年度发表SCI期刊论文30余篇,包括一区TOP期刊Advanced Science、Brain、 Alzheimer’s & Dementia (2篇)、Neurology(2篇)、npj Parkinson’s disease(2篇)、 Stroke、Journal of Headache and Pain,以及Neuruimage(3篇)、Human Brain Mapping,、Neurobiology of disease等权威期刊论文。
团队长期开展以帕金森病(PD)为主的运动障碍性疾病相关神经影像学研究,聚焦疾病发生发展、诊断及治疗相关影像标记物探索,利用多模态影像并辅以机器学习方法,探讨疾病不同亚型、临床症状的相关神经环路基础,为理解疾病发生发展机制提供科学依据。
代表性成果
1. Duanmu X, Zhu Z, Wen J, Qin J, Zheng Q, Yuan W, Jin Y, Lu N, Wang L, Zhou C, Guo T, Wu H, Wu C, Zhu Z, Wang L, Chen J, Wu J, Zhu B, Fang Y, Yan Y, Zhang B, Zhang M, Guan X, Xu X. MRI Epicenters Differentiate Spatiotemporal Patterns of Neurodegeneration in Parkinson's Disease. Advanced science (Weinheim, Baden-Wurttemberg, Germany). 2025:e11289.
基于MRI脑连接的“震源”模型解析帕金森病神经退变的时空异质性
PD存在显著临床异质性,传统症状分型难以揭示神经病理机制,α-突触核蛋白多起源扩散假说缺乏在体临床证据,本研究旨在解析其神经退变时空特征。研究结合多模态MRI技术与“震源”模型,通过T1加权MRI、定量磁化率成像获取脑结构及铁代谢异常信息,利用弥散张量成像构建全脑结构连接矩阵,经系列分析并设置多队列验证。结果识别出两种PD亚型:亚型1震源集中于小脑幕下区域,患者运动症状重、进展快;亚型2震源位于幕上区域,症状轻、进展缓且对多巴胺治疗响应更佳;该分型在验证队列与纵向随访中稳定可靠。基于震源特征、脑结构连接属性及临床数据构建的模型,可较好地解释全脑纵向退变变异,能精准预测个体化进程。此外,发现PD亚型1与特发性震颤、多系统萎缩的震源分布存在重叠,提示共享部分病理起始机制。该研究在体证实PD两种神经退变亚型,为相关假说提供临床证据,建立了客观分型与预测方法,深化了对PD病理的理解,为其精准诊疗及运动障碍疾病研究开辟新路径。
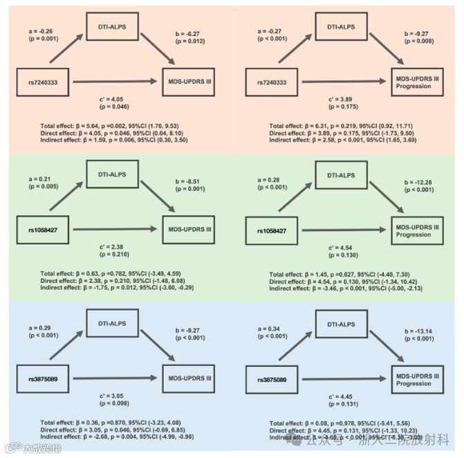
2. Qin J, Fang Y, Duanmu X, Wen J, Wu H, Wu C, Guo T, Zhou C, Zheng Q, Yuan W, Zhu Z, Chen J, Wu J, Jiang M, Zhang B, Xu X, Guan X, Zhang M. The effects of aquaporin-4 polymorphisms on glymphatic function and motor symptoms in Parkinson's disease. NPJ Parkinson's disease. 2025;11(1):288.
AQP4基因多态性通过脑内类淋巴功能影响帕金森病运动进展
PD发病机制复杂,遗传与环境因素共同参与。脑淋巴系统负责清除脑内代谢废物,被认为与神经退行性疾病密切相关,其功能依赖水通道蛋白-4(Aquaporin-4, AQP4),由同名基因编码。目前,扩散张量成像沿血管周空间分析(DTI-ALPS)作为一种磁共振影像学指标,已被广泛用于量化脑内类淋巴系统功能。既往研究提示PD患者ALPS指数降低,但其与临床运动进展的机制仍待阐明。该研究基于影像与遗传数据,在体证实AQP4基因多态性与DTI-ALPS及运动症状的纵向变化相关,支持帕金森病人群中“AQP4 基因变异—脑淋巴功能—运动症状的生物学”关联,表明AQP4可能通过调控脑内代谢废物的清除效率,影响疾病的严重程度和进展速度。
3. Zhu Z, Wen J, Duanmu X, Yuan W, Zheng Q, Guo T, Wu C, Wu H, Zhou C, Zeng Q, Qin J, Wu J, Chen J, Fang Y, Zhu B, Yan Y, Tian J, Zhang B, Zhang M, Guan X, Xu X. Identifying brain degeneration patterns in early-stage Parkinson's disease: a multimodal MRI study. NPJ Parkinson's disease. 2025;11(1):93.
揭示早期帕金森病的异质性脑退变模式
PD具有显著的临床异质性,识别其背后的早期脑退变模式,对于理解疾病潜在机制,提示个体预后具有重要意义。本研究使用T1WI测量皮层厚度,利用弥散张量成像计算白质FA值,并通过定量磁敏感成像(QSM)评估核团的铁沉积,以表征多模态脑退变。使用层次聚类方法识别了2种早期PD脑退变亚型。亚型1表现为额颞叶萎缩、顶叶增厚、广泛的白质FA值降低以及核团铁沉积水平的升高;亚型2表现为左侧额中回萎缩、顶枕叶皮层增厚、部分白质FA值升高,以及正常的核团铁沉积水平。亚型1在基线时具有显著恶性的运动和非运动症状,但在随访中仅出现记忆减退的趋势;亚型2在基线时症状轻微,但在随访中出现明显的运动及非运动症状进展。这两种亚型揭示并完善了PD患者中神经退变与临床进展路径的异质性轨迹。亚型1表征一种“早期恶化型”,其特征为在PD病理负荷影响下,患者较早出现明显的脑退变及临床症状恶化;而亚型2则表征一种“早期代偿型”,尽管同样受到PD病理影响,但患者在早期主要表现为代偿性或轻微的脑结构及代谢改变,基线时临床症状较轻,然而在随访过程中临床症状呈加速进展趋势。
4. Wen J, Guo T, Duanmu X, Wu C, Wu H, Zhou C, Zheng Q, Yuan W, Qin J, Zhu Z, Wu J, Chen J, Xu J, Yan Y, Tian J, Zhang B, He H, Zhang M, Guan X, Xu X. Gradients of Nigrostriatal Iron Deposition in Healthy Aging and Synucleinopathies. CNS neuroscience & therapeutics. 2025;31(3):e70359.
揭示衰老和相关突触核蛋白病黑质纹状体铁沉梯度特征
PD和多系统萎缩(MSA)均为累及黑质纹状体系统的衰老相关突触核蛋白病,其病理特征和临床症状存在重叠,且神经退变模式及与症状的关联尚未明确。非血红素铁在健康衰老和突触核蛋白病患者脑内的异常积累促进神经元损伤。本研究结合QSM与基于感兴趣区主轴的空间分割方法(mrGrad),探讨PD、MSA及健康衰老个体黑质纹状体系统的铁沉梯度,并探索其与临床症状的关系。研究发现,在正常老化过程中,黑质纹状体系统在所有梯度方向上均存在显著铁沉。黑质铁沉是突触核蛋白病的共同特征,MSA患者壳核后外侧铁含量显著高于PD患者。PD患者黑质铁沉积与疾病严重程度和运动症状相关,MSA患者壳核铁沉积与疾病严重程度相关。本研究揭示了健康老化及相关突触核蛋白病黑质纹状体系统铁沉的空间梯度特征,为突触核蛋白病关键核团内铁相关的异质性神经退行性改变提供了新的见解。
5. Qin J, Fang Y, Duanmu X, Wen J, Wu H, Wu C, Guo T, Zhou C, Zheng Q, Yuan W, Zhu Z, Chen J, Wu J, Jiang M, Zhang B, Xu X, Guan X, Zhang M. The effects of aquaporin-4 polymorphisms on glymphatic function and motor symptoms in Parkinson's disease. NPJ Parkinson's disease. 2025;11(1):288.
QSM引导精准功能连接分析框架助力帕金森病个体化诊断
PD是一种以基底节环路功能障碍为核心的神经退行性疾病。尽管静息态功能磁共振成像(rs-fMRI)在揭示PD患者的脑功能连接异常方面具有研究价值,但传统分析方法普遍依赖T1加权成像,在识别如黑质、红核、苍白球等深部脑结构时对比度不足,难以实现精准定位。该研究提出并验证了QSM引导下的精准功能连接分析框架,并在量化帕金森病中脑-基底节功能环路、个体化诊断帕金森病患者中取得了高鲁棒性和高准确性的效果,展示了QSM在功能神经影像领域的全新应用潜力,有望为克服静息态功能磁共振研究稳定性欠佳的缺陷提供潜在解决方案。
阿尔茨海默病(AD)课题组主要采用多模态结构功能影像,评估脑代谢废物清除、脑小血管结构功能损害在AD发生发展中的贡献。
代表性成果
1. Zhang, Y., Luo, X., Hong, H., Zhang, R., Wang, S., Liu, L., ... Sun, J. & Huang, P. (2025). Associations between cerebral blood transit time, amyloid‐β pathology and cognitive decline in non‐demented older adults. Alzheimer's & Dementia, 21(12), e71022.
脑血流延缓对AD进展的贡献
在阿尔茨海默病发生过程中,脑血管的损害具有重要贡献,但传统标记物如脑白质高信号是末期脑实质损害征象,无法反映早期脑血流动力学异常。本研究基于BOLD信号时间延迟(time-shift)分析,在131名非痴呆个体中构建三项脑血流通过时间指标(LagICA–global、LagICA–SSS、Lagglobal–SSS),并开展横断面与纵向分析。结果显示,血流通过时间延长与Aβ沉积负荷显著相关:颈内动脉至全脑及至上矢状窦的延迟越长,Aβ负荷越高。中介分析表明,Aβ在血流延迟与认知损害之间发挥关键中介作用。纵向随访进一步发现,静脉侧血流延迟可预测未来Aβ加速沉积,提示早期静脉回流及代谢清除功能受损。此外,血流延迟与高Aβ负荷存在协同效应,可显著加快认知下降。本研究揭示脑血流“变慢”可能是AD早期存在的血管损害特征之一,BOLD时间延迟指标有望为AD早期风险评估与无创监测提供影像学工具。
2. Wang S, Zhang F, Zeng Q, Hong H, Zhang Y, Xie L, Lin M, Jiaerken Y, Yu X, Zhang R, Luo X, Li K, Xu X, Hassanzadeh-Behbahani S, Lin B, Rushmore J, Wang C, Rathi Y, Makris N, Huang P, Zhang M, Sun J, O'Donnell L; Alzheimer's Disease Neuroimaging Initiative. Association of Superficial White Matter Microstructure With Cortical Pathology Deposition Across Early Stages of the AD Continuum. Neurology. 2025 Jul 22;105(2):e213666. doi: 10.1212/WNL.0000000000213666. Epub 2025 Jun 19. PMID: 40537069; PMCID: PMC12533542.
早期AD患者的脑浅表白质损害
脑白质纤维损害是AD认知障碍的重要环节。本研究纳入了325名参与者,涵盖从认知正常到轻度认知障碍(MCI)的早期AD连续谱。采用AT病理分期框架,结合tau与Aβ PET成像、高分辨率扩散磁共振成像(dMRI)与纤维束追踪技术,精细刻画了浅表白质纤维的微观结构,并首次系统分析其与皮层病理及多领域认知功能的关系。我们发现:(1)浅表白质在早期AD就出现异常:在认知尚正常但已出现Aβ或tau病理的个体中,大脑后部(顶叶、颞叶等)浅表白质的微结构已经出现异常,提示其可能是AD早期的敏感影像标志物。(2)Aβ病理与局部白质纤维损害关系密切”:浅表白质的微结构与连接皮层的Aβ和tau沉积水平显著相关,尤其与tau沉积关联更强。这提示皮层病理可能通过局部白质连接影响其微观环境。(3)右侧颞叶的浅表白质纤维的微结构,不仅与tau沉积和记忆得分相关,还部分介导了tau对记忆功能的影响(中介效应占比约15%)。这表明白质微结构可能是病理导致认知衰退的关键中间环节。这些发现支持tau蛋白可能沿白质连接传播,提示浅表白质是病理扩散与认知损害之间的“桥梁”。针对此桥梁的保护与修复,为AD的早期诊断与干预提供了新的潜在靶点。
3. Lin M, Zeng Q, Zhong S, Nie S, Zhang R, Hong H, Liu L, Wang S, Li K, Luo X, Chen Y, Huang P. Association between choroid plexus morphological alterations, Alzheimer pathologies, and cognitive impairment: a longitudinal study. Neurology. 2025 Dec 23;105(12):e213953.
脉络丛复杂形态改变与AD临床进展的关系
脉络丛(ChP)在维持脑内稳态和神经健康中发挥关键作用,AD相关病理可能损伤脉络丛并加速神经退行性过程。既往研究发现 AD 患者脉络丛总体体积增加,但其精细形态特征及与认知下降的关系仍不清楚。本研究基于阿尔茨海默病神经影像计划(ADNI)队列,纳入 564 名无痴呆个体(平均年龄 72.4 岁),结合 3D T1、3D FLAIR MRI、Aβ 与 Tau PET 及认知评估数据,开发深度学习分割方法,系统分析脉络丛高阶形态学特征。结果显示,AD 病理与脉络丛肥大、形态不规则及信号不均一显著相关。脉络丛形态特征在 AD 病理与认知功能(MoCA)之间发挥中介作用,并可预测 Aβ 阳性个体的纵向认知下降。研究表明,AD 病理可能通过破坏脉络丛结构促进临床进展,脉络丛精细形态学特征具有潜在的早期预测价值,其病理基础仍有待进一步影像—病理学研究阐明。
4. Li, K., Qian, W., Wang, S., Sun, Z., Zeng, Q., Hong, H., ... & Wang, C. (2025). Characterizing choroid plexus cyst burden across the Alzheimer’s disease continuum. Fluids and Barriers of the CNS, 22(1), 122.
AD患者脉络丛囊泡分析
随着类淋巴系统和脑脊液循环研究的深入,脉络丛(ChP)这一长期被忽视的脑结构逐渐受到关注。作为脑脊液的主要来源,脉络丛在脑内稳态、代谢废物清除和免疫调控中发挥关键作用,但其囊性改变在病理确诊的AD连续谱中的分布特征及生物学意义仍不明确。本研究纳入615名受试者,基于Aβ PET和Tau PET严格定义AD连续谱分组,并利用3D T2-FLAIR影像对双侧脉络丛囊肿数量及最大体积进行定量分级。结果显示,脉络丛囊肿负荷在AD连续谱中呈阶段特异性分布:Aβ阳性的MCI人群显著富集中度囊肿负荷,而AD阶段则以低度负荷为主,提示囊性改变在疾病早期更为活跃。囊肿负荷与年龄显著正相关,并与脑周围血管间隙扩大及Aβ病理显著相关,提示其与脑微结构损伤及清除功能障碍密切相关。本研究表明,脉络丛的“囊性重塑”可能是区别于体积变化的独立影像学信号,在AD早期具有潜在诊断和监测价值,为疾病早期识别提供了新的影像学视角。
5. Luo, X., Hong, H., Wang, S., Li, K., Zeng, Q., Liu, X., ... & Huang, P. (2025). Assessment of diffusivity along the perivascular space in early-and late-onset Alzheimer's disease. Journal of Alzheimer’s Disease, 108(1_suppl), S50-S61.
早发/晚发AD患者脑脊液循环差异
脑脊液(CSF)循环是清除脑内可溶性β-淀粉样蛋白的重要通路,其功能障碍被认为是AD发生与进展的关键环节,但早发型(EOAD)与晚发型AD(LOAD)是否存在不同的CSF损害机制仍缺乏直接影像学证据。本研究基于DTI-ALPS指标,系统比较EOAD与LOAD的脑脊液动力学特征。共纳入207名受试者,包括年轻与老年正常对照、EOAD及LOAD患者,同步评估DTI-ALPS指数、Aβ与Tau PET、海马体积、白质高信号负荷及认知表现。结果显示,EOAD与LOAD患者的DTI-ALPS指数均显著低于年龄匹配对照,且指数降低与疾病严重程度增加及认知下降显著相关,提示CSF清除功能障碍是AD的共性特征。然而,其驱动机制存在亚型差异:在EOAD中,DTI-ALPS降低主要与Aβ负荷相关,呈现“病理驱动”特征;而在LOAD中,DTI-ALPS降低主要与年龄增加及白质高信号负荷相关,提示其更受衰老与脑小血管病变影响。该研究表明,同为AD,早发与晚发型的脑脊液“清除失效”机制并不相同。
脑血管病组致力于采用前沿神经影像方法,探究脑小血管病患者脑实质损害进展、临床认知功能障碍进展的机制。本年度研究主要集中于脑血流/脑氧摄取改变与疾病进展的关系、脑脊液动力学指标与认知障碍发生的关系等主题。
1. Zhang R, Lin M, Cho J, Yu X, Jiaerken Y, Wang S, .. Huang P. Oxygen extraction fraction in small vessel disease: relationship to disease burden and progression. Brain. 2025;148(6):1950-62.
脑氧代谢/脑血流改变对脑小血管病进展的贡献
慢性低灌注是脑小血管病(CSVD)的主要发病机制之一。既往研究表明,当脑组织灌注不足时,机体可通过上调氧摄取分数(OEF)进行代偿、缓解脑组织缺氧状态,然而该机制在CSVD中的作用仍有待明确。研究采用动脉自旋标记技术测量脑血流(CBF),并采用定量磁敏感图结合定量血氧水平依赖成像(QQ-OEF)技术测量OEF。采用脑白质高信号(WMH)体积、腔隙数量、脑白质自由水反映疾病负荷。研究发现脑小血管病患者脑白质区 “氧摄取分数” 随病灶负荷表现出 “先上升后下降” 的变化模式;在校正脑血流量后,基线氧摄取分数较高的患者疾病纵向进展相对较慢。该成果表明,脑氧代谢在脑小血管病发生发展中起着重要作用,基于磁共振测量的氧摄取分数有望成为脑小血管病临床研究的重要工具。
2. Hong H, Chen Y, Tozer DJ, Jiaerken Y, Huang P, Markus HS. MRI markers of cerebrospinal fluid dynamics predict dementia and mediate the impact of cardiovascular risk. Alzheimers Dement. 2025;21(10):e70699.
脑血管损伤通过影响脑脊液动力学增加痴呆风险
脑脊液运动障碍在痴呆的发生与进展中发挥重要作用,但目前仍缺乏来自大规模在体人群的直接证据。为此,本研究首先建立了自动化量化血管周围间隙弥散速率(DTI-ALPS)和 BOLD-CSF 耦合的分析方法。随后,基于 UK Biobank 中 4,880 名受试者的数据,系统评估了上述指标以及血管周围间隙体积和脉络丛体积。结果显示,DTI-ALPS、BOLD-CSF 耦合强度及脉络丛体积均可预测未来 5 年内痴呆的发生风险。此外,研究发现脑血管损伤因素与脑脊液运动障碍指标显著相关,其中糖尿病病程及脑小血管损伤(以白质高信号体积表征)可通过损害脉络丛体积和降低 DTI-ALPS,进而增加痴呆发生风险。
3. Zhang R, Chen CH, Lambert L, Cheng YW, Lebenberg J, Tezenas Du Montcel S, et al. Simple MRI Lesion Levels Improve Two-Year Prognostic Accuracy Beyond Clinical History in CADASIL. Stroke. 2025.
CADASIL患者脑实质病变与短期临床预后的关联
CADASIL 是最常见的遗传性脑小血管病。本研究基于团队前期研发的CADASIL MRI评估工具,对 743 名多中心患者数据进行分析,评估不同 MRI 病变分级对临床表现及 2 年预后的预测价值。结果显示,不同类型影像学病变与 CADASIL 的临床表现存在特异性关联:深部白质高信号和腔隙与卒中相关,脑微出血和表浅脑萎缩与伴先兆偏头痛呈负相关;表浅脑萎缩和脑室周围白质高信号与认知障碍相关,而深部脑萎缩和腔隙与残疾相关。纵向随访表明,腔隙分级可独立预测缺血性卒中,表浅脑萎缩及表浅白质高信号可预测偏头痛风险降低,腔隙和脑萎缩可预测残疾和认知障碍发生。该工具提供了超越临床信息的独立短期预后价值,可用于风险分层及临床试验患者筛选。
4. Yu X, Xu D, Yu Y, Hu J, Wang L, Jiang B, et al. Chronic cerebral hypoperfusion-induced myelin loss in normal-appearing white matter correlates with cognitive decline: insights from moyamoya disease. Alzheimers Dement (N Y). 2025;11(4):e70164.
慢性低灌注、脱髓鞘与Moyamoya患者认知障碍的关系
慢性脑低灌注(CCH)所致的白质高信号(WMHs)是认知障碍和痴呆的重要危险因素。既往动物及尸检研究提示,正常外观白质(NAWM)中的髓鞘损失可能早于 WMHs 出现,但人体在体证据仍有限。本研究以烟雾病(MMD,CCH 的人类模型)为对象,探讨 NAWM 髓鞘改变、脑低灌注与认知功能之间的关系。研究纳入 58 名 MMD 患者和 36 名健康对照,均接受 3.0T MRI(T1、T2 及 ASL)。以 T1/T2 比值(rT1/T2)评估髓鞘特征,以 ASL 测量脑血流(CBF),并进行 MMSE 与 MoCA 认知评估。结果显示,MMD 患者 NAWM 中低百分位(P5、P10)的 rT1/T2 降低,而高百分位(P75–P95)升高,并伴随前循环区域 CBF 减少。rT1/T2 的百分位范围可高准确度区分患者与对照(准确率 88%–90%)。多变量分析表明,低百分位 rT1/T2 与前循环低灌注及认知下降显著相关。该研究提供了 CCH 在体诱导 NAWM 髓鞘损失及潜在代偿性改变的影像学证据,且严重髓鞘损失与认知受损密切相关。
团队长期从事耐药性癫痫相关的神经影像研究,专注于疾病发生、发展及共患病的脑网络机制研究,为理解疾病发生发展及治疗机制提供科学依据
1. Li H, Shao X, He F, He C, Yang Y, Ge Y, Chen R, Wang Z, Gong Y, Long X, Miao P, Ding Y, Wang S, Zhang M. Neural dynamics remodeling induced by ketogenic diet therapy in drug-resistant epilepsy: A functional magnetic resonance imaging study. Epilepsia. 2025 Sep;66(9):3465-3479.
脑动力学指标对癫痫生酮饮食治疗的疗效预测
生酮饮食疗法(KDT)是耐药性癫痫(DRE)的重要治疗手段,但其调节大脑功能网络动态特性的具体神经机制尚不明确。本研究纳入38名DRE患者和35名健康对照,利用静息态功能磁共振成像(rs-fMRI)结合创新的能量景观分析计算模型,首次系统揭示了KDT对耐药性癫痫患者脑网络动力学的重塑作用。结果发现,DRE患者的大脑网络呈现出“动力学僵化”特征。KDT治疗能显著逆转这一异常,通过增加中间状态的参与度、降低主要状态间的直接转换频率,推动脑功能状态转换模式趋于正常化和灵活化。脑网络动力学的改善与临床疗效及认知获益高度相关。具体表现为:状态转换频率的降低与癫痫发作频率的减少呈正相关;脑网络灵活性的增加与认知信息处理速度的提升显著相关。研究发现,治疗前特定的脑动力学指标(如主要状态间的直接转换频率)可作为预测KDT疗效的无创影像学生物标志物,为临床筛选优势患者群体提供了科学依据。
2. He C, Hu W, Xiong K, Ye L, Ye H, Hu L, Ge Y, Wang M, Chen C, Jin B, Xu C, Wang Y, Xu S, Ding Y, Wu Y, Jiang H, Zhu J, Ding M, Li W, Zhang K, Wang S, Wang S. EEG signature orchestrating expression of ictal behavior in mesial temporal lobe epilepsy. Clin Neurophysiol. 2025 Mar;171:124-132.
颞叶内侧癫痫的EEG特征
颞叶内侧癫痫(mTLE)是临床常见的局灶性癫痫类型,其临床发作(CSs)典型表现为意识丧失,可伴或不伴自动症。值得注意的是,约半数 mTLE 患者会出现临床下发作(SCSs),这类发作是区别于脑电背景活动的异常阵发性事件,可表现为波形、频率、波幅等方面的特征性改变,且存在时间和(或)空间上的演变,但无明显行为学异常。本研究聚焦于 mTLE 患者 CSs 与 SCSs 的颅内脑电图特征差异,旨在揭示发作相关行为产生的潜在机制。研究结果显示癫痫网络中发作前增强的 γ 活动可作为区分 CSs 与 SCSs 的有效指标;而癫痫网络呈现的独特时空动态演变模式,是驱动 mTLE 发作相关行为产生的关键因素。
覃健嵋
浙江大学“求是飞鹰计划” 资助联合培养,麦吉尔大学
闻家琪
浙江大学“求是飞鹰计划” 资助联合培养,纽约大学
2025年国际阿尔茨海默病与帕金森病会议论文发言:覃健嵋
2025年国际医学磁共振学会年会论文发言:端木筱洁,林妙
2025年国际医学磁共振学会年会电子壁报:闻家琪,朱子浩,刘凌云
2025年北美放射学会年会论文发言:闻家琪
2025年国际帕金森病与运动障碍学会大会电子壁报:覃健嵋
中华医学会第32次全国放射学学术大会论文发言:朱子浩
中华医学会第32次全国放射学学术大会电子壁报:端木筱洁,刘永倩、金映伲
2025年浙江省医学会放射学学术会议论文发言:端木筱洁,朱子浩,张雯卓
2025年浙江省医学会放射学学术会议电子壁报:刘永倩、金映伲
2005年中华医学会第三十三次医学影像技术学学术大会,论文发言:刘凌云
中国卒中学会第十一届学术年会暨天坛脑血管病会议,论文发言:洪慧
团队获得 “2024-2025学年浙江大学研究生先进集体” 荣誉称号。
硕士研究生:郑茜诗,袁伟晋,傅佳艺,董浩,赵玲丽,陈怡,Rajiv Baichoo
国家奖学金:覃健嵋,朱子浩
省级优秀住院医师:郑茜诗
省医学会放射学学术会议“最佳大会发言奖”:端木筱洁、朱子浩
省医学会放射学学术会议优秀壁报:金映伲
校级优秀毕业生:郑茜诗,袁伟晋
校级五好研究生:金映伲
校级优秀研究生:闻家琪、覃健嵋、端木筱洁、朱子浩、金映伲、卢楠
校级优秀研究生干部:朱子浩
校级优秀团干部:郑茜诗
校级优秀共青团员:朱子浩
校级研究生单项荣誉:张雯卓
浙大二院“我心中的好老师”主题征稿二等奖:周玲淋
主任医师:王超,许晶晶
副主任医师:管晓军,罗骁,张睿婷,林斌,周琦晶、钱微
主治医师:吴晨青
Duanmu X, Zhu Z, Wen J, Qin J, Zheng Q, Yuan W, Jin Y, Lu N, Wang L, Zhou C, Guo T, Wu H, Wu C, Zhu Z, Wang L, Chen J, Wu J, Zhu B, Fang Y, Yan Y, Zhang B, Zhang M, Guan X, Xu X. MRI Epicenters Differentiate Spatiotemporal Patterns of Neurodegeneration in Parkinson's Disease. Advanced science (Weinheim, Baden-Wurttemberg, Germany). 2025:e11289.
Zhu Z, Wen J, Duanmu X, Yuan W, Zheng Q, Guo T, Wu C, Wu H, Zhou C, Zeng Q, Qin J, Wu J, Chen J, Fang Y, Zhu B, Yan Y, Tian J, Zhang B, Zhang M, Guan X, Xu X. Identifying brain degeneration patterns in early-stage Parkinson's disease: a multimodal MRI study. NPJ Parkinson's disease. 2025;11(1):93.
Zhu Z, Duanmu X, Zhou C, Wen J, Qin J, Zheng Q, Yuan W, Guo T, Wu H, Wu C, Chen J, Wu J, Jin Y, Lu N, Wang L, Zhu B, Fang Y, Wang L, Zhu Z, Yan Y, Zhang B, Zhang M, Guan X, Xu X. Glymphatic dysfunction is related to motor disability fully mediated by gray matter degeneration in early-stage Parkinson's disease. Neurobiology of disease. 2025;213:107001.
Qin J, Fang Y, Duanmu X, Wen J, Wu H, Wu C, Guo T, Zhou C, Zheng Q, Yuan W, Zhu Z, Chen J, Wu J, Jiang M, Zhang B, Xu X, Guan X, Zhang M. The effects of aquaporin-4 polymorphisms on glymphatic function and motor symptoms in Parkinson's disease. NPJ Parkinson's disease. 2025;11(1):288.
Qin J, Wu H, Wu C, Guo T, Zhou C, Duanmu X, Tan S, Wen J, Zheng Q, Yuan W, Zhu Z, Chen J, Wu J, He C, Ma Y, Liu C, Xu X, Guan X, Zhang M. Robust computation of subcortical functional connectivity guided by quantitative susceptibility mapping: An application in Parkinson's disease diagnosis. NeuroImage. 2025;314:121256.
Wen J, Guo T, Duanmu X, Wu C, Wu H, Zhou C, Zheng Q, Yuan W, Qin J, Zhu Z, Wu J, Chen J, Xu J, Yan Y, Tian J, Zhang B, He H, Zhang M, Guan X, Xu X. Gradients of Nigrostriatal Iron Deposition in Healthy Aging and Synucleinopathies. CNS neuroscience & therapeutics. 2025;31(3):e70359.
Zheng Q, Yuan W, Wen J, Qin J, Wu C, Wu H, Duanmu X, Tan S, Guo T, Zhou C, Wu J, Chen J, Zeng Q, Fang Y, Zhu B, Yan Y, Tian J, Zhang B, Zhang M, Guan X, Xu X. Arterial spin labeling MRI based perfusion pattern related to motor dysfunction and L-DOPA reactivity in Parkinson's disease. NeuroImage Clinical. 2025;46:103776.
Guo T, Zhou C, Wen J, Wu J, Yan Y, Qin J, Xuan M, Wu H, Wu C, Chen J, Tan S, Duanmu X, Zhang B, Xu X, Zhang M, Guan X. Aberrant functional connectome gradient and its neurotransmitter basis in Parkinson's disease. Neurobiology of disease. 2025;206:106821.
Chen J, Wu J, Zhou C, Wu H, Guo T, Bai X, Wu C, Wen J, Qin J, Duanmu X, Tan S, Yuan W, Zheng Q, Zhang B, Guan X, Xu X, Zhang M. Microstructural Degeneration of the Corpus Callosum in Parkinson's Disease with Unilateral Onset: A Free-Water Imaging Study. ACS chemical neuroscience. 2025;16(2):161-70.
Wen J, Guo T, Xu J, Duanmu X, Tan S, Zhang M, Xu X, Guan X. Weak brain function and anxiety-related loop in harm-avoidance personality: A resting-state functional magnetic resonance imaging study. Brain research bulletin. 2025;220:111174.
Jin Y, Fu J, Guan X, Guo T, Xu X. Hot Topics and Frontiers of Resting-State fMRI in Parkinson's Disease: Research Trends and Paradigm Shifts From a Bibliometric Perspective. Parkinson's disease. 2025;2025:6870215.
Wen J, Liang Z, Li C, Pang H, Jiang L, Li J, Guan X, Zhang J, Rusinek H, Xu X, Ge Y. Motor-cognitive aging: The role of motor cortex and its pathways. NeuroImage. 2025;320:121472.
Wen J, Li C, Sun Z, Wang C, Zhang J, Guan X, Xu X, Wisniewski T, Ge Y. Hippocampal subfields in aging: Sex-specific trajectories in structure and hemodynamics. NeuroImage. 2025;317:121343.
Wei K, Wang S, Zhou C, Huang P, Wang C. Increased free water in the nucleus basalis of Meynert is associated with worse olfaction in idiopathic Parkinson's disease. Frontiers in Aging Neuroscience. 2025 Nov 11;17:1689150.
Wang S, Zhang F, Zeng Q, Hong H, Zhang Y, Xie L, Lin M, Jiaerken Y, Yu X, Zhang R, Luo X, Li K, Xu X, Hassanzadeh-Behbahani S, Lin B, Rushmore J, Wang C, Rathi Y, Makris N, Huang P, Zhang M, Sun J, O'Donnell L; Alzheimer's Disease Neuroimaging Initiative. Association of Superficial White Matter Microstructure With Cortical Pathology Deposition Across Early Stages of the AD Continuum. Neurology. 2025 Jul 22;105(2):e213666. doi: 10.1212/WNL.0000000000213666. Epub 2025 Jun 19. PMID: 40537069; PMCID: PMC12533542.
Lin M, Zeng Q, Zhong S, Nie S, Zhang R, Hong H, Liu L, Wang S, Li K, Luo X, Chen Y. Association between choroid plexus morphological alterations, Alzheimer pathologies, and cognitive impairment: a longitudinal study. Neurology. 2025 Dec 23;105(12):e213953.
Li, K., Qian, W., Wang, S., Sun, Z., Zeng, Q., Hong, H., ... & Alzheimer’s Disease Neuroimaging Initiative. (2025). Characterizing choroid plexus cyst burden across the Alzheimer’s disease continuum. Fluids and Barriers of the CNS, 22(1), 122.
Luo, X., Hong, H., Wang, S., Li, K., Zeng, Q., Liu, X., ... & Alzheimer's Disease Neuroimaging Initiative. (2025). Assessment of diffusivity along the perivascular space in early-and late-onset Alzheimer's disease. Journal of Alzheimer’s Disease, 108(1_suppl), S50-S61.
Liu L, Zeng Q, Luo X, Hong H, Fang Y, Xie L, Zhang Y, Lin M, Wang S, Li K, Liu X. Association Between Single Nucleotide Polymorphisms in the Aquaporin‐4 Gene and Longitudinal Changes in White Matter Free Water and Cognitive Function in Non‐Demented Older Adults. Human Brain Mapping. 2025 Mar;46(4):e70171.
Luo, X., Li, K., Zeng, Q., Liu, X., Li, J., Zhang, X., ... & Alzheimer's Disease Neuroimaging Initiative (ADNI). (2025). Impact of sleep disruptions on gray matter structural covariance networks across the Alzheimer's disease continuum. Alzheimer's & Dementia: Diagnosis, Assessment & Disease Monitoring, 17(1), e70077.
Hong H, Chen Y, Tozer DJ, Jiaerken Y, Huang P, Markus HS. MRI markers of cerebrospinal fluid dynamics predict dementia and mediate the impact of cardiovascular risk. Alzheimers Dement. 2025;21(10):e70699.
Zhang R, Lin M, Cho J, Yu X, Jiaerken Y, Wang S, et al. Oxygen extraction fraction in small vessel disease: relationship to disease burden and progression. Brain. 2025;148(6):1950-62.
Zhang Y, Luo X, Hong H, Zhang R, Wang S, Liu L, et al. Associations between cerebral blood transit time, amyloid-β pathology and cognitive decline in non-demented older adults. Alzheimers Dement. 2025;21(12):e71022.
Zhang R, Chen CH, Lambert L, Cheng YW, Lebenberg J, Tezenas Du Montcel S, et al. Simple MRI Lesion Levels Improve Two-Year Prognostic Accuracy Beyond Clinical History in CADASIL. Stroke. 2025.
Yu X, Xu D, Yu Y, Hu J, Wang L, Jiang B, et al. Chronic cerebral hypoperfusion-induced myelin loss in normal-appearing white matter correlates with cognitive decline: insights from moyamoya disease. Alzheimers Dement (N Y). 2025;11(4):e70164.
Xu D, Yang L, Jiang B, Yu X. Glymphatic dysfunction in moyamoya disease: The influence of arterial stenosis and ventricular enlargement. Neuroimage. 2025;310:121143.
Cai X, Luo X, Guo L, Gu Y, Yang Q, Li Y, et al. Probabilistic maps of white matter hyperintensity in a Chinese aging cohort and application for clinical diagnosis. Eur Radiol. 2025.
Li H, Shao X, He F, He C, Yang Y, Ge Y, Chen R, Wang Z, Gong Y, Long X, Miao P, Ding Y, Wang S, Zhang M. Neural dynamics remodeling induced by ketogenic diet therapy in drug-resistant epilepsy: A functional magnetic resonance imaging study. Epilepsia. 2025 Sep;66(9):3465-3479.
He C, Hu W, Xiong K, Ye L, Ye H, Hu L, Ge Y, Wang M, Chen C, Jin B, Xu C, Wang Y, Xu S, Ding Y, Wu Y, Jiang H, Zhu J, Ding M, Li W, Zhang K, Wang S, Wang S. EEG signature orchestrating expression of ictal behavior in mesial temporal lobe epilepsy. Clin Neurophysiol. 2025 Mar;171:124-132.
Kuang L, Xu X, Niu J, Wu X, Luo X, Li K, Zeng Q, Zhou M, He J, Wang S, Wang C. Cortical network dysfunction in migraine: linking genes, metabolism and clinical disability. The Journal of Headache and Pain. 2025 Nov 5;26(1):238.
Wu X, Xu S, Zhang Y, Ye Y, Zhang D, Yu L, Zhang R, Sun J, Huang P. Validation of a Deep Learning‐Based Method for Accelerating Susceptibility‐Weighted Imaging in Clinical Settings. NMR in Biomedicine. 2025 Feb;38(2):e5320.
·END·
精彩推荐:
力荐!医学影像专业必关注的8个公众号
全网最全的解剖图库,千万不要错过 300+神经、头颈系统超全影像文章汇总
全网最全头颅影像解剖学,不容错过(更新版) 全网最全大关节影像解剖,不容错过(更新版) 影像科急诊必备手册,必点收藏 脊柱、脊髓解剖及常见疾病汇总(41篇) 乳腺解剖及影像学检查详细汇总 心胸系统文章汇总(132篇) 全网最全全身X线高清图谱
![]()
更多精彩医学影像内容,尽在鼎湖影像 权威医学影像公众号,欢迎您的关注↓↓
↓↓ 欢迎进入鼎湖学堂






