来源:神哥说
广东还是领先了
二、放射类检查:放宽部位限制,遵循临床需要
重大调整:CT、磁共振等大型检查的部位数量限制大幅放宽,更加贴合临床实际需求。
1. CT检查
CT平扫:超过三个部位不再受限,按实际检查部位收费。
CT增强扫描:超过三个部位不再受限。
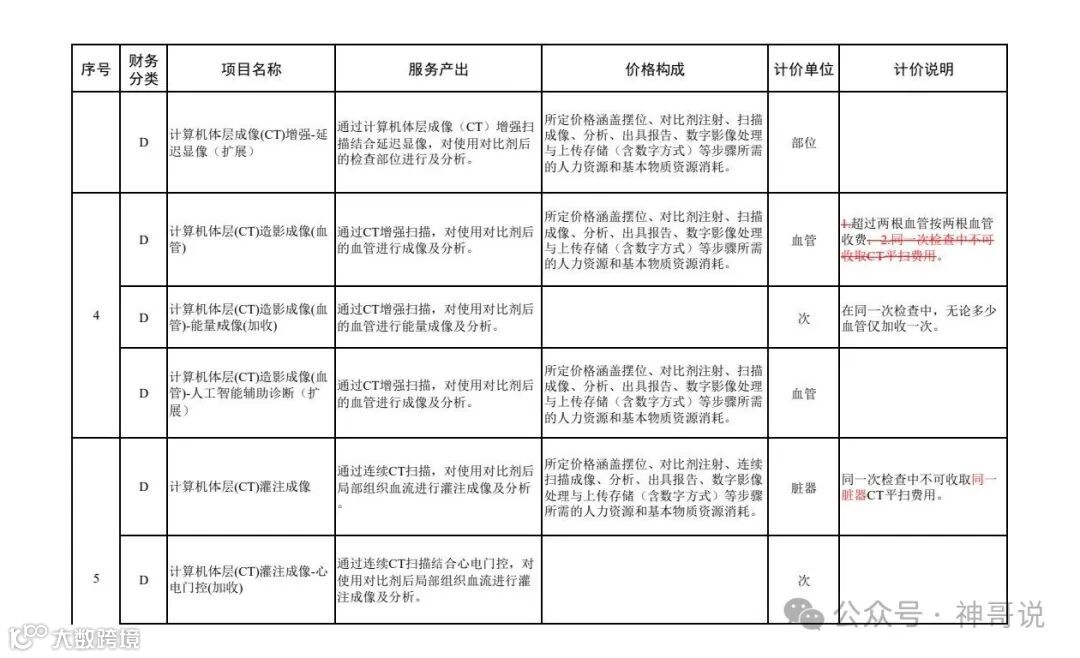
组合收费:
CTA(血管成像)和CT平扫现在可以同时收费。
CT灌注成像与同一脏器的CT平扫不得重复收费。
2. 磁共振检查
MR平扫:超过三个部位不再受限。
MR增强扫描:超过三个部位不再受限。
重要提示★:建议“根据病情需要”,各科室必须严格掌握检查适应症,避免过度检查,切实维护患者权益。
在近期广东发布的医疗服务价格项目进行了修订,放射,中医,皮瓣进行了调整,以上为放射类调整。核心变化就是国家医保局的指南中,关于多部位收费的问题,超过三个部位按照三个收取这一描述:
根据广东省下达的附件:
一、取消了超过三个部位按三个收取的描述。
二、CT组合收费
CT平扫和CTA可以同时收费!
这个是比较合理的,因为服务的临床目标不一样,例如胸部薄层平扫,和冠脉CTA,是可以同时收费的,冠脉的定位相根本不足以进行胸部的诊断。
三、CT灌注检查,平扫不可收费
这个可以理解,第一期就是平扫
点评:新的放射检查类服务价格下发以来,大家普遍感觉劳动没有减少的情况下,可以收取的费用有不同程度下降。根据应用场景不同平均下降17-40%,影像检查无论是技术组还是诊断组,劳动负荷非常大,面对绩效的下降难以发声。广东这次调整,一方面坚持了“服务临床目标”的基本原则,另一方面果断坚持劳动和收获成正比,同时也强调规范开具检查,突出检查合理性。
·END·
精彩推荐:
力荐!医学影像专业必关注的8个公众号
全网最全的解剖图库,千万不要错过 300+神经、头颈系统超全影像文章汇总
全网最全头颅影像解剖学,不容错过(更新版) 全网最全大关节影像解剖,不容错过(更新版) 影像科急诊必备手册,必点收藏 脊柱、脊髓解剖及常见疾病汇总(41篇) 乳腺解剖及影像学检查详细汇总 心胸系统文章汇总(132篇) 全网最全全身X线高清图谱
![]()
更多精彩医学影像内容,尽在鼎湖影像 权威医学影像公众号,欢迎您的关注↓↓
↓↓ 欢迎进入鼎湖学堂






