江苏核医学研究所联合多家单位成功研发出国际首款靶向TROP-2的肽类PET探针,在患者来源的肺癌模型中展现出卓越成像性能。
在全球范围内,非小细胞肺癌(NSCLC) 始终是癌症相关死亡的首要原因。尽管靶向治疗和免疫治疗已显著改善患者预后,但耐药性问题仍是悬在医生和患者头顶的达摩克利斯之剑。
传统影像学检查存在明显局限——它们能够显示肿瘤的形态变化,却难以捕捉其分子层面的异质性。这就如同仅通过外观判断一本书的内容,无法了解其具体章节和关键信息。
TROP-2(滋养层细胞表面抗原2) 在这一背景下脱颖而出。研究发现:
特异性高:在70%以上的肺腺癌和肺鳞癌中高表达,而在正常肺组织中表达极低
稳定性好:基因组突变率仅4%,确保靶点可靠
位置理想:蛋白定位于细胞膜,易于药物靶向
预后相关:高表达与患者不良预后显著相关
更值得关注的是,全球首个TROP-2靶向ADC药物Sac-TMT已在NSCLC获批,这为TROP-2靶向诊断探针的开发提供了强大临床需求。
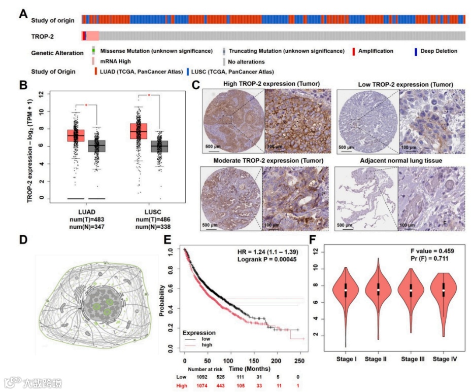
图1. TROP-2在非小细胞肺癌中的基因组改变及表达分析。
(A)TROP-2在1053例NSCLC中的基因组改变图谱(突变率为4%)。
(B)肺腺癌与肺鳞癌中肿瘤与癌旁正常组织的TROP-2 mRNA表达箱线图(数据来源:TCGA、GEPIA)。红色代表肿瘤组织,灰色代表正常组织。肿瘤中TROP-2表达显著升高(P < 0.01)。
(C)基于人类蛋白质图谱的TROP-2蛋白在NSCLC肿瘤与正常组织中的表达分析。
(D)TROP-2的亚细胞定位分析(人类蛋白质图谱数据)。绿色标记表示蛋白检出区域(细胞膜、核仁、囊泡等),灰色表示未检出。
(E)基于TROP-2表达水平的总体生存率 Kaplan–Meier 曲线(高表达组为红色,低表达组为黑色)。
(F)TROP-2在NSCLC I–IV期中的表达小提琴图,未见显著分期相关性差异(ANOVA P = 0.711)。
传统抗体类探针虽特异性强,但存在体积大、渗透慢、等待时间长等固有缺陷。而该团队另辟蹊径,选择了肽类探针这一全新赛道:
为什么选择肽类?
分子量小(1-3 kDa),肿瘤渗透更快速、更均匀
血液清除快,1小时内即可获得高质量图像
合成可控,质量稳定,成本更低
团队基于计算机辅助设计技术,以TROP-2的天然配体IGF-1为蓝本,通过“滑动窗口”算法筛选出15个氨基酸的核心序列。再运用饱和突变技术,对关键位点进行优化,最终获得了结合能力提升近3倍的全新肽序列——RS15。

图2. 候选肽的虚拟筛选与体外验证
(A)IGF-1作为靶向TROP-2胞外结构域天然配体的鉴定与验证,结合计算机辅助肽设计策略。图片经BioRender.com授权创建。
(B)通过虚拟对接预测的候选肽结合亲和力(对接分数)。
(C)Pep3-TROP-2与RS15-TROP-2复合物的三维结构,突出显示关键结合残基。
(D)Pep3-TROP-2与RS15-TROP-2复合物的动态模拟分析。
(E)RS15与TROP-2的表面等离子共振(SPR)结合数据。
(F)Pep3与RS15的结合亲和力与结合自由能(ΔG)对比。
⁶⁸Ga标记效率 > 95%,纯度 > 97%
在血液和生理盐水中120分钟内保持95%以上稳定性
强亲水性(LogP = -2.46),利于体内分布和清除
图3. [68Ga]Ga-NOTA-PEG4-RS15的放射性标记与质量控制
(A)[68Ga]Ga-NOTA-PEG4-RS15的放射合成流程。
(B)[68Ga]Ga-NOTA-PEG4-RS15的放射性高效液相色谱监测图谱。
(C)探针在胎牛血清中的稳定性分析。
(D)探针在磷酸盐缓冲液中的稳定性分析。
(E)注射后30与60分钟探针在小鼠血液中的体内稳定性分析。
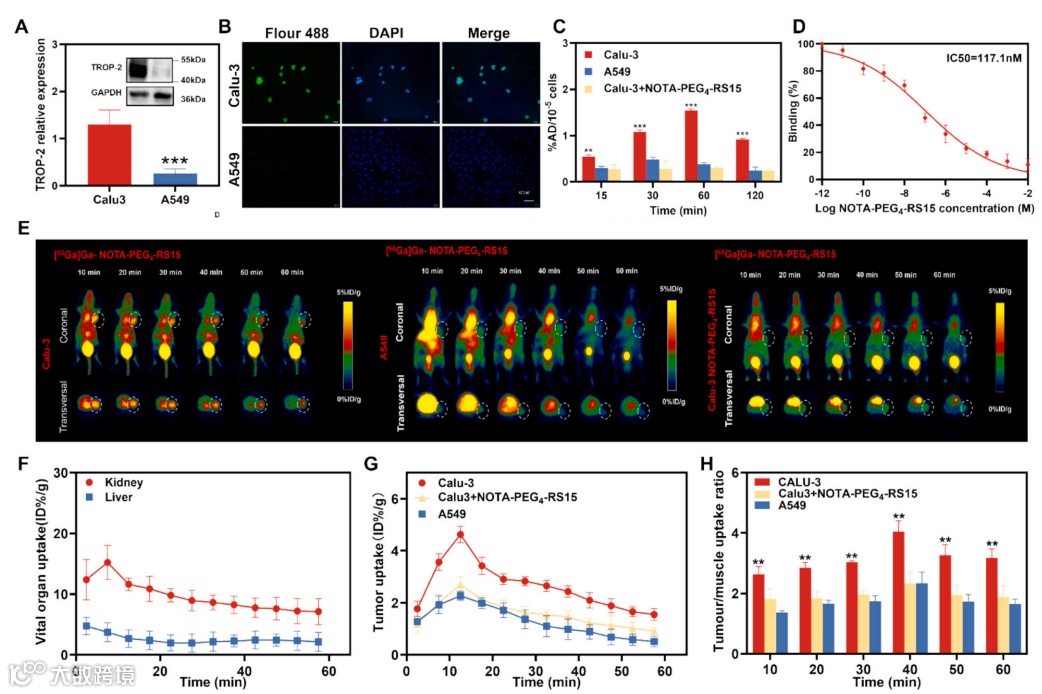
在TROP-2高表达的Calu-3细胞中,摄取量是低表达A549细胞的4倍
竞争性抑制实验显示,未标记肽可使摄取量降低80%
在皮下移植瘤模型中,Calu-3肿瘤摄取达4.62%ID/g
肿瘤/肌肉比值高达4.04,显著高于A549模型
探针主要通过肾脏排泄,肝脏摄取极低——这一特性对于肝转移灶检测至关重要
图4. [⁶⁸Ga]Ga-NOTA-PEG4-RS15在细胞系移植瘤模型中的体外结合实验与活体显微PET成像
(A)Calu-3与A549肺癌细胞中TROP-2表达的蛋白印迹分析。
(B)Calu-3与A549肺癌细胞中TROP-2表达的免疫荧光分析。
(C)Calu-3与A549细胞对探针的摄取情况(**P < 0.01, ***P < 0.001;n = 3)。
(D)探针在Calu-3细胞中的半数抑制浓度(IC₅₀)测定。
(E)注射探针后不同时间点,Calu-3、A549及Calu-3阻断组移植瘤的显微PET图像,白色虚线标示肿瘤位置。
(F)Calu-3移植瘤模型中肾脏与肝脏摄取的动态时间-活度曲线。
(G)肿瘤摄取探针的动态时间-活度曲线。
(H)注射后代表性时间点,Calu-3、A549及Calu-3阻断组移植瘤的肿瘤/肌肉摄取比值(*P < 0.05, **P < 0.01;n = 3)。
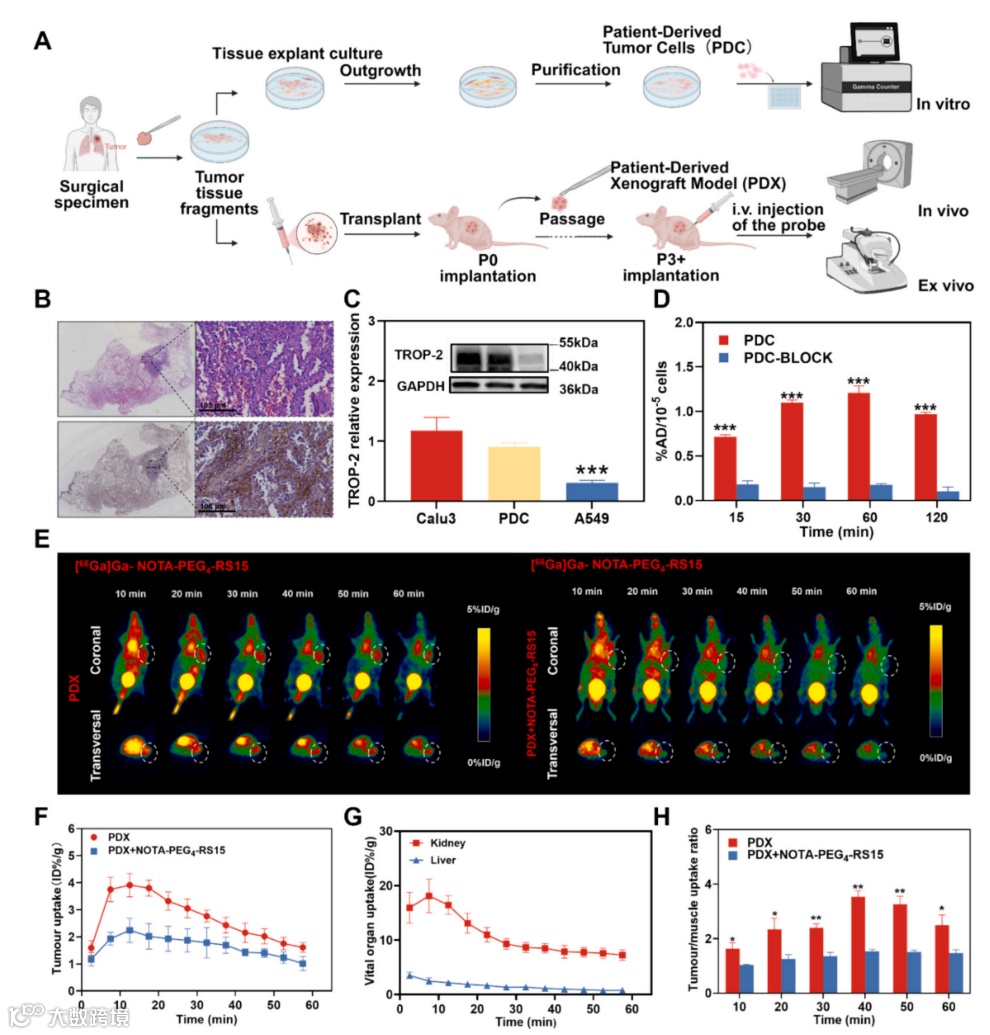
传统细胞系模型无法完全模拟人体肿瘤的复杂性。为此,团队建立了患者来源异种移植(PDX)模型,这一模型更好地保留了原始肿瘤的异质性和微环境特征。
令人振奋的是,⁶⁸Ga-NOTA-PEG4-RS15在PDX模型中同样表现出优异的靶向能力,肿瘤摄取达到4.63%ID/g。这意味着该探针不仅能在“简化版”的实验室模型中工作,还能在更接近真实人体的复杂环境中精准锁定目标。
图5. [⁶⁸Ga]Ga-NOTA-PEG₄-RS15在患者来源NSCLC模型中的体外与体内评价
(A)NSCLC患者来源细胞与移植瘤模型的构建流程示意图(图片经BioRender.com授权创建)。
(B)NSCLC患者肿瘤组织的H&E染色及TROP-2表达免疫组化分析。
(C)Calu-3、患者来源细胞及A549细胞系的TROP-2蛋白表达Western blot分析。
(D)患者来源细胞及阻断对照组对探针的细胞摄取情况。
(E)注射探针后不同时间点,PDX模型与PDX阻断组小鼠的代表性显微PET图像,肿瘤位置以白色虚线标示。
(F)肿瘤摄取探针的时间-活度曲线。
(G)PDX小鼠肾脏与肝脏摄取探针的时间-活度曲线。
(H)注射后选定时间点,PDX模型与PDX阻断组的肿瘤/肌肉摄取比值。
与传统TROP-2靶向成像探针相比,该肽类探针展现出全面优势:
这一创新的真正价值在于其多维度临床应用潜力:
识别TROP-2阳性NSCLC患者,筛选适合TROP-2靶向治疗的人群
检测微小病灶和转移灶,实现精准分期
监测治疗过程中TROP-2表达变化,及早发现耐药
为ADC药物治疗提供可靠的生物标志物信息
未来可改造为治疗性核素(如¹⁷⁷Lu)载体,实现“诊疗一体化”
推动NSCLC的个体化、精准化治疗
尽管已取得突破性进展,研究团队对技术优化保持清醒认识:
增强稳定性:通过环化改造、引入非天然氨基酸,延长体内半衰期
提高亲和力:进一步优化肽序列,提升靶向效率
拓展应用:探索在乳腺癌、胰腺癌等其他TROP-2阳性肿瘤中的应用
开展更大规模的多中心临床研究
建立标准化的生产和质控体系
探索与治疗药物的联合应用模式
这项由江南大学附属医院、江苏省核医学研究所、南京医科大学等多单位合作完成的研究,展现了中国在分子影像探针研发领域的创新实力。
从靶点选择到分子设计,从体外验证到体内评价,研究团队完成了一次从0到1的原始创新。⁶⁸Ga-NOTA-PEG4-RS15不仅仅是一个新的成像工具,它更代表了肺癌精准诊疗的新范式——通过无创方式揭示肿瘤的分子特征,为每位患者量身定制最适合的治疗方案。
参考资料:
1.Yu, X. et al. De novo discovery and preclinical evaluation of a novel peptide radiotracer for PET imaging of TROP-2 in non-small cell lung cancer. Bioorg Chem167, 109204 (2025).
·END·
精彩推荐:
力荐!医学影像专业必关注的8个公众号
全网最全的解剖图库,千万不要错过 300+神经、头颈系统超全影像文章汇总
全网最全头颅影像解剖学,不容错过(更新版) 全网最全大关节影像解剖,不容错过(更新版) 影像科急诊必备手册,必点收藏 脊柱、脊髓解剖及常见疾病汇总(41篇) 乳腺解剖及影像学检查详细汇总 心胸系统文章汇总(132篇) 全网最全全身X线高清图谱
![]()
更多精彩医学影像内容,尽在鼎湖影像 权威医学影像公众号,欢迎您的关注↓↓
↓↓ 欢迎进入鼎湖学堂






