大数跨境

权威发布|吉安幼专2026年单独招生考试大纲

权威发布|吉安幼专2026年单独招生考试大纲 阿泽升学
2026-02-04
9
导读:权威发布|吉安幼专2026年单独招生考试大纲

图片

为帮助各位考生提供备考方向

现正式公布

我校2026年单独招生考试大纲

请各位考生根据报考专业

仔细查阅对应考试大纲内容

做好备考复习

期待我们在“吉幼”见面

↓↓↓


图片

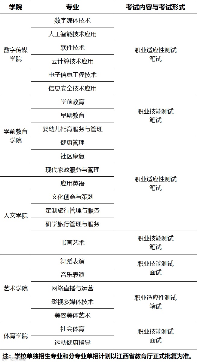
单独招生考试大纲

图片

学前教育、早期教育、婴幼儿托育服务与管理专业考试大纲.docx
健康管理、社区康复、现代家政服务与管理、网络直播与运营、影视多媒体技术、美容美体艺术、文化创意与策划、定制旅行管理与服务、应用英语、研学旅行管理与服务专业考试大纲.docx
软件技术、数字媒体技术、人工智能技术应用、云计算技术应用、电子信息工程技术、信息安全技术应用专业考试大纲.docx
舞蹈表演专业考试大纲.docx
音乐表演专业考试大纲.docx
书画艺术专业考试大纲.docx
社会体育、运动健康指导专业考试大纲.docx


考试内容与考试形式

图片

添加阿泽老师领取各院校综合模拟卷

(声明:“阿泽升学”微信公众号刊载此文,是出于传递更多信息之目的。若有来源标注错误或侵犯了您的合法权益,请及时与我们联系,我们将及时更正、删除处理。)



【声明】内容源于网络
0
0
阿泽升学
专注江西升学规划,包含单招、高考志愿规划、专升本、研究生、海外留学等全流程升学服务,免费提供学习资料,升学规划。
内容 258
粉丝 0
阿泽升学 专注江西升学规划,包含单招、高考志愿规划、专升本、研究生、海外留学等全流程升学服务,免费提供学习资料,升学规划。
总阅读1.1k
粉丝0
内容258