
( 图片来源驿玛UXD原创 )

如何注册亚马逊供应商中心?
亚马逊VC的注册采取邀请制度,偶尔会释放一些入驻名额。具体来说,注册方式主要有两种:
-
平台主动邀请:如果品牌商在卖家平台上表现出色,亚马逊会在适当的时候发出主动邀请。意义在于没有公开的注册链接。 -
推荐制:品牌卖家可以通过其他卖家或服务机构的推荐,向亚马逊的品类经理、招商经理等提交申请。经过平台的综合评估,如果认为该品牌符合入驻条件,则发出邀请。因此大家,可能会发出邀请会听到服务商或卖家提到某类目有名额,或申请过程中需要排队的情况。
美国与欧洲的注册条件?

-
公司营业执照 -
税务登记证 -
法人身份证 -
品牌授权书/商标注册证明
-
现有账号:若您已拥有亚马逊卖家账号,请直接使用该账号登录。 -
新账号注册:若尚未注册,请按照亚马逊官方指引完成账号注册流程,确保信息准确无误。
-
公司信息:详细填写公司X名称、注册地址、联系方式等基本信息。 -
产品信息:清晰描述您的产品线、特色优势及市场定位,展现产品的独特魅力。 -
销售计划:制定合理可行的销售计划,包括销售目标、市场策略及预期成果,展现您的商业智慧与远见。
-
材料清晰:确保所有上传的文件均清晰可读,避免因文件质量问题而延误审核进程。 -
格式规范:按照亚马逊要求的文件格式与命名规则进行上传,保持材料的整洁与专业。
-
审核周期:通常情况下,审核周期为3-5个工作日,但具体时间可能因申请量及材料复杂程度而有所调整。 -
保持沟通畅通:在此期间,请保持电话与邮箱的畅通无阻,以便及时接收亚马逊的审核通知或补充材料要求。
-
通过审核:一旦审核通过,您将收到来自亚马逊的正式通知,并获得VC账号的登录权限。此时,您可以开始享受VC账号带来的诸多便利与优势。 -
未通过审核:若未通过审核,请仔细阅读拒绝邮件中提及的原因,并据此进行调整和完善。在充分准备后,您可重新提交申请,争取早日获得VC账号的青睐。


( 图片素材来源google )
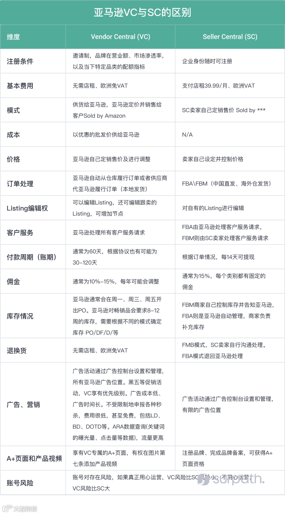
1. 权限与功能的深度剖析
-
普通账号:作为个人或小型卖家的首选,普通账号提供了一套基本的电商管理工具,让卖家能够自主上传商品信息、管理订单和物流等。然而,其权限相对有限,对于复杂的供应链管理、深度数据分析等高级功能则有所欠缺。 -
VC账号:专为品牌厂商或大型供应商量身打造,VC账号赋予了卖家前所未有的权限与功能。它不仅允许卖家直接在亚马逊的供应链系统中操作,实现库存、订单等信息的实时同步与自动化处理,还提供了更多定制化的服务和解决方案,帮助卖家更好地掌控市场动态,优化销售策略。
2. 合作模式的差异与优势
-
普通账号:主要采用FBA(Fulfillment by Amazon)模式,即卖家将商品寄送至亚马逊仓库,由亚马逊负责后续的配送和售后服务。这种模式简化了物流流程,但卖家对商品的控制力相对较弱。 -
VC账号:则与亚马逊建立了更为紧密的合作关系,通过签订采购合同,按约定向亚马逊供货。这种方式不仅增强了卖家的议价能力,还使得卖家能够更直接地控制产品在亚马逊平台上的销售情况,包括定价、促销策略等。
3. 费用结构的对比与考量
-
普通账号:费用结构相对简单明了,主要包括销售佣金和FBA费用。卖家可以较为清晰地预测和控制成本。 -
VC账号:费用结构则更为复杂多样,包括采购费用、库存管理费用、退货处理费用等。这些费用通常需要根据卖家的具体情况与亚马逊进行谈判和协商,以确定最合理的费用方案。然而,这也为卖家提供了更大的灵活性和议价空间。
4. 品牌展示的升级与突破
-
普通账号:虽然也能在一定程度上展示品牌信息,但展示空间有限且难以与VC账号相提并论。 -
VC账号:在品牌展示方面具有显著优势。卖家可以在产品页面上添加更多品牌信息和宣传内容,如品牌故事、产品特色介绍等,以提升品牌形象和吸引潜在买家。此外,VC账号还享有更多的广告资源和促销机会,有助于卖家进一步扩大品牌影响力和市场份额。
5. 客户服务的卓越体验
-
普通账号:虽然也能获得亚马逊的客户服务支持,但可能面临更长时间的等待和更繁琐的沟通流程。 -
VC账号:由于与亚马逊建立了深入的合作关系,VC账号的卖家能够享受到更为优质的客户服务体验。这包括快速订单处理、高效库存管理和专业售后支持等方面。亚马逊为VC账号的卖家提供了专属的客户服务团队和优先处理权,确保卖家在遇到问题时能够得到及时有效的解决。

总结
从Vendor Central与Seller Central的团队运营模式来看,两者独立运营且存在一定的竞争关系。然而,对于亚马逊而言,VC具有更高的战略意义, 主要面向品牌商和大型供应商,强调与亚马逊的深度合作,品牌商通过VC能够直接与亚马逊采购合同,从而获得更高的市场控制权和资源支持。
相比之下,SC则更加开放,几乎为所有卖家提供了入驻机会,尤其是个人卖家和小型企业。由于SC的申请简单且资金流程低,基本没有门槛, 但也使得SC面临着更加激烈的竞争。而VC采取邀请制和推荐制,专门针对那些具备一定市场实力和品牌影响力的卖家。 对于品牌卖家来说,选择VC不仅意味着能够获得亚马逊提供的优质支持,还能在相应的垂直领域中保持弱势的竞争地位。通过VC,品牌商能够更好地管理产品的供应链、优化库存、制定定价策略,引发激烈竞争, 这种模式使品牌在销售和推广上增加了优势, 它不仅能够帮助品牌卖家在亚马逊平台上建立强有力的竞争地位,还能促进亚马逊自身供应链的优化和升级。

-
真正在做品牌或朝品牌方向努力的卖家:VC平台非常适合那些注重品牌建设、有清晰品牌策略和长远品牌发展规划的卖家。亚马逊VC更倾向于与品牌所有者合作,因为品牌产品能带来更高的客户忠诚度和复购率。 -
品牌的所有者或产品的制造方:作为VC卖家,你需要能够直接控制产品质量和生产流程,确保产品符合亚马逊的高标准。如果你是产品的制造方或拥有品牌完全的控制权,这将使你在VC平台上更具竞争力。 -
以B2B方式销售产品或朝此方向发展的企业:VC平台上的许多交易都涉及大批量采购,类似于B2B交易模式。如果你的企业已经或计划通过B2B渠道销售产品,那么加入VC将是一个自然的扩展。 -
产品以批发形式包装:VC平台上的产品通常需要以适合批发销售的形式进行包装,如纸箱、托盘等。这有助于减少亚马逊仓库的包装成本,并提高物流效率。 -
希望加强品牌在亚马逊上影响力的卖家:VC平台提供了更多的品牌展示机会,如品牌旗舰店、A+页面等,有助于提升品牌在亚马逊平台上的知名度和影响力。 -
了解欧美零售趋势的卖家:作为国际电商平台,亚马逊上的消费者主要来自欧美地区。了解并适应这些地区的零售趋势对于在VC平台上取得成功至关重要。 -
精品型少SKU的卖家:虽然VC平台也接受多SKU的产品线,但那些专注于少数高质量、高附加值产品的精品型卖家往往能在此平台上获得更好的表现。因为VC平台更强调产品的质量和品牌故事,而非简单的SKU数量。 -
长期主义者:VC平台上的合作通常需要较长的周期和稳定的合作关系。因此,那些追求长期利益、愿意与亚马逊共同成长的卖家更适合加入VC平台。

为了助力卖家朋友在VC账号的运营道路上更加顺畅,我们精心整理了一系列常见问题及其解答,形成这份Q&A指南。无论您是刚踏入VC领域的小白,还是希望进一步提升运营效率的资深卖家,都能从中找到实用的信息和建议。


