大数跨境
0
0

2026届湖南湘潭高三上学期二模物理试题+答案

2026届湖南湘潭高三上学期二模物理试题+答案 高中物理最新试题
2026-01-28
4

作者寄语:2026届湖南湘潭高三上学期二模物理试题+答案,7天有效领取,手慢无!!!

如需领取:请点击文末公众号名片,并在公众号消息页面回复关键词:0128

发布日7天内免费领取,内附学生版,可下载练习!

更多精彩内容已放后台,扫以下二维码,即可查看


注:资料内容源于网络,仅供学习使用,如有侵权,请联系删除!


【声明】内容源于网络
0
0
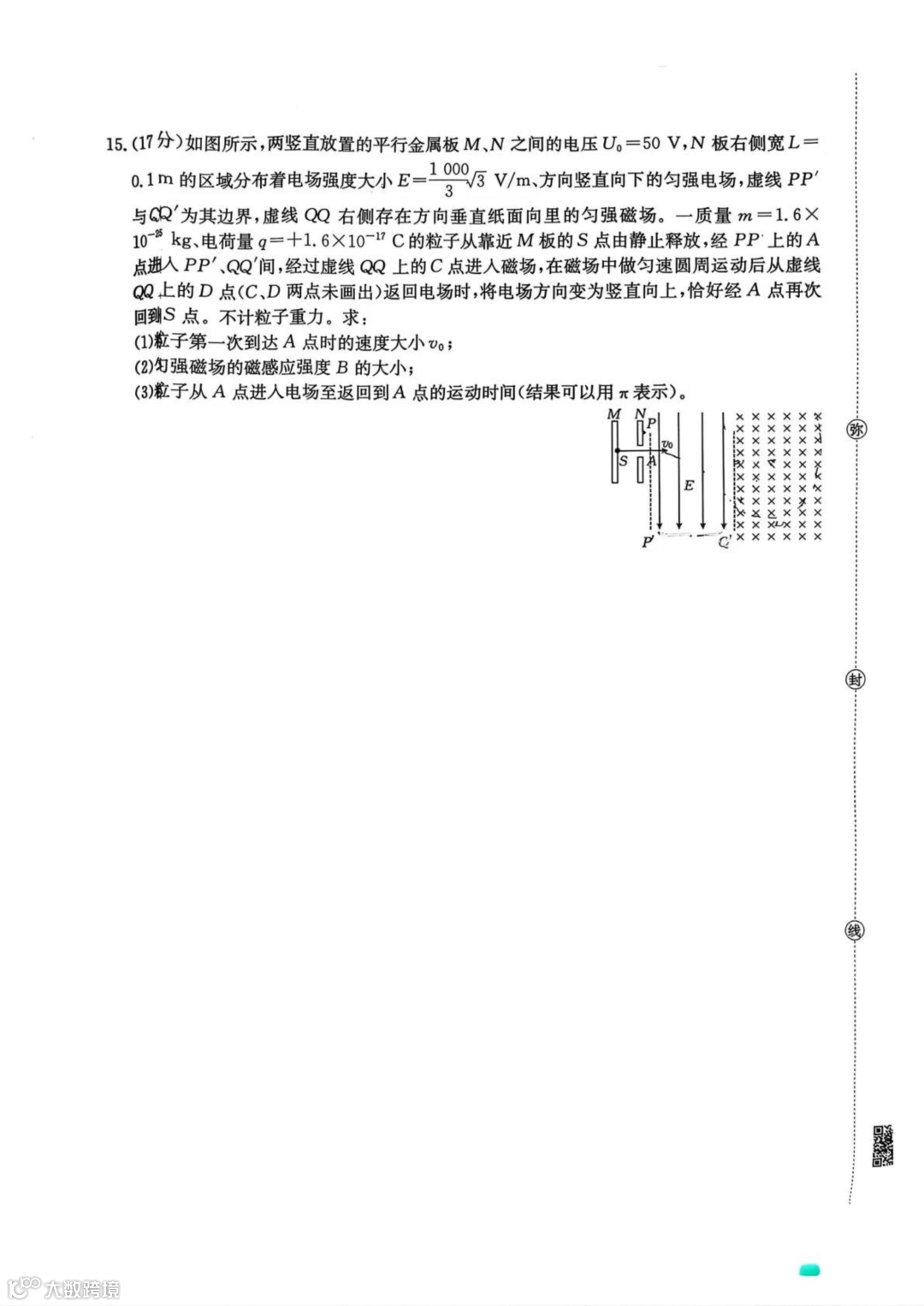
高中物理最新试题
传播高中物理文化与教育,服务师生
内容 6878
粉丝 0
高中物理最新试题 传播高中物理文化与教育,服务师生
总阅读5.1k
粉丝0
内容6.9k