2026年单招考试日期日益临近
在大家高度关切的问题中
关于学校考试大纲的关注尤为突出
为了给大家提供清晰准确的信息
现将我校2026年单独招生考试
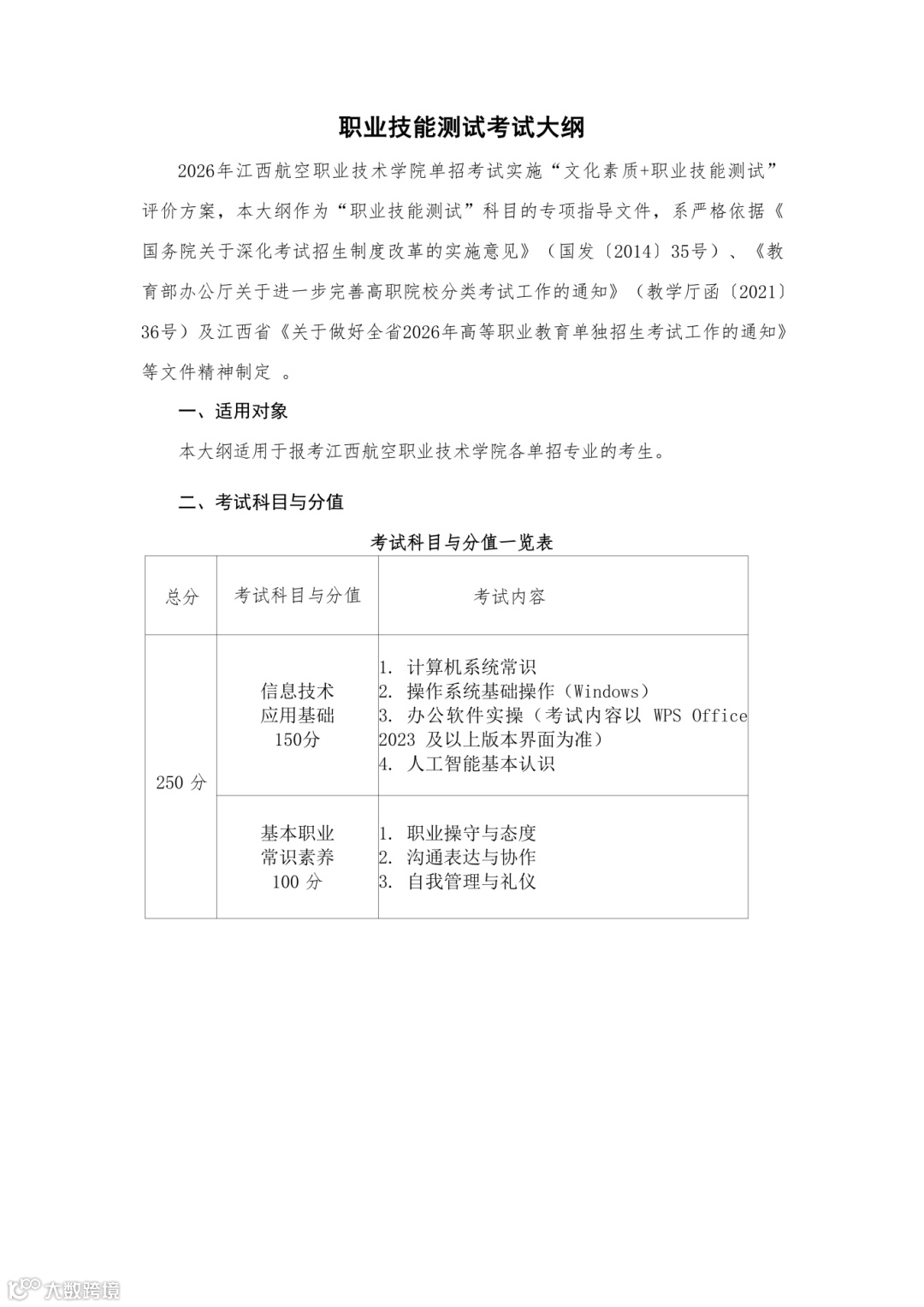
职业技能测试考试大纲
和空中乘务专业面试要求进行公开
期待各位同学认真备考
以最饱满的状态迎接考试,加油!
江西航空职业技术学院2026年单独招生考试大纲
为了贯彻落实江西省教育厅《关于做好全省2026 年高等职业教育单独招生考试工作的通知》(赣教考字〔2025〕24号)的要求,江西航空职业技术学院2026年单独招生技能校考以职业技能测试方式进行,为便于报考者充分了解测试的要求与范围,特制定本考试大纲。
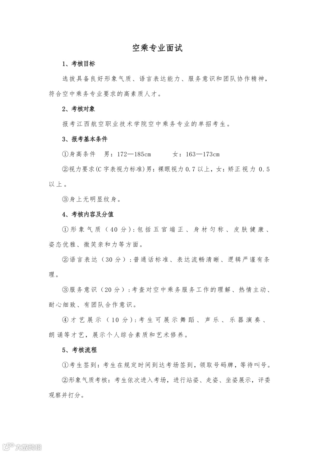
一、测试目标
职业技能测试分为专业理论和技术能力测试两部分,测试内容将信息技术应用、通用技术应用、职业适应能力等融为一体。其目的是测试考生应具备的基本品质和应知、应会的基础知识、基本方法的水平以及分析问题、解决问题的能力。
二、测试形式
1、科目:
职业技能测试(笔试)
空中乘务专业(笔试+面试)
2、测试形式:闭卷
3、测试时间:
笔试时间2026年3月21日10:00-11:30(所有专业)
面试时间2026年3月21日14:00开始
4、测试时长
(1)笔试90分钟
(2)空中乘务专业面试10-15分钟/人
5、测试分值
(1)笔试:满分250分,成绩计入总分。
(2)空中乘务专业面试:满分100分,面试成绩不计入笔试总成绩,仅作为是否合格的参考依据。
6、题型:单项选择题40题、判断题10题、主观题5题。
7、考试地点:
(1)笔试地点:江西省抚州市临川区灵谷峰大道1号。
(2)空中乘务专业面试地点:江西省抚州市临川区灵谷峰大道1号。
8、注意事项
(1)必须按规定的时间(上午9:30开始)入场,考试开始15分钟(即上午10:15)后,禁止入场。
(2)不得携带任何通讯工具进入考场。
(3)入场后,要对号入座,将本人准考证以及有效身份证件放在课桌上,以便核验。
(4)考试过程中保持安静,遵守考场纪律。
(5)考试过程中考生不得提前交卷。
(6)考试结束后,考生须等监考员清点考试结果提交无误后,方可离开“考场”,违者后果自负。
(7)考生离开考场时不准携带试卷、答题卡离开考场。
(8)考生可自行安排时间看考点。
职业技能测试内容及要求
左右滑动查看更多
空乘专业面试要求
以上就是本次单招考试的考纲
和空乘专业面试要求啦
愿大家都能得偿所愿
纸顺笔利 金榜题名
期待金秋时节
我们在江航相见🌻
如需查看我校历年录取分数线:
1、请登录江西航空职业技术学院招生信息网(https://www.jhzyedu.cn/zsw/zszn/lnfs.htm)
2、扫描二维码关注江西航空职业技术学院招生处官方抖音(抖音id:90677850061)


