9810模式全称为“跨境电子商务出口海外仓”,其适用的前提必须同时满足两个核心条件:A) 跨境电商属性 与B) 海外仓存储逻辑
在这一模式下,货物的所有权在出口申报时并未发生转移,而是由境内企业(或其关联主体)在海外仓进行备货,
通过亚马逊(FBA)、eBay、独立站等跨境电商平台完成线上交易后,再由海外仓履行末端配送
9810 报关模式最核心的优势在于 "离境即退税、销售再核算" 的创新机制。根据最新政策,纳税人以出口海外仓方式(海关监管方式代码 "9810")出口的货物,在货物报关离境后,即可申报办理出口退(免)税。
具体操作分为两种情况:
• 货物已实现销售的,按照现行规定申报办理出口退(免)税
• 货物尚未实现销售的,按照 "离境即退税、销售再核算" 方式申报办理出口退(免)税,即在货物报关离境后,即可预先申报办理出口预退税(以下简称出口预退税),后续再根据货物销售情况进行税款核算
这意味着,企业可以在货物离境后立即申请 70%-90% 的预退税,次年 4 月 30 日前再根据实际销售情况进行多退少补。以一家年出口额 1000 万美元的企业为例,按照 13% 的退税率计算,采用 9810 模式可提前获得约 90-117 万美元的退税款,极大缓解了企业的资金压力。
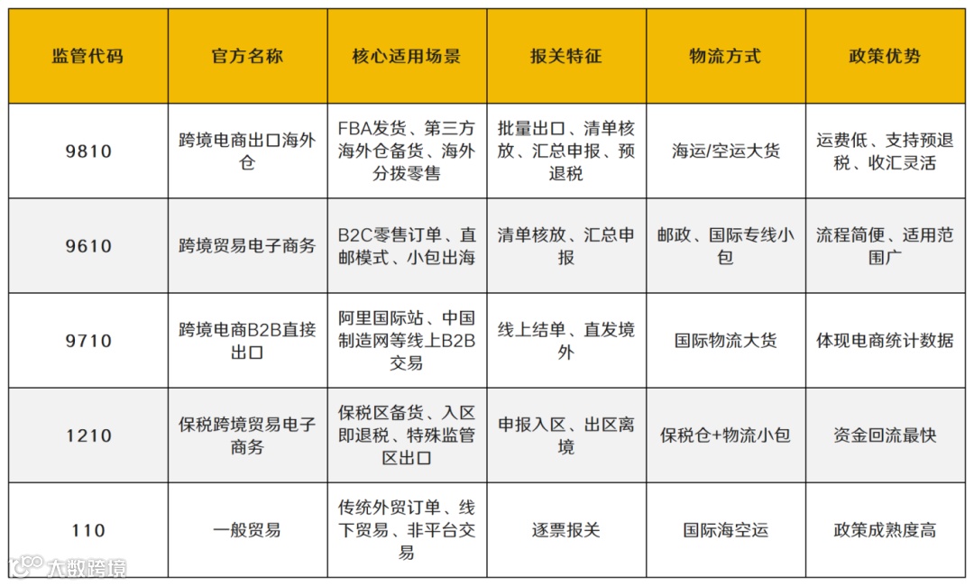
表1:为了协助企业精准选择清关路径,下表详细对比了跨境电商主流监管代码的适用场景与政策红利。
对于电商企业主来说,9810 报关模式带来的优势是多方面的:
资金周转优势:货物报关离境后即可申请退税,无需等待商品销售完成,资金回笼周期大幅缩短,有效缓解现金流压力。按照新政策,企业可以提前获得 70%-90% 的退税款,极大改善了资金流状况。
合规性优势:具备正式报关单据,在海关、税务、外汇三方系统完整留痕,相比 "灰色出货" 更安全,退税核查更顺畅。这种透明化的操作模式,不仅降低了企业的合规风险,也为企业的长远发展奠定了基础。
物流时效优势:采用 "单未下、货先行" 的备货模式,能够缩短物流时间,提高跨境电商货物送达和售后效率,降低破损丢包率。通过批量运输到海外仓,再进行本地配送,大大提升了客户体验。
成本控制优势:物流方式通常以海运为主,有效节省成本;而物流时间大幅缩短能够减少因物流时间过长和信息不及时导致的纠纷。同时,本地配送模式还能降低售后服务成本。
要开展 9810 报关出口业务,企业首先需要完成资质准备工作。根据最新政策要求,不同类型的企业需要满足不同的条件。
一般纳税人企业资质要求
如果你是一般纳税人企业,需要满足以下五大核心条件:
1. 一般纳税人资格:必须已在税务机关登记为一般纳税人,这是享受 "离境即退税" 政策的前提条件
2. 进出口经营权:具备合法的进出口权,营业执照经营范围须包含 "货物及技术进出口" 或类似表述
3. 出口退税备案:完成出口退税备案,并在备案时选择 9810 业务类型
4. 海关备案:完成报关单位备案并取得电子口岸 IC 卡,同时需要完成跨境电商企业备案
5. 外汇账户:在银行完成外汇收支企业名录登记,开立外币账户用于接受海外仓回款
特别需要注意的是,必须为一般纳税人才能享受离境即退税、预退 70%-90% 税款等政策。
小规模纳税人企业资质要求
如果你是小规模纳税人企业,可以选择免税模式,需要满足:
1. 营业执照:经营范围须包含 "货物及技术进出口" 或类似表述
2. 海关备案:在 "中国国际贸易单一窗口" 完成报关单位备案,取得《海关进出口货物收发货人备案回执》,并办理电子口岸 IC 卡
3. 税务备案:已办理出口退税备案,并在备案时选择 "9810" 业务类型
4. 外汇账户:在银行完成外汇收支企业名录登记,开立外币账户用于接受海外仓回款
小规模纳税人无需转为一般纳税人即可直接适用 9810 免税政策。
企业备案流程详解
完成资质准备后,企业需要在 "中国国际贸易单一窗口" 进行备案。具体流程如下:
第一步:登录系统
登录中国国际贸易单一窗口,依次点击 "业务应用"→"口岸执法申报"→"企业资质"。

第二步:选择备案类型
以已备案进出口货物收发货人申请备案跨境电子商务电商企业为例,按 "备案申请"→"报关单位及相关资质备案"→"跨境电子商务电商企业" 依次点击进入备案申请材料填报页面。
第三步:提交申请
跳转新页面后,选中申请资质类型为 "跨境电子商务电商企业",并准确填写有关信息后,点击提交即进入海关审核环节。
第四步:查看结果
审核通过的,会显示 "审批通过" 记录;未能审核通过的,可查看 "海关意见",经核实修改相关材料后重新提交审核。
企业还可以登录 "中国海关进出口企业信用信息公示平台",以企业名称或统一社会信用代码查询海关备案情况。
表2:企业申请9810退税需同时满足以下条件
对于跨境电商企业而言,拥抱9810不仅是为了眼前的税收红利,更是为了在日益严苛的全球合规环境中,构建起合法、透明、可持续的全球履约体系。在“单未下、货先行”的时代,9810报关单将成为中国企业出海路上最具含金量的“合规护照”。
往期文章:

