
近期,很多家长留言给小编说,2022年年升学想选择一所九年一贯制学校,因为招生政策明确规定,九年一贯制学校,小学部和初中部学区一致的,原则上除小学学生直升初中之外,不对外招收新生。
那么,选择一所九年一贯制学校,是否意味着免去小升初的择校烦恼?实现小升初无缝衔接呢?孩子的学习效果会不会更好呢?
今天,小编就来说一说长春各城区的九年一贯制学校。
↓↓↓
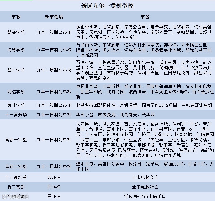
长春新区
新区的九年一贯制学校还是非常多的,与名校合作办学,引进名校资源的模式也比较受家长青睐。尤其是吉大慧谷、十一高北湖、北师大长附等新校这两年中考成绩还非常不错。

吉大慧谷2021年参加中考总人数230人,网传高分626.5分,600分以上43人,600分上线率19%。
十一高北湖中考最高分626分,600分以上68人,一类重点校210人,二类重点校520人。
北师大长附2021年中考网传高分635分,600分以上63人。

朝阳区
朝阳区的九年一贯制学校没有那么多,但无论是省二实验,还是长春新朝阳实验(45中),都是家长心里非常信任的学校。

省二南湖由于预警了,审核还是非常严格的。
不过,长春新朝阳实验(45中)今年开始退公了,而且没有学区划分,只要有朝阳区户口或是暂住证的都可以参加派位,这让2021年很多家长都尝到了甜头。
省二实验三校区2021年中考630分以上28人,其中南湖校区5人,高新校区19人,远洋校区4人。630分以上人数占比2.23%;620分以上146人 占比11.62%;610分以上321人 占比25.56%;600分以上488人 占比38.85%;一批次录取线575分以上758人,占比60.35%
长春新朝阳实验(45中)2021年中考网传高分635.5分,600分以上109人。

宽城区
宽城区的老大位置毫无疑问是七十二中学了,近年的发展势头正盛,新校区盛华、富城几乎也是年年爆满,这种小升初无缝衔接的学校,宽城区的家长们是可以完全放心选择的。


绿园区
绿园区的公办九年一贯制自然是无人不知的八十七中学啦,实力强劲,中考成绩也是年年报喜,这样的公办校,绿园区的家长哪个会不喜欢呢?

除了公办校,民办校解放大路学校可以说也是非常的令人瞩目,学校无论是从师资还是成绩来讲,都是有口皆碑的。
87中2021年中考高分635分,其中630分以上9人,600分以上130+人。
解放大路学校2021年中考高分637分,据了解,630以上9人,620分以上60人,600分以上达到了270人。

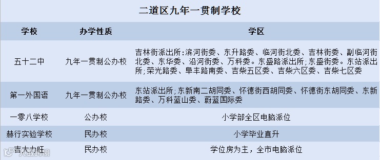
二道区
二道区的52中、108学校、赫行实验、吉大力旺都是九年一贯制的学校,这些学校也都是被大家非常认可的。

108学校小学部2020年已开始恢复招生的,2021年长春第一外国语也变成了108学校的惠工校区。108学校小学是大学区派位,没有学区,二道区的家长都可以通过二派进入,对于二道区家长还是很开心的。
赫行实验2021年中考高分637,635分以上4人,630分以上20人, 620分以上84人,610分以上177人,600分以上298人。

南关区
南关区103中、104中、东师东安都是九年一贯制学校,而且非常受家长喜爱。尤其是103中更是如此,从今年二派派位参加人数就可以看出来,如此受欢迎,这与103中中考成绩分不开的。

103中2021年参加中考人数413人,高分635.6分,630分以上2人,占比0.5%,620分以上16人,占比3.9%,610分以上53人,占比12.8%,600分以上83人,占比20.1%。

经开区
提到经开,就必然绕不开颜值即正义的洋浦学校。由长春市经开区文教局与北京理想智慧教育研究院合作办学,未来的成绩非常值得期待。


净月区
净月区省二远洋、华岳学校、师大华蕴、明泽学校包括建设中的慧泽学校,都是家长这几年最为关注的九年一贯制学校。从净月新建的学校也可以看出,净月的教育正在快速上升中。

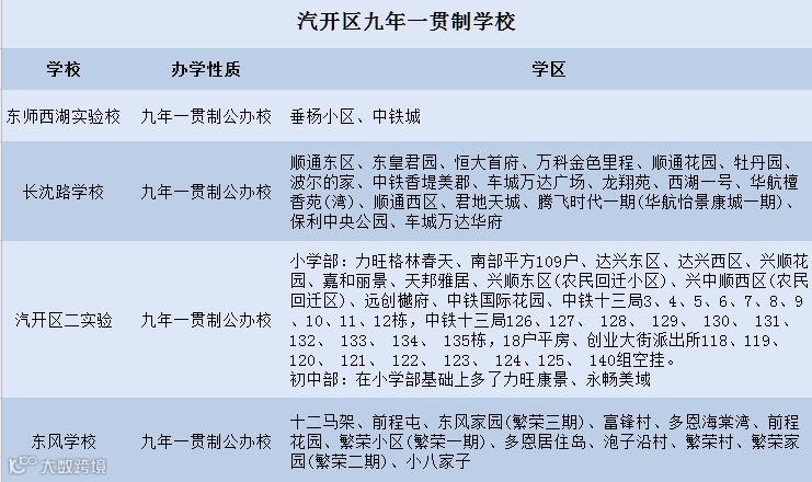
汽开区
2019年与东北师范大学正式合作的东师西湖实验校,是汽开区重点打造的九年一贯制学校,除此之外,长沈路学校作为老牌学校,家长们也是非常信赖的。


以上,就是小编搜索到的长春各城区的九年一贯制学校啦,可能还有遗漏的,不足之处欢迎家长们留言补充哦。不知家长们在心里更认可哪所九年一贯制的学校呢?
2022



更多学校、政策信息
欢迎添加小编微信
微信(13194351977)
进群详聊吧!
备注2022幼升小

—如果喜欢,快分享给你的朋友们吧—
我们一起愉快的升学吧
在长春上幼儿园,上小学,带孩子玩,一直是个老大难的问题,怎么样才能及时获取资讯,提前准备避免踩雷呢?
小编诚意推荐关注【吉林妈咪宝贝网】公众号,专注0~12岁长春幼儿早期教育、幼儿园选园,幼升小择校、入学政策解读及丰富的亲子活动等。
如有任何问题,欢迎加小编微信:13194351977在线咨询。
▼在【吉林妈咪宝贝网】微信公众号回复以下关键词,看相关内容👇
👉回复【幼儿园】:查看妈网实际探访的长春各大幼儿园的相关介绍
👉回复【学区】:获取2020年长春市中小学学区查询
👉回复【妈网头条】:查看丰富多彩的亲子活动
👉回复【重名】:长春市重名查询
👉回复【西游记】、【父与子】、【螺丝钉】、【昆虫记】、【唐诗的世界】,查询相应育儿故事。
👉想获取哪些内容,可微信公众号后台留言咨询,小编会一一回复,请耐心等待。

不管微信怎么升级,
妈网都在这里,不离不弃!
想第一时间获取每日最新推送,
就将“吉林妈咪宝贝网”设置星标吧!



