
大家都知道无证驾驶很可怕,却很少有家长知道无证办学,其实与无证驾驶无异。两者都严重危害着社会治安和人民生命财产安全......
跟小编一起看
案例回顾

某无证培训机构宿舍火灾后图片

某无证培训机构食堂火灾后图片

相信大家看完以上三张图片后,都对自己所选择的校外培训机构产生了怀疑。
那么如何在铺天盖地,鳞次栉比的校外培训机构中选择正规合法的培训机构,成了家长们关心的热点问题。
↓↓↓
下面小编告诉您如何选择正规的培训机构。
权威发布
谨慎~严查
# 01 #
学会看证照
办学许可证

营
业
执
照
照
Tips2.看办学许可证上的地址
# 02 #
环境开阔整洁
# 03 #
认真阅读合同
校外培训服务合同范本
# 04 #
警惕虚假招生宣传
# 05 #
超纲超前教学
凡打着“预高一”“预初一”的名义招收的课程班均为“超纲教学”“提前教学”,请广大家长遵循客观教学规律不要以应试为导向为孩子选择与孩子年龄、所处年级不符的课外培训课程。
# 06 #
学龄前小学化倾向
按照《未成年人保护法》、教育部《关于大力推进幼儿园与小学科学衔接的指导意见》要求,严禁幼儿园、校外培训机构对学龄前未成年人进行小学课程教育,严禁小学化教育方式,坚决防止和纠正以机械背诵、记忆、抄写、计算等方式对学龄前儿童进行知识技能强化训练,不得开展违背学龄前儿童身心发展规律的活动。
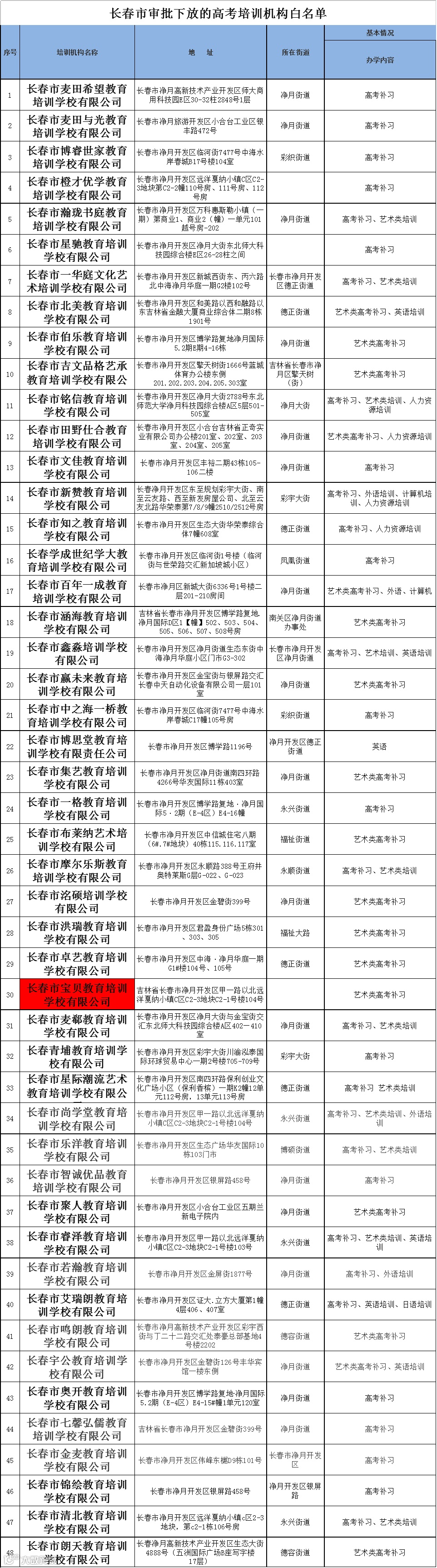
净月区有资质培训机构白名单


亲爱的家长朋友们
为了您的利益,
孩子的健康成长和生命安全
请慎重选择校外培训机构
话题互动
小编想问一下大家
平时在给孩子选择培训机构
最关注的是什么?
是价格?或是教育理念?或其他?
大家会看各培训机构的资质证件吗?
END
在长春上幼儿园,上小学,带孩子玩,一直是个老大难的问题,怎么样才能及时获取资讯,提前准备避免踩雷呢?
小编诚意推荐关注【吉林妈咪宝贝网】公众号,专注0~12岁长春幼儿早期教育、幼儿园选园,幼升小择校、入学政策解读及丰富的亲子活动等。
如有任何问题,欢迎加小编微信:13194351977在线咨询。
▼在【吉林妈咪宝贝网】微信公众号回复以下关键词,看相关内容👇
👉回复【幼儿园】:查看妈网实际探访的长春各大幼儿园的相关介绍
👉回复【学区】:获取2020年长春市中小学学区查询
👉回复【妈网头条】:查看丰富多彩的亲子活动
👉回复【重名】:长春市重名查询
👉回复【西游记】、【父与子】、【螺丝钉】、【昆虫记】、【唐诗的世界】,查询相应育儿故事。
👉想获取哪些内容,可微信公众号后台留言咨询,小编会一一回复,请耐心等待。

不管微信怎么升级,
妈网都在这里,不离不弃!
想第一时间获取每日最新推送,
就将“吉林妈咪宝贝网”设置星标吧!






