

10月8日,长春市教育局印发包容审慎监管执法“四张清单”的通知,这四个清单分别是:
长春市教育局不予处罚事项清单(修订稿)
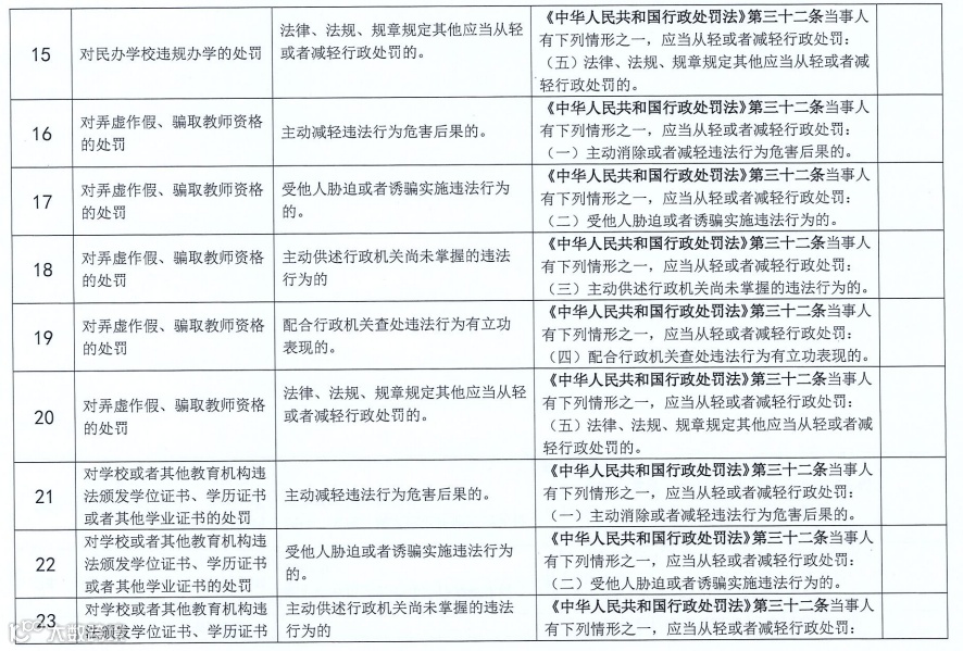
长春市教育局从轻处罚事项清单(修订稿)
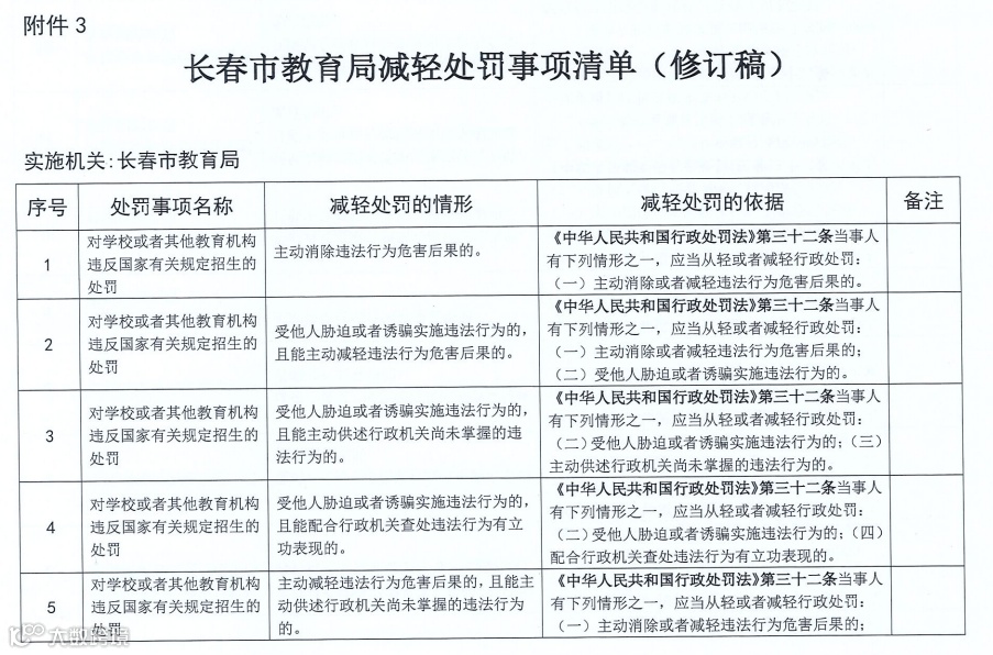
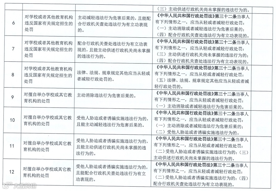
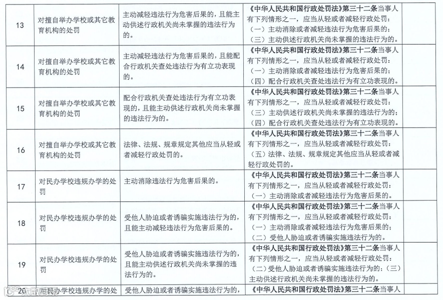
长春市教育局减轻处罚事项清单(修订稿)
长春市教育局免于行政强制事项清单
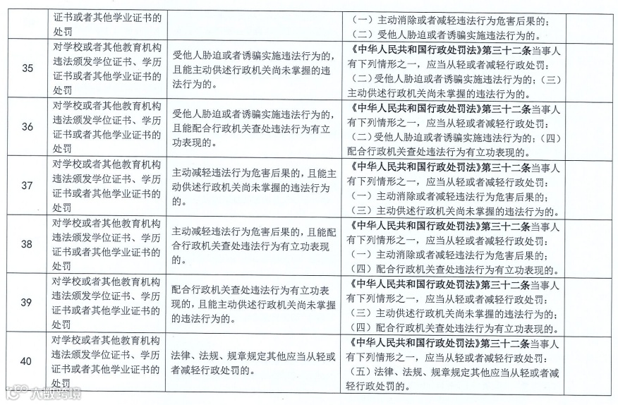
其中,清单中列举了十分详细的处罚事项。例如,对学校或者其他教育机构违反国家有关规定招生的处罚情况,初次违法且危害后果轻微并及时改正的,可以不予行政处罚!
↓↓↓
了解教育最新动态
后续的文件原文中,还有更多内容,各位家长和老师可以仔细观看!
















来源:长春市教育局
编辑:莹莹妈
免责声明:本公众号发布的文字及图片除部分原创外,其余摘自网络,其版权归原作者及网站所有。

小编诚意推荐关注【吉林妈咪宝贝网】公众号,专注0~12岁长春幼儿早期教育、幼儿园选园,幼升小择校、入学政策解读及丰富的亲子活动等。想第一时间获取每日最新推送,就将“吉林妈咪宝贝网”设置星标吧!如有任何问题,欢迎加小编微信:13194351977在线咨询。



