
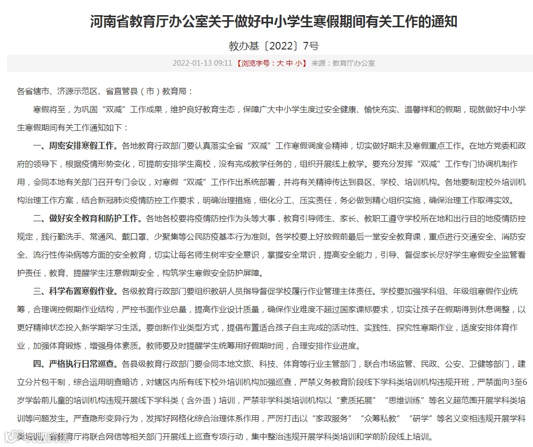
最近,河南省教育厅发布了一份《寒假期间拒绝参加学科类培训的承诺书》,尤其是最后一句是:“我将严格遵守承诺,欢迎大家监督,如有违反,自愿计入学生个人诚信档案。”
根据《承诺书》,学生需承诺严格落实国家“双减”政策要求,不在国家法定节假日、休息日及寒暑假期参加学科培训,对发现的违规违法培训行为,及时予以举报。
《承诺书》要求学生坚决不参加以教育咨询、文化传播、“家政服务”“住家教师”“众筹私教”等名义违规开展的学科类培训。坚决不参加通过“直播变录播”方式违规开展的学科类培训。坚决不参加在居民楼、酒店、咖啡厅等场所开展的“一对一”“一对多”等隐形变异学科类培训。
坚决不参加以游学、研学等名义或者在科技、体育、文化艺术等非学科类培训中,违规开展的学科类培训。坚决不参加线下机构通过网络会议、直播平台等方式违规开展的线上学科类培训。
我将严格遵守承诺,欢迎大家监督,如有违反,自愿纳入学生个人管理档案。

签署了承诺书意味着,家长组织孩子在寒假参加违规补课过程中,一旦被发现,孩子的违规行为就会被自愿计入个人诚信档案。
这是在全国首次以来提到学生参加违规补课,一旦查实,就被计入学生个人诚信档案。
记入诚信档案又有什么影响呢?
1、影响考公:一般而言,考生在省考或者国考中有不诚信行为且记入在案后,将取消本次的录用资格,也会禁止在一定年限内参加该地的省考或国考。
2、影响购房、购车等:未来购房、购车等,银行都会查看个人的诚信记录并进行评估。
3、影响工作:记入个人诚信档案者不能涉足金融行业,也不能从事金融行业。
由此可见,一旦记入个人诚信档案,孩子的前途受到影响,因此这一措施,必定会打消许多家长想寒假给孩子补课的心。
有不少网友也表示不理解——


也有网友表示,我们这批家长太难了——

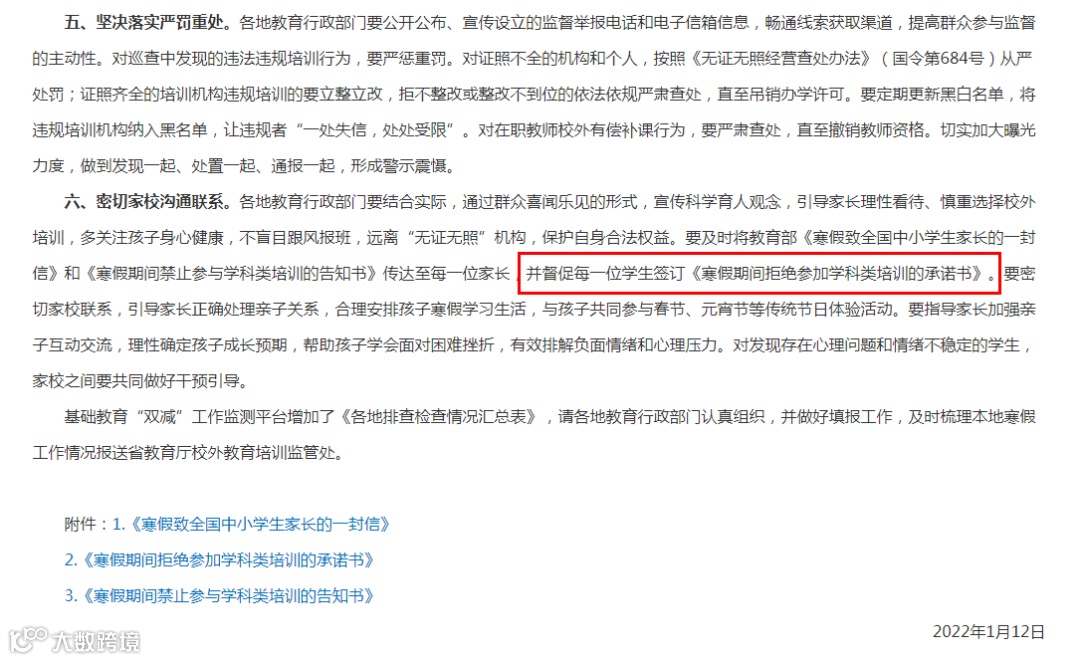
河南省教育厅还下发了《寒假致全国中小学生家长的一封信》《寒假期间拒绝参加学科类培训的承诺书》《寒假期间禁止参与学科类培训的告知书》,并要求各地教育行政部门及时将《致家长信》与《告知书》传达至每一位家长,并督促每一位学生签订《承诺书》。
原文如下


来源:河南省教育厅
那么,长春有什么政策呢?
咱们大长春,近日发布的《长春市教育局关于综合治理在职教师违规组织或参与有偿补课行为的通知》和《关于减轻校外培训负担致全市中小学生家长的一封信 》都没有提到学生参加违规补课,会被计入诚信档案。
《关于减轻校外培训负担致全市中小学生家长的一封信 》中提到:我市紧紧围绕“严控增量、压减存量、常态监管、规范有序”的工作目标,持续强化校外培训机构监管。
校外培训机构不得占用国家法定节假日、休息日及寒暑假期间组织学科类培训。

来源:长春教育局
《长春市教育局关于综合治理在职教师违规组织或参与有偿补课行为的通知》中提到:严禁在职中小学教师违规组织或参与有偿补课。


来源:长春人民政府
不知道长春以后会不会将参加违规补课的学生,计入个人诚信档案???小编会持续关注!
对于这件事家长们是否支持呢?
欢迎留言聊一聊
END
来源:综合整理自长春市教育局、河南教育局及长春人民政府官网
编辑:莹莹妈
免责声明:本公众号发布的文字及图片除部分原创外,其余摘自网络,其版权归原作者及网站所有。

小编诚意推荐关注【吉林妈咪宝贝网】公众号,专注0~12岁长春幼儿早期教育、幼儿园选园,幼升小择校、入学政策解读及丰富的亲子活动等。想第一时间获取每日最新推送,就将“吉林妈咪宝贝网”设置星标吧!如有任何问题,欢迎加小编微信:13194351977在线咨询。



