
5月21日
全市公办校信息审核正式开始
小编整理了一下目前汇总的信息
| 学校名称 | 信息审核进程 |
| 吉大英才、崇文、志远、北湖实验 | 线上审核 |
| 吉大慧谷 | 群内发布 |
| 东师明达 | 计划线上审核 |
| 长春市第一实验小学 | 线上审核 |
| 明泽学校 | 现场审核 |
| 净月南环小学 | 现场审核 |
| 长春新区十一高中西营学校 | 计划线上审核 |
| 长春净月第一实验学校 | 现场审核 |
| 东师慧仁学校 | 计划线上审核 |
| 尚德学校 | 线上审核 |
| 华岳学校 | 现场审核 |
| 华蕴学校 | 现场审核 |
| 力行学校 | 线上审核 |
| 世纪小学 | 线上审核 |
| 洋浦学校 | 线上审核 |
同时,刚刚洋浦学校发布通知
未接到新生审核学生名单
请家长耐心等待
其他未收到学校通知的家长
也不要着急,近几日会陆续收到通知的

2022年中小学信息审核要求
每日持续更新
关注“吉林妈咪宝贝网”即可
跟小编一起详细看一下具体要求吧
尚德学校
尊敬的2022年尚德(正德)学校新生家长:
您好!
长春新区2022年义务教育招生入学即将进入“信息审核”阶段。尚德学校将按照长春新区教育局发布的《2022年加强义务教育招生入学资格审核工作的通知》要求,依据“两个一致”原则对学生的户籍、其父母的房屋权属证明及实际居住地等信息进行严格审核。请广大新生家长提前准备好以下材料:
义务教育新生入学审核要件
1.《本市小学/中学2022年长春新区中小学招生入学审核验证登记表》,监护人签字要手写,除右下角审核验证人和招生主管校长签字不需填写外,其余部分均需填写;
扫描左侧二维码下载《本市小学 2022年长春新区中小学招生入学审核验证登记表》
扫描左侧二维码下载《本市中学 2022年长春新区中小学招生入学审核验证登记表》
2.户口本原件:首页、户主页、父母(法定监护人)页、适龄儿童少年页。若父母不在同一户口本上,双方均需要提供户口本首页、户主页;
3.父母(法定监护人)身份证原件;
4.结婚证原件;若父母离异,需提供离婚证和离婚抚养权协议或法院判决书原件,注:离婚抚养权协议判定的孩子监护人应与房主一致;
5.孩子出生医学证明原件(出生证明丢失的可以提供情况说明:包括学生姓名、身份证号、丢失原因、监护人签字、日期);
6.房产证件:适龄儿童少年父母(法定监护人)房产证或已备案购房合同第八页;或购房协议(未备案未下产权提供);
7.房屋权利人个人住房信息查询结果证明(需带二维码)原件(方式一:通过“吉事办”小程序➡专项服务➡不动产➡个人住房查询➡截图打印;方式二:关注“长春市房产档案馆”微信公众号,点击“网上查档”,选择进行“个人住房查询”,注册账号查询、打印);
8.个人存量房信息查询结果证明(方式一:通过“吉事办”小程序➡专项服务➡不动产➡存量房查询➡截图打印;方式二:关注“长春市房产档案馆”微信公众号,点击“网上查档”,选择进行“存量房查询”,注册账号查询、打印);
9.近半年水、电、物业费缴费凭据等证明实际居住的票据,一张即可;
10.特殊情况:
①使用祖父母房产入学,另需提供学生父母双方无房产证明(查询方式同第7点);
②若军人子女入学,另需提供所在部队开具的现役军人证明或军官证(士官证)原件;
③若父母一方在长春市城区外工作,因工作需要特殊情况暂时不能迁移户口,需提供单位证明,说明因工作原因户口不能迁出,并盖工作单位公章;
④若父母一方为农业户籍,提供户口本,户口本显示“农、农村户口、农业、农业户口、农业家庭户口”等,只要带农字即可,否则需提供村委会或乡镇街道开具的证明(证明内容至少包含以下内容:姓名、身份证号、农村户口具体地址、为农村户口的字样、村委会或者乡镇街道的公章、日期)。
注:
以上材料均需清晰拍照,准备上传到指定网络平台(照片需平整、无杂乱背景,多余边缘进行编辑裁剪)。
以上所有材料需准备复印件(A4)一份并按审核要件顺序排好,左上角装订,开学报到时上交复印件。
长春新区吉大尚德学校将以微信公众号、QQ群的方式告知家长资格审核验证、领取《义务教育学位告知书》、入学报到等事宜,请家长务必及时进群,并随时关注QQ群消息和“长春新区吉大尚德学校”官方微信公众号。
扫描左侧二维码关注“长春新区吉大尚德学校”微信公众号
每生仅限一名家长进入QQ群(五选一)。非2022级家长禁止入群。
入群后请将昵称改为:学段(小学或者初中)+孩子姓名。不修改名称的将予以清退。
QQ群1:952056253
QQ群2:964335793
QQ群3:748145393
QQ群4:361400301
QQ群5:313219915
招生咨询电话:82538896、82538898、13179251992
净月南环小学
南环小学2022年新生入学资格审核工作即将开始(具体时间请等待电话通知),为确保此项工作顺利进行,请您按要求准备如下材料:
1.户口簿原件及复印件;
长春新区十一高中西营学校
为进一步规范义务教育招生入学工作,加强入学登记信息审核,确保阳光招生、平安招生,促进教育公平,结合目前实际情况,为确保学生入学资格审核顺利完成,依据省、市、区招生政策及学校招生实际,根据长春新区教育局招生工作要求,制定如下线上资格审核工作预案:
七、依据“两个一致”,规范分类上报
长春市第一实验小学
2022年长春市新生入学工作的帷幕已经拉开,按着工作流程,5月21日-5月31日,教育局向学校下达审核名单后,学校将第一时间通知学区内适龄儿童进行入学资格审核。由于疫情原因,今年我校采用线上审核的方式,请您提前准备如下材料,等待上传邮箱:
1. 户口簿原件照片(户口本首页,户主页,父亲页,母亲页,适龄儿童页;用老人房产上学,还需上传老人页)。
2. 房产证或购房合同原件照片。
3. 房屋权利人个人住房信息查询结果证明截图照片(“吉事办”小程序——不动产——个人住房查询——截图;用老人房产入学的家庭,还需上传孩子父母个人住房查询截图)。
4. 夫妻双方结婚证照片(离婚家庭上传离婚证照片)。
5. 父母双方或一方为现役军人,需上传军官证。
特别提示:待教育局审核名单下发后,学校会电话告知每位家长信息上传网址,请家长随时关注报名预留电话;家长也可关注长春市第一实验小学微信公众号,了解我校招生工作最新动态。
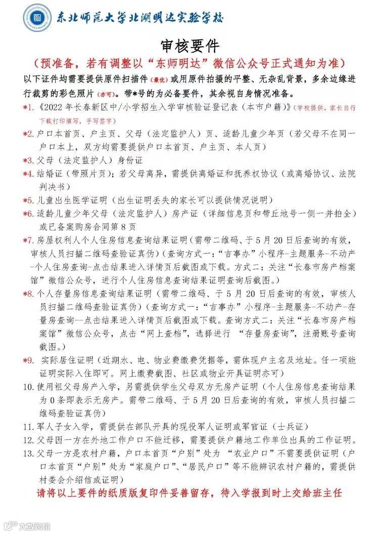
东师慧仁学校
长春新区2022年义务教育招生入学即将进入“信息审核”阶段。因疫情影响,为避免聚集,东师慧仁学校计划采取线上审核的方式进行(家长先提交要件原件的扫描件或照片,入学报到时将纸质复印件上交学校)。现将家长需要准备的审核要件(未定稿)预先发给大家查看,请大家参照准备。
注意:此温馨提示非正式通知,为了能给大家提供更多的准备材料的时间,将审核要件(未定稿)预先发给大家,仅作为提前准备的参考。“信息审核”工作正式开始时,学校会第一时间在“东师高新慧仁学校”微信公众号发布正式通知,届时一并告知大家审证形式、端口、流程、时间节点等各项内容。5月21日--31日为“信息审核”阶段,此项工作在此时间段内随时可能开展,请大家将审核要件(扫描件或照片)提前准备齐全,按照审核要件序号命名,存放在手机或U盘中,随身携带,避免耽误您的宝贵时间
审
核
要
件
以下证件均需要提供原件扫描件(最优)或用原件拍摄的平整、无杂乱背景,多余边缘进行裁剪的彩色照片(亦可)。带*号的为必备要件,其余视自身情况准备。*1.《2022年长春新区中/小学招生入学审核验证登记表(本市户籍)》(点击二维码,家长自行下载打印填写,手写签字)


*2.户口本首页、户主页、父母(法定监护人)页、适龄儿童少年页(若父母不在同一户口本上,双方均需要提供户口本首页、户主页、本人页)
*3.父母(法定监护人)身份证
*4.结婚证(带照片页);若父母离异,需提供离婚证和抚养权协议(或离婚协议、法院判决书)
*5.儿童出生医学证明(出生证明丢失的家长可以提供情况说明)
*6.适龄儿童少年父母(法定监护人)房产证(详细信息页和带丘地号一侧一并拍全)或已备案购房合同第8页
*7.房屋权利人个人住房信息查询结果证明(需带二维码、于5月20日后查询的有效,审核人员扫描二维码查验证真伪)(查询方式一:“吉事办”小程序-主题服务-不动产-个人住房查询-点击结果进入详情页后截图或下载。方式二:关注“长春市房产档案馆”微信公众号,进行个人住房信息查询结果证明查询后截图。)
*8.个人存量房信息查询结果证明(需带二维码、于5月20日后查询的有效,审核人员扫描二维码查验证真伪)(查询方式一:“吉事办”小程序-主题服务-不动产-存量房查询--点击结果进入详情页后截图或下载。查询方式二:关注“长春市房产档案馆”微信公众号,点击“网上查档”,选择进行“存量房查询”,注册账号查询截图。)
*9.实际居住证明(近期水、电、物业费缴费凭据等,需体现户主名及地址。任一项能证明实际入住即可。网上缴费截图、社区或物业开具证明亦可)
10.使用祖父母房产入学,另需提供学生父母双方无房产证明(个人住房信息查询结果为0条即表示无房产。需带二维码、于5月20日后查询的有效,审核人员扫描二维码查验证真伪)
11.军人子女入学,需提供在部队开具的现役军人证明或军官证(士兵证)
12.父母因一方在外地工作户口不能迁移,需要提供户籍地工作单位出具的工作证明。
13.父母一方是农村户籍,户口本首页“户别”处为 “农业户口”不需要提供证明(户口本首页“户别”处为“家庭户口”、“居民户口”等不能辨识农村户籍的,需提供村委会介绍信或证明)
请将以上要件的纸质版复印件妥善留存,待入学报到时上交给班主任
东师明达学校


吉大英才,崇文
志远,北湖实验
长春新区2022年义务教育招生入学即将进入“信息审核” 阶段。因疫情影响,为避免聚集,我校将采取线上审核的方式进行。现请已完成2022年网上信息登记的英才/崇文/北湖实验/致远学区学生家长加入对应学校招生入学信息公布QQ群,学校将通过QQ群发布审核验证、《公办义务教育学位告知书》发放等招生入学信息。
第一步:通过扫码或查询群号的方式加入相应学段QQ群。
第二步:修改群昵称为学生真实姓名。
第三步:随时关注群消息。
英才学校


崇文学校:


北湖实验学校:

致远学校:

请务必看好学校及学段(小学/中学),扫描对应的二维码进群。为避免进群人数超过人数上限,非2022年入学学生家长禁止进群,且2022年入学学生仅限一名家长进群。
为了方便家长准备材料,我校今年提前将需要准备材料告知大家,如果您是今年入学新生家长,可以按要求提前做准备,审核时间待学校接到通知后将会在 QQ群内通知,请您详细阅读以下须知,做好线上审核相关材料准备。
1.根据相应学段和户籍情况,选择符合自身情况的《审核验证登记表》填写,签字上传。填写《实际居住诚信承诺书》上传。
2.准备好以下证件(请尽量提供原件)清晰拍照上传(平整、无杂乱背景,多余边缘进行编辑裁剪)。
(1)户籍证件:户口本首页、户主页、父母(法定监护人)页、适龄儿童少年页(若父母不在同一户口本上,双方均需要提供户口本首页、户主页);
(2)身份证件:适龄儿童少年父母(法定监护人)身份证、结婚证(离异的,提供离婚证和抚养权协议)、儿童出生证明(出生证明丢失的可以提供情况说明);
(3)房产证件:
①适龄儿童少年父母(法定监护人)房产证或购房合同第八页;
房屋权利人个人住房信息查询结果证明(需带二维码)和个人存量房信息查询结果证明,查询方式如下。
线上查询方式一:关注“吉事办”微信公众号,通过“专项服务”中的“不动产”进行“个人住房查询”、“存量房查询”、打印。
查询方式二:关注“长春市房产档案馆”微信公众号,关注后点击“网上查档”,选择进行“个人住房查询”、“存量房查询”,注册账号查询、打印。
②购房协议(未备案未下产权提供)
③其他实际居住证明(近半年水、电、物业费缴费凭据等,任一项能证明实际入住即可,网上缴费截图亦可)。
3.祖父母房产入学的,同时提供孩子父母无房证明(线上查询方式一:关注“吉事办”微信公众号,通过“专项服务”中的“不动产”进行“个人住房查询”、“存量房查询”、打印。查询方式二:关注“长春市房产档案馆”微信公众号,关注后点击“网上查档”,选择进行“个人住房查询”、“存量房查询”,注册账号查询、打印)。
4.由于以下“三种”特殊情况,适龄儿童少年与父母一方户籍信息一致的,提供相关佐证材料,视同符合“两个一致”进行安置。
一是军人,需提供现役军人证明(军官证)。
二是在长春市城区外工作,因工作需要特殊情况暂时不能迁移户口,提供户籍地工作单位证明。
三是农村户籍,入学审核时,提供户口本(如户口本上是家庭户口、居民户口等不能辨识农村户籍的,需提供村委会介绍信证明,如果显示农业户口则拍照户口本农业户口那页)。
以上审核材料请家长根据自己实际情况上传材料,照片一定要清晰以便顺利通过审核。
吉大慧谷
请已完成2022年网上信息登记的慧谷学区学生家长加入长春新区吉大慧谷学校招生入学信息公布QQ群,学校将通过QQ群发布审核验证、《公办义务教育学位告知书》发放等招生入学信息。
第一步:通过扫码或查询群号的方式加入相应学段QQ群。
第二步:修改群昵称为学生真实姓名。
第三步:关注群消息。
注意事项:
请务必看好学段(小学/中学),扫描对应的二维码进群。
为避免进群人数超过人数上限,非2022年入学学生家长禁止进群,且2022年入学学生仅限一名家长进群。


明泽学校
尊敬的2022年新生家长:
您好!
明泽学校2022年新生入学资格审核工作即将开始(具体时间请等待电话通知),为确保此项工作顺利进行,请您按要求准备如下材料:
1.户口簿原件及复印件;
2.房产证或房地局备案的购房合同原件及复印件;
3.家长(父母之一)身份证原件及复印件;
4.结婚证(或离婚证)原件及复印件;
5.房产信息二维码。即拥有房屋产权的一方监护人(父亲或母亲)的房产信息二维码。您可以提前使用房主实名手机号关注“长春市住房保障和房屋管理局”公众号,完成注册、下载、打印(建议此项内容尽早准备,避免系统拥堵)。房屋产权为(外)祖父母的,既要有(外)祖父母房产信息二维码,也要有父母双方的房产信息二维码,用于证明父母在长春市城区、开发区无房产。二维码保证真实,如不符合实际情况,视为无效。
6.实际居住证明材料。近一年内的水、电、燃气三项缴费票据或使用流水。如使用手机缴费,可截图打印。(缴费票据要显示房间号或房主姓名)
7.现役军人需携带军官证原件及复印件。退役军人因部队整体转隶(划入地方管理)等原因,导致户籍迁入时间较晚的,则需要提供部队出具的相关证明、退役相关材料。
8.父母有一方为农业户口,此农业户口簿的原件及复印件也需一并携带。如户口簿上无法证明是农业户口(即农业户口本上没有“农、农业户口、粮农、菜农”等字样),需提供土地确权证及村委会出具的农业户口证明(见附件1样例)。
注:以下两类家庭也需要提供农业户口证明材料。
(1)父母双方有一方为农业户口,但后迁移到学区内。
(2)离异家庭中,父母离异前有一方为农业户口。
9.父母有一方在外地工作(长春市城区、开发区以外地区。双阳区、九台区按外地划分),且工作地点与户口地址一致,则需提供此户口簿的原件及复印件、工作地医保和社保缴费证明、工资流水、单位出具的工作证明。(医保、社保交费证明可登陆官方网站下载打印,或到医保局或社保局调取缴费明细。外地工作证明详见附件2样例。若工作性质为个体经营,则需在医保、社保、工作证明的基础上额外携带学生家长本人的营业执照原件、复印件)
10.如果由他人代办,请携带“代办委托书”(见附件3样例),代办人身份证的原件、复印件以及上述所有材料。
特别提醒:
1.所需提交的材料请一次性带齐。现场审核时因材料提交不全所造成一切后果,由家长自行负责。所提供的材料必须确保真实性,家长提前下载并签署《材料真实性承诺书》。(详见附件4样例)
2.双(多)胞胎同年入学家长,请在资格审核时告知审核教师。
净月高新一实验
尊敬的2022年新生家长:
您好!
长春净月高新技术产业开发区第一实验学校2022年新生入学资格审核工作即将开始,为确保此项工作顺利进行,请您按要求准备如下材料:
1.户口簿原件及复印件;
2.房产证或房地局备案的购房合同原件及复印件;
3.家长(父母之一)身份证原件及复印件;
4.结婚证(或离婚证)原件及复印件;
5.房产信息二维码。即拥有房屋产权的一方监护人(父亲或母亲)的房产信息二维码。您可以提前使用房主实名手机号关注“长春市住房保障和房屋管理局”公众号,完成注册、下载、打印(建议此项内容尽早准备,避免系统拥堵)。房屋产权为(外)祖父母的,既要有(外)祖父母房产信息二维码,也要有父母双方的房产信息二维码,用于证明父母在长春市城区、开发区无房产。二维码保证真实,如不符合实际情况,视为无效。
6.实际居住证明材料。近一年内的水、电、燃气三项缴费票据或使用流水。如使用手机缴费,可截图打印。(缴费票据要显示房间号或房主姓名)
7.现役军人需携带军官证原件及复印件。退役军人因部队整体转隶(划入地方管理)等原因,导致户籍迁入时间较晚的,则需要提供部队出具的相关证明、退役相关材料。
8.父母有一方为农业户口,此农业户口簿的原件及复印件也需一并携带。如户口簿上无法证明是农业户口(即农业户口本上没有“农、农业户口、粮农、菜农”等字样),需提供土地确权证及村委会出具的农业户口证明(见附件1样例)。
注:以下两类家庭也需要提供农业户口证明材料。
(1)父母双方有一方为农业户口,但后迁移到学区内。
(2)离异家庭中,父母离异前有一方为农业户口。
9.父母有一方在外地工作(长春市城区、开发区以外地区。双阳区、九台区按外地划分),且工作地点与户口地址一致,则需提供此户口簿的原件及复印件、工作地医保和社保缴费证明、工资流水、单位出具的工作证明。(医保、社保交费证明可登陆官方网站下载打印,或到医保局或社保局调取缴费明细。外地工作证明详见附件2样例。若工作性质为个体经营,则需在医保、社保、工作证明的基础上额外携带学生家长本人的营业执照原件、复印件)
10.如果由他人代办,请携带“代办委托书”(见附件3样例),代办人身份证的原件、复印件以及上述所有材料。
特别提醒:
1.所需提交的材料请一次性带齐,过期补交概不受理。现场审核时因材料提交不全所造成一切后果,由家长自行负责。所提供的材料必须确保真实性,家长提前下载并签署《材料真实性承诺书》。(详见附件4)
2.双(多)胞胎家长,请在资格审核时告知审核教师。
3. 除以上材料外,如有其他与学生入学相关的佐证材料,请一并携带。
4.考虑疫情防控要求,每户只允许一名家长进行资格审核,并全程佩戴N95口罩,注意保持距离。请提前准备好吉祥码、行程码、48小时核酸检测阴性报告,配合体温检测,合格后方可进入校园。
长春净月高新技术产业开发区第一实验学校
2022年5月




附件:
华蕴学校




附件:
华岳学校
家长们要注意,今年华岳学校是预警学校,并且是要求进行现场审核,家长们不要错过哦!下面来看看华岳的审核要求吧。
1.户口簿原件及复印件;
2.房产证或房地局备案的购房合同原件及复印件;
3.家长(父母之一)身份证原件及复印件;
4.结婚证(或离婚证)原件及复印件;
5.房产信息二维码。即拥有房屋产权的一方监护人(父亲或母亲)的房产信息二维码。您可以提前使用房主实名手机号关注“长春市住房保障和房屋管理局”公众号,完成注册、下载、打印(建议此项内容尽早准备,避免系统拥堵)。房屋产权为(外)祖父母的,既要有(外)祖父母房产信息二维码,也要有父母双方的房产信息二维码,用于证明父母在长春市城区、开发区无房产。二维码保证真实,如不符合实际情况,视为无效。
6.实际居住证明材料。近一年内的水、电、燃气三项缴费票据或使用流水。如使用手机缴费,可截图打印。(缴费票据要显示房间号或房主姓名)
7.现役军人需携带军官证原件及复印件。退役军人因部队整体转隶(划入地方管理)等原因,导致户籍迁入时间较晚的,则需要提供部队出具的相关证明、退役相关材料。
8.父母有一方为农业户口,此农业户口簿的原件及复印件也需一并携带。如户口簿上无法证明是农业户口(即农业户口本上没有“农、农业户口、粮农、菜农”等字样),需提供土地确权证及村委会出具的农业户口证明(见附件1样例)。
注:以下两类家庭也需要提供农业户口证明材料。
(1)父母双方有一方为农业户口,但后迁移到学区内。
(2)离异家庭中,父母离异前有一方为农业户口。

9.父母有一方在外地工作(长春市城区、开发区以外地区。双阳区、九台区按外地划分),且工作地点与户口地址一致,则需提供此户口簿的原件及复印件、工作地医保和社保缴费证明、工资流水、单位出具的工作证明。(医保、社保交费证明可登陆官方网站下载打印,或到医保局或社保局调取缴费明细。外地工作证明详见附件2样例。若工作性质为个体经营,则需在医保、社保、工作证明的基础上额外携带学生家长本人的营业执照原件、复印件。)

10.如果由他人代办,请携带“代办委托书”,代办人身份证的原件、复印件以及上述所有材料。

特别提醒:
1.所需提交的材料请一次性带齐,过期补交概不受理。现场审核时因材料提交不全所造成一切后果,由家长自行负责。所提供的材料必须确保真实性,家长提前下载并签署《材料真实性承诺书》。

2.双(多)胞胎入学家长,请在资格审核时告知审核教师。
3.除以上材料外,如有其他与学生入学相关的佐证材料,请一并携带。
4.考虑疫情防控要求,每户只允许一名家长进行资格审核,并全程佩戴N95口罩,注意保持距离。请提前准备好吉祥码、行程码、48小时核酸检测阴性报告,配合体温检测,合格后方可进入校园。
世纪小学
尊敬的2022年新生家长:
您好!长春经济技术开发区世纪小学2022年新生入学资格审核验证工作将于5月21日开始在网络上进行,世纪小学将按照长春经开区文教局的要求,依据“两个一致”原则对学生的户籍、其父母的房屋权属证明及实际居住地进行严格审核。请广大新生家长提前做好以下准备,等待学校的短信通知。
义务教育新生入学要件明细
1.《2022年世纪小学招生入学审核验证登记表》(打印后手写拍照)
2.户口本(首页、户主页、父母页(祖、外祖父母页)、适龄儿童少年页)
3. 房屋权属证明:房屋所有权证或或商品房买卖合同 (购房合同2-8页、15、16、21页,即能表明房屋地址和买卖双方签字盖章页)或其它购房系列票据。因我校涉及按时间排序入学,请上传最初的房产资料信息
4. 房屋权利人个人住房信息查询结果证明 (关注“长春市住房保障和房屋管理局”微信公众号,进行个人住房信息查询、打印,或者“吉事办”小程序-主题服务-不动产_个人住房查询-截图打印);
5. 结婚证;父母离异,需提供离婚证、离婚协议或法院判决书
6. 孩子出生医学证明
7. 《诚信承诺书》(打印后手写后拍照);
8. 近3-6个月水、电、煤气、物业费,任一票据或缴费截图,要体现房主姓名的。
9.有以下情况的还需提供:①使用祖父母房产入学,另需提供学生父母双方无房产证明(关注“长春市住房保障和房屋管理局”微信公众号,进行个人住房信息查询、打印);2若父母一方为农业户籍,需提供村委会或乡镇街道开具证明(证明内容至少包含以下四项;姓名、身份证号、农村户口具体地址、为农村户口的字样)
③若军人子女入学,另需提供所在部队开具的现役军人证明或军官证(士官证)
④若父母一方在长春市城区外工作,因工作需要特殊情况暂时不能迁移户口,提供单位证明。
2022年世纪小学招生入学审核验证登记表

注意!家长只需填红色区域!
下面区域家长无需填写由审核教师填写!
特别注意:
请参照样表,使用黑色签字笔填写,保证字迹清晰,不可涂抹,确保填写内容真实有效后签字确认。所有原件拍照按顺序以pdf格式上传指定邮箱(邮箱号码等待学校短信通知),复印件(A4)按审核要件顺序左上角装订,等待通知收取时间,请各位新生家长保证手机畅通,按要求提前准备材料,配合学校工作,确保顺利完成审核验证。
洋浦学校
您好!
洋浦学校2022年新生入学资格审核工作将于5月21日8:00开始,由于疫情原因,今年审核方式为线上审核,为确保此项工作顺利进行,请您按要求准备如下材料,待规定时间进行线上审核:
1. 户口簿原件照片(户口本首页,父亲页,母亲页,子女页,用老人房产上学,需老人页)。
2. 房产证或购房合同原件照片。(用老人房产上学,需出具夫妻双方无房产证明照片。无房产证明可去长春市房产局开具)
3. 父母双方身份证原件照片。
4. 夫妻双方结婚证照片(如离婚必须上传离婚协议和离婚证照片)。
5. 孩子出生证明照片。(幼升小需准备,小升初无需准备)
6. 实际居住证明材料照片(长春市房产局开具个人住房信息查询结果证明原件照片)。
7. 近半年内的水、电、燃气、物业费任意一项缴费票据照片。
8. 父母双方或一方为现役军人,需上传军官证和现役军人证明原件照片。
9.父母双方或一方为农村户籍,需上传户口本原件照片和农村介绍信原件照片。(户口类别为农业户口只需要上传户口本原件照片即可,户口本类别为家庭户口须出具农村介绍信原件照片)。
如有问题请拨打咨询电话:
吕老师 15143075432
力行学校
尊敬的2022年新生家长:
您好!
力行学校2022年新生入学资格审核工作将于5月21日8:00开始,由于疫情原因,今年审核方式为线上审核,为确保此项工作顺利进行,请您按要求准备如下材料,待规定时间进行线上审核:
1. 户口簿原件照片(户口本首页,户主页,父亲页,母亲页,适龄儿童页,用老人房产上学,需老人页)。
2. 房产证或购房合同原件照片。(用老人房产上学,需出具夫妻双方无房产证明照片。无房产证明可去长春市房产局开具)
3. 父母双方身份证原件照片(正反面)。
4. 夫妻双方结婚证照片(如离婚必须上传离婚协议和离婚证照片)。
5. 适龄儿童出生医学证明照片。
6. 房屋权利人个人住房信息查询结果证明截图照片(“吉事办”小程序——主题服务——不动产——个人住房查询——截图)。
7. 父母双方或一方为现役军人,需上传军官证和现役军人证明原件照片。
8.父母双方或一方为农村户籍,需上传户口本原件照片和农村介绍信原件照片。(户口类别为农业户口只需要上传户口本原件照片即可,户口本类别为家庭户口须出具农村介绍信原件照片)。
9.父母一方因在外地工作户口不能迁移,需提供工作单位出具的工作证明。
如有问题请拨打咨询电话:
张老师 15354528330

其它中小学校新生入学资格审核,随后妈网会陆续公布。为了帮助2022届孩子顺利升学,小编也整理了长春各区教育局和部分中小学校招生咨询电话,有问题的家长赶紧打电话咨询吧!
长春各区教育局

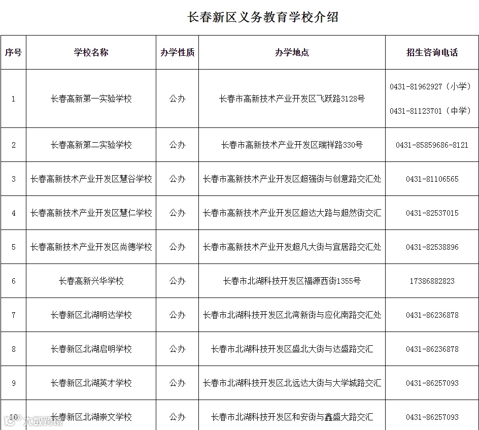
长春新区


南关区

宽城区
2022年宽城区义务教育招生信息审核工作即将开始,现将信息审核工作的相关内容告知如下:
一、时间安排
5月23日—24日宽城区常住户口适龄儿童少年。
5月30日持有宽城区居住证(含居住在宽城区的九台、双阳户口)的适龄儿童少年。
二、相关要求
各义务教育学校按照“两个一致”原则,对适龄儿童少年的入学资格材料进行审核,具体提交的材料要以学校的通知为准。
家长对所提交材料的真实性负责。下列情况学校不予受理:
1.申请材料信息虚假的;
2.非宽城区义务教育阶段新生招生对象的;
3.家长提供的证件内容和信息登记填报的信息不一致的。
现公布宽城区各义务教育学校招生咨询电话,若各位家长在接到学校的审核通知后,需要咨询,可以拨打各校的招生咨询电话。



经开区

大家还有哪些疑问,
可以在评论区里留言哦!
有最新消息小编会尽快告诉大家哒
END
来源:综合整理自各学校官方发布
编辑:莹莹妈
免责声明:本公众号发布的文字及图片除部分原创外,其余摘自网络,其版权归原作者及网站所有。

小编诚意推荐关注【吉林妈咪宝贝网】公众号,专注0~12岁长春幼儿早期教育、幼儿园选园,幼升小择校、入学政策解读及丰富的亲子活动等。想第一时间获取每日最新推送,就将“吉林妈咪宝贝网”设置星标吧!如有任何问题,欢迎加小编微信:13194351977在线咨询。



