全体新初一报到时间改为8月15日早8:00,带扫除工具和装书的背包,放学时间为10:30左右。(8月13日不到校)请收到此通知后务必回复学生姓名(已经回复过9日通知的同学,不必再回复),感谢配合!
登校重要事宜安排:
1. 8月14日电脑均衡分班;
2. 8月14日下午2点后线上查看分班结果
如无法查询请联系初一年级法老师:18043819988。
3. 8月15日8:00学生报到,根据查询结果,按照标牌指示站队,教师带领进入班级召开班会,并发放教材和夏季秋季两套校服(学生回家试穿,不合适19号来校调换),同学们提前准备好书包。上午结束时间约为10:30。由于孩子不允许带手机,请家长提前与孩子约定见面地点。
登校注意事项:
①发型基本要求:男生发型:寸头,发不过指,不烫发,不染发,不留奇异发型;女生发型:建议马尾,梳理整齐,没有流海,不烫发,不染发,不散发披肩,不留奇异发型。
②学生不得留指甲,不得穿戴首饰,衣着得体。
③学生按时到校,不得迟到。
④8月15日8:00-10:30班车公司现场办理乘坐事宜,家长可根据实际需求进行办理,办理地点校门口,联系电话17386888699。
报道时间:8月15日(本周四)上午8:30
家长会要求:
1.家长当天先到世纪小学操场查看阳光均衡分班结果。
2.每家一名家长(带孩子)参会,按照分班结果到指定位置排队。
3.携带纸笔、空书包。
家长会要求:
1.2024年8月15(本周四)上午8:30(8:10-8:20正门入校)
2.家长会当天先到力行学校正门查看阳光均衡分班结果。
3.每家一名家长(不带孩子)参会,按照分班结果到指定位置排队。
4.携带纸笔、空书包或结实的袋子。
温馨提示:
由于天气炎热,各位家长可自行携带扇子、手持小风扇等降温工具。
请各位家长持续关注”长春经济开发区力行学校“公众号,如因特殊原因时间变化,学校会及时在公众号上告知。
报到流程:
1.家长(必须是第一监护人且只限定一名)陪伴孩子正门入校;
2.在操场指定位置有序排队,完成登记;
3.在班主任的带领下,家长和孩子进入教室,召开家长会;
4.孩子在任课教师的带领下参观校园;
5.家长和孩子安全离校。
分班:8月15日上午8:30在吉林小学四楼阶梯教室进行新生电脑均衡分班,届时学校随机邀请五位家长(电话通知)参加均衡分班现场会。
报到时间:8月15日上午10:00,请全体新一年级家长带领学生到吉林小学报到,请不要迟到。注意:只允许一位家长陪同,来时需要带笔和本。
报到流程:家长带领学生由吉林小学西门步入学校——家长查看分班结果——在操场上找到班主任——跟随班主任到班级认识班级——召开家长会。
报到时间:8月15日上午10:00
家长会要求:
1.家长当天先到仙台小学门口查看阳光均衡分班结果。
2.每家一名家长(带孩子)参会,按照分班结果到指定位置排队。
3.携带纸笔、空书包。
分班查询:8月15日中午12点后,具体操作流程如下:
方法一:
https://b65z770d.yichafen.com/qz/K5u0UvcZ6t;
方法二:

如无法查询,请联系初一年级王主任:15044075488。
仪表要求:整洁、大方、得体,符合《中学生日常行为规范》。要求不染烫、不怪发、不美瞳、不美甲、不化妆、不戴配饰品;男生寸头,女生马尾,无刘海。
报到注意事项:
①请各位同学按时到校,不得迟到。
②放学时由班主任老师带队,送学生到校门口。由于学生不允许带手机,请家长提前与孩子约定见面地点。
③军训时间:8月19日—23日。
④校区地址:经济开发区湛江路9号。
登校时间:2024年8月16日(周五),上午8:00—8:30
报到时间:8月16日(周五)上午9:00-11:00
报到地点:
长春净月外国语实验学校小学部(荣汀街与云友路交汇)全体学生一律从正门(荣汀街)入校,进入教学楼后在大厅由班主任携带班牌带领学生找到自己班级所在的位置。
新生家长会:
召开时间:8月16日(周五)下午13:00
召开地点:班级教室内
新生用品准备:

1.学校根据《长春市经开区义务教育2024年中小学生新生电脑均衡分班通知》精神,将进行电脑均衡分班,分班结果将于8月15日在学校公众号发布,请及时关注。
2.如果您的孩子是双胞胎,根据文件要求,是一管俩或一管三锁定制,敬请放心。
3.学校定于2024年8月16日下午新生报到。
报到时间
2024年8月16日12:40到学校门口集合。(珠海路正门、首地门同时开放)正门:珠海路4246号
首地门:首地首城园区48栋楼附近通往校园的门
报到地点
各班教室。(教学楼A区1.2楼)
准备材料
1.入学通知书。
2.户口复印件(孩子页在上,户主页在下,订在一起)。
3.预防接种证交原件、复印件(装订成一本,封面写学生班级、姓名)《2024年儿童预防接种查验证明》(带小绿本去预防接种中心打印)。
4.请小朋友们背一个空书包来,把新书带回家,请家长带用于记录的纸笔。
温馨提示:因教室容纳人员有限,我们只邀请每名学生带一名家长进入校园。期待16日下午与您和宝贝们相见!
报到时间:2024年8月16日13:00
报到地点:长春市通达小学三号楼门前集合(绿园区基隆南街627号)
报到安排分发教材、校服等备品(书包、饭盒由学校统一免费配齐,不需要家长准备);新生家长见面会。

报到时间:8月16日13:30
报到地点:长春市第一0四中学南校区小学部
相关准备:
1.入学通知书
2.笔和记事本
3.装新书用的方便袋
入校流程:
1.请一名家长(孩子的父亲或母亲)带领新生持“入学通知书”入校;
2.入校后,听从工作人员引导,查看分班情况(如有重名按身份证号查询);
3.在班级指定位置排队(家长在左侧,孩子在右侧)。
新生由一名监护人带领入校。
需要携带书包。
报到时,请按照引导人员的指导有序进校。报到完成,及时离校,不在校园内逗留。请自觉维护校园环境,不在校内抽烟;不随地吐痰;不乱扔垃圾。
报到时间:2024年8月16日 13:00,当天进行学生入学典礼和家长会。
服装要求:白色短袖,黑色裤子或者白色连衣裙(颜色以白色为主即可)。

报到时间:2024年8月16日14:00
报到流程:
1.家长(必须是第一监护人且只限定一名)陪伴孩子正门入校;
2.在操场指定位置有序排队,完成登记;
3.在班主任的带领下,家长和孩子进入教室,召开家长会;
4.孩子在任课教师的带领下参观校园;
5.家长和孩子安全离校。
报到时间:8月17日上午8: 20,时间约3个小时。
物品准备:
1.海娃的书包、帽子由学校统一免费配齐,不需要家长准备。
2.笔袋一个(简单,质地柔软)。
3.2H铅笔(10支,每晚回家削好后盖好笔帽,建议所有笔帽用一种样式)。
4.2B橡皮(2块)。
5.15CM尺子(简单无图案,中间带有大小不同的圆圈,刻度线清楚,一面直线一面波浪线)。
6.垫板(16开大小)。
7.文件袋(3个,收纳书本用)。
8.全透明书皮(书本发放后,根据书本具体大小再购买即可)。
温馨提醒:以上2—8项的物品需要自备(尽量标好姓名,登校日无需携带,具体携带时间老师另行通知)。
登校时间:8月17日8:30,时间约3个小时
物品准备:
(1)书包、帽子(由学校统一免费配齐哦!不需要家长准备)。
(2)笔袋一个(简单,质地柔软)。
(3)2H铅笔(10支,每天晚上削尖后,盖好笔帽,建议所有笔帽用一种样式)。
(3)2B橡皮(2块)。
(4)15CM尺子(简单无图案,中间带有大小的圆圈,刻度线清楚,一面直线一面波浪线)。
(5)垫板(16开大小)。
(6)文件袋(3个,收纳书本用)。
(7)全透明书皮(书本发放后,根据书本具体大小再购买即可)。
温馨提醒:以上(2)—(7)项的物品需要自备(尽量标好姓名,登校日无需携带,具体携带时间老师另行通知)。
七年级登校时间为8月19日早8:00,放学时间为11:10,学生下午休息。
8月20日起,学生早7:30之前到校,放学时间为下午16:00。开学第一周无课后服务。请家长及时接送孩子,保障学生上、放学的交通安全。
学习、生活备品
开学后学生所需学习生活备品清单,班主任会在分班建群以后,在班级群内发布。
小初衔接适应性课程
新生入学后,学校会开展首周语文、数学、英语、体育学科小升初适应性衔接课程,请各位家长和同学关注班主任发布的各项信息,按时、认真完成此课程。
开学时间:2024年08月19日
错峰登校时间:
1:小学新一年级2024年08月15日8:00-10:00
2:二-----六年级2024年08月16日7:40-10:00
3:中学新七年级2024年08月16日13:00-15:00
4:八、九年级 2024年08月16日13:30-15:00
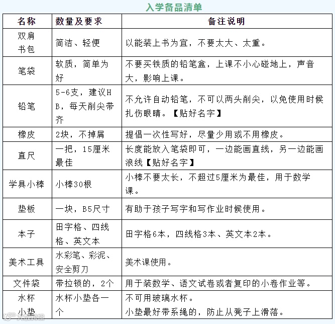
一年级新生入学准备:
纸巾:一包干纸巾、一包消毒湿巾。
雨衣:为了安全起见校内不可以撑伞。
双肩书包:轻便、大小合适,不建议带拉杆书包。
铅笔:准备6支左右的铅笔,贴上名签,削一头即可,不要两头都削。
橡皮:选择普通的2B或4B绘图橡皮,贴上名签。
文具盒:建议准备布制笔袋。
水杯:不要带易碎的玻璃杯
(报道时间另行通知)
开学物品清单:
一、语文学科备品:
1.工具书:《现代汉语词典》第七版商务印刷馆、《古汉语常用字字典》第五版商务印刷馆。
2.名著:《骆驼祥子》,《西游记》。
3.字帖:《写字课》七年级上册。
4.黑色大笔记(16开)、作文本(16开),小格本。
二、学习用品(含数学学科备品):
1.书包:选用轻便的双肩背书包,大小合适,内外有分层,旁边有放水杯的地方,不建议使用太大太重的拉杆书包。
2.笔袋:简单实用的笔袋。
3.笔类:0.5号黑色水笔5支、红笔2支、2B铅笔2支、荧光笔。
4.本类:练习本(B5白纸本)、草稿纸(白纸即可)、笔记本(B5横开,推荐活页本,方便随时夹入纸张)、错题本(B5大小,白纸或横格都可),以上均准备一本。
5.其他:橡皮、套尺一套、卷子袋、燕尾夹、便利贴、标签纸索引贴等。
6.生活用品:轻便实用的水杯、湿巾,纸巾。
来源:长春教育八卦阵
放假不知道去哪玩?
长按识别下方二维码
关注吉林妈咪宝贝网微信公众号
点击文末阅读原文也可直接进入

关注吉林妈咪宝贝网
点击文末阅读原文也可直接进入

关注吉林妈咪宝贝网


点击进入小程序
同城好物、游乐、培训、招聘、汽车、二手房、二手闲置


